最近有小白反映说是U盘不能复制大文件,明明U盘的内存足够却无法复制,小编最近也研究了一下,下面小编来带大家一起解决这个问题:
我们先来看看U盘的详细信息:

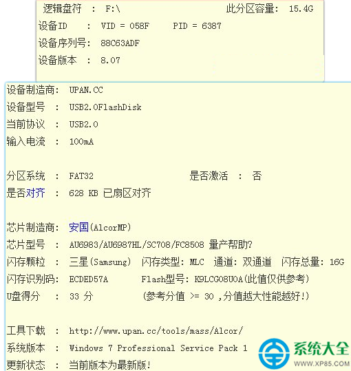
以上是芯片无忧检测出的我的U盘的信息,我的U盘容量16GB,闪存总量也是16GB,说明未被扩容,是实实在在的16GB。这一点大可以放心了。那究竟原因是在那里呢?我们再来看看:

注意到了吧,分区系统默认一般是FAT32,FAT32是微软很早的文件系统,也是常用于移动设备上面的系统,这个文件系统是有限制的,那就是只能放小于4GB的单个文件。那怎么解决?需要格式化为NTFS文件系统。
策略一:使用一键4K 对齐工具重新格式化

这个工具绿色,解压即用,插上U盘,然后运行一键4k对齐工具.exe,上图可以看到样子,文件系统选择NTFS,然后点击一键对齐,用这个工具的好处就是,可以将你的U盘分区实现4K对齐,提供U盘等移动设备的性能;建议使用此工具。
策略二:用windows自带的格式化工具
有些系统默认可以支持U盘转换成NTFS格。如WIN7/Win8系统等。但XP系统就没有办法了,XP系统就使用方法一的工具。
1、右键鼠标——“属性”

选择格式化,记得先备份你的U盘数据,格式化了就找不会了。

选择文件系统NTFS,点开始,不一会儿就OK了。
如果以后你在使用U盘的过程中要复制大于4GB的文件而复制不了,这时候要不要着急,根据以上的策略去进行摸索,找出原因并根据对策去解决,相信定能很快解决问题了。