我们做好的图片,在导入c4d的过程中默认的是uvw贴图,怎么在c4d中实现完美贴图了?

1、打开一个带有灯光、场景及材质球的c4d源文件。

2、然后打开已经建好的c4d模型。

3、将已经建好的模型复制(ctrl+c)和粘贴(ctrl+v)到c4d源文件中。

4、删除已有的模型(ipad2),只留下需要贴图的模型。

5、在材质框出新建一个材质球,然后点击材质球出的“纹理”。


6、打开你想要贴图的图片,默认的是uvw格式的。你需要更改成“平面”。



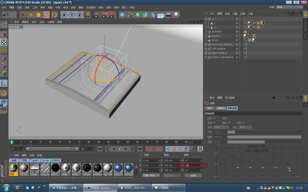
7、这步较为关键,需要同时选中模型和材质球,然后在左边的对话框里同时选择“纹理模式”和“对象轴”。这样的话就可以精确控制下面的旋转角度。


8、选择后发现有很多贴图,你需要双击材质球,然后把“平铺”取消。


9、开始渲染后,发现贴图已经贴好了(可以根据自己的喜好调节图片的比例大小)。


相关推荐: