本文为大家分享了C语言单词小助手的具体实现代码,供大家参考,具体内容如下
一.题目分析
单词小助手,要求完成以下任务:
1.改写程序为良好程序风格(文档注释,函数注释,语句注释)。
2.将单词测试中的功能完善,可针对做错的单词重复记忆。
3.查询单词的功能添加英文词查询,中文查询的功能完善(考虑如何显示同样中文意义,不同的英文单词)
提高要求:
可将程序中的不足(如数据验证,排名功能)等根据自己的能力与理解完成。
二.算法构造(新增函数)
流程图
(1)总流程图

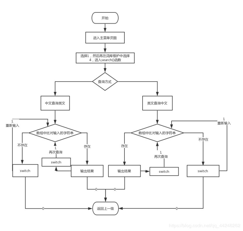
(2)search()函数流程图

(3)repeat()函数流程图

三.程序实现
#include <stdio.h>
#include <string.h>
#include <stdlib.h>
#define MAX_CHAR 20 // 最大字符
#define MAX_NUM 200 // 单词的最大个数
struct word
//单词的结构体
{
char en[MAX_CHAR]; // 英文形式
char ch[MAX_CHAR]; //中文形式
}
s[MAX_NUM]; //单词数组
int num; //单词个数
int select=1;//select 为是否退出系统的标记
int d=0,c=0;//c为答错的次数,d为答对的次数
//帮助
void help()
{
printf("\n本系统主要实现英语单词学习的功能。用户可对词典文件中的单词进行预览,增删改查。");
printf("\n同时还可进行中英、英中测试。本系统还提供了测试成绩的显示功能。");
}
//从文件中读取单词的信息
void readfile()
{
FILE *fp;
int i=0;
fp=fopen("E:\\data.txt","r");
if(!fp)
{
printf("\n打开文件data.txt失败!");
}
while(fscanf(fp,"%s %s ",s[i].en,s[i].ch)==2)
{
i++;
}
num=i;
if(i==0)
printf("\n文件为空,请选择词典维护增加词条!");
else
printf("\n");
fclose(fp);//关闭文件
}
//向文件中写入单词
void writefile()
{
FILE *fp;
int i=0;
fp=fopen("E:\\data.txt","w");
if(!fp)
{
printf("\n打开文件data.txt失败!");
}
for(i=0;i<num;i++)
{
fprintf(fp,"\n%s %s ",s[i].en,s[i].ch);
}
printf("\n");
fclose(fp);
}
void sort()/*按字典排序*/
{
int i,j;
char temp[MAX_CHAR];
for(i=0;i<num-1;i++)
{
for(j=num-1;j>i;j--)
if(strcmp(s[j-1].en,s[j].en)>0)
{
strcpy(temp,s[j-1].en);
strcpy(s[j-1].en,s[j].en);
strcpy(s[j].en,temp);
strcpy(temp,s[j-1].ch);
strcpy(s[j-1].ch,s[j].ch);
strcpy(s[j].ch,temp);
}
}
}
//定义记忆文件函数,用来记忆背诵错误的单词,将背诵过程中错误的单词写入Repeat文件
void readRepeatfile()
{
FILE *fp;
int i=0;
fp=fopen("E:\\Repeat.txt","r");//增强记忆文件
if(!fp)
{
printf("\n打开文件失败");
}
while(fscanf(fp,"%s %s",s[i].en,s[i].ch)==2)
{
i++;
}
num=i;
if(i==0)//没有错题
printf("\n没有错题");
else
printf("\n");
fclose(fp);
}
//添加单词信息
void add()
{
int i=num,j,flag=1;
int a=0,k=0;
printf("你想添加几个单词:");
scanf("%d",&a);
while(flag)
{
for(k=0;k<a;k++)
{
flag=0;
printf("\n请输入第%d个单词的英文形式:",k+1);
scanf("%s",s[i].en);
for(j=0;j<i;j++)
if(strcmp(s[i].en,s[j].en)==0)
{
printf("已有该单词,请检查后重新录入!\n");
flag=1;
break; /*如有重复立即退出该层循环,提高判断速度*/
}
printf("请输入第%d个单词的中文形式:",k+1);
scanf("%s",s[i].ch);
num++;
printf("您输入的信息为: 英文: %s 中文: %s ",s[i].en,s[i].ch);
printf("\n");
sort();
}
}
}
//删除单词信息
void del()
{
int i=0,j=0;
char en[MAX_CHAR]; //英文形式
printf("\n请输入你要删除的单词英文形式:");
scanf("%s",en);
for(i=0;i<num;i++)//先找到该英文形式对应的序号
if(strcmp(s[i].en,en)==0)
{
for(j=i;j<num-1;j++)
s[j]=s[j+1];
num--; //数量减少 1
return;
}
printf("\n没有这个单词!");
}
//修改单词信息
void modify()
{
int i=0,choose=0,flag=1;//chooses代表选项标识,flag代表是否找到单词
char en[MAX_CHAR]; //英文形式
while(flag||choose)
{
printf("\n请输入你要修改的单词英文形式:");
scanf("%s",en);
for(i=0;i<num;i++)//先找到该英文形式对应的序号
if(strcmp(s[i].en,en)==0)
{
printf("\n请输入单词正确的英文形式:");
scanf("%s",s[i].en);
printf("\n请输入此单词正确的的中文形式:");
scanf("%s",s[i].ch);
printf("\n继续修改请选1,返回上一级请选0:");
scanf("%d",&choose);
if(choose==0) return;
}
flag=0;
}
if(!flag)
printf("\n没有这个单词!");
}
//单词预览
void show()
{
int i=0;
printf("\n单词: 英文 中文 ");
for(i=0;i<num;i++)
printf("\n %-12s%-12s",s[i].en,s[i].ch);
}
//查询单词
void search()
{
int i = 0, choose = 0, flag = 1;//flag标记
int index = -1; //检索到该单词的中文或者英文的下标
int option = 0;
char ch[MAX_CHAR]; //中文形式
char en[MAX_CHAR]; //英文形式
while(1)
{
printf("请输入1.以中文查询单词2.以英文查询单词0.退出");
scanf("%d", &option);//可选中英文查询
switch(option)
{
case 1:
while(1)
{
printf("\n请输入你要查询的单词中文形式:");
scanf("%s", ch);
for(i=0; i<num; i++)//遍历找到所有该中文对应的单词
if(strcmp(s[i].ch, ch) == 0 && index == -1)//输出该单词的中英文形式
{
printf("\n 中文形式 英文形式 ");
printf("\n %-12s%12s", s[i].en, s[i].ch);
index = i;
}
else if(strcmp(s[i].ch, ch) == 0)
{
printf("\n %-12s%12s", s[i].en, s[i].ch);
index = i;
}
if(index == -1) //如果没找到该单词,下标仍为初始值-1
{
flag = 0;//让flag = 0; 表示没有该单词
}
if(!flag)
printf("\n没有这个单词!");
index = -1; //将index 和flag的值重新初始化为原来的值
flag = 1;
printf("\n继续查询请选1,返回上一级请选0:"); //选择是否继续查询
scanf("%d", &choose);
if(choose == 0)
break;
}
break;
case 2://查询该英文形式对应的单词
while(1)
{
printf("\n请输入你要查询的单词英文形式:");
scanf("%s", en);
for(i=0; i<num; i++)//先找到该英文形式对应的序号
if(strcmp(s[i].en, en) == 0)
{
printf("\n 中文形式 英文形式 ");
printf("\n %-12s%12s", s[i].en, s[i].ch);
index = i;
}
if(index == -1)
{
flag = 0;
}
if(!flag)
printf("\n没有这个单词!");
index = -1;
flag = 1;
printf("\n继续查询请选1,返回上一级请选0:");
scanf("%d", &choose);
if(choose == 0)
break;
}
default:
return;
}
}
}
//中译英测试
void zytest()
{
char b1[20];
int z;
int choose=1;
int i;
//打开文件
FILE *fp;
while(choose)
{
fp=fopen("E:\\Repeat.txt","a+");
if(!fp)
{
printf("\n打开文件失败");
}
i = rand()%num;
printf("\n【%s】请输入英文单词:",s[i].ch);
scanf("%s",b1);
for(z=0;strcmp(b1,s[i].en)!=0;z=z)
{
//回答错误时写入增强记忆文件
fprintf(fp,"\n%s %s",s[i].en,s[i].ch);
printf("\n输入错误!!请重新输入:");
scanf("%s",b1);
c=c+1;
num++;//单词数目增加
}
fclose(fp);
printf("\n恭喜你,回答正确,加10分!\n\n");d=d+1;
printf("\n继续测试请选1,返回上一级请选0:");
scanf("%d",&choose);
if(choose==0)
return;
}
}
//英译中测试
void yztest()
{
char b1[20];
int z,x=41;
int choose=1;
int i;
//打开文件
FILE *fp;
while(choose)
{
i = rand()%num;
fp=fopen("E:\\Repeat.txt","a+");//打开记忆文件
if(!fp)
{
printf("\n打开文件失败");
}
printf("【%s】请输入中文意思:",s[i].en);
scanf("%s",b1);
for(z=0;strcmp(b1,s[i].ch)!=0;z=z)
{
printf("输入错误!!请重新输入:");
fprintf(fp,"\n%s %s",s[i].ch,s[i].en);
scanf("%s",b1);
c=c+1;
num++;//文件中单词数目增加
}
fclose(fp);//关闭文件
printf("\n恭喜你,回答正确,加10分!\n\n");d=d+1;
printf("\n继续测试请选1,返回上一级请选0:");
scanf("%d",&choose);
if(choose==0)
return;
}
}
//增强错误单词的背诵功能
void Repeat()
{
char b1[20];
int z;
int choose=1;
int i;
int n=0;
int a;
while(1)
{
printf("\n请输入1.英中错题复习 2.中英错题复习 0.退出");//选择
scanf("%d",&a);
switch(a)
{
case 1:
while(1)
{
i=rand()%num;//从repeat.txt文件中随机拿出单词
printf("[%s]请输入中文意思:",s[i].en);//输出英文单词,考查能否写出汉语意思
scanf("%s",b1);
for(z=0;strcmp(b1,s[i].ch)!=0;z=z)
{
printf("输入错误!!请重新输入:");
scanf("%s",b1);
c=c+1;//错题中我采用的是答错扣分,答对不加分的原则
num++;//文件中单词数目增加
}
printf("\n恭喜你,回答正确!\n\n");
printf("\n继续测试请选1,返回上一级请选0:");
scanf("%d",&choose);
if(choose==0)
return;
}break;
case 2:
while(1)
{
i=rand()%num;
printf("[%s]请输入英文单词:",s[i].ch);//输出汉语意思,考查能否写出英文单词
scanf("%s",b1);
for(z=0;strcmp(b1,s[i].en)!=0;z=z)
{
printf("输入错误!!请重新输入:");
scanf("%s",b1);
c=c+1;
num++;//文件中单词数目增加
}
printf("\n恭喜你,回答正确!\n\n");
printf("\n继续测试请选1,返回上一级请选0:");
scanf("%d",&choose);
if(choose==0)
return;
}break;
default:
return;
}
}
}
//成绩列表
void list()
{
printf("\n 共计输入错误:%d次 **每次扣10分**\n",c);
printf(" 共计输入正确:%d次 **每次加10分**\n",d);
printf(" 你的总得分为:%d分\n\n",10*d-10*c);
}
//词典维护
void maintain()
{
int x=0;
int choose;//维护功能选择
printf(" ------------------\n");
printf(" 1.增加单词\n");
printf(" 2.修改单词\n");
printf(" 3.删除单词\n");
printf(" 4.查询单词\n");
printf(" 5.退出本菜单\n");
printf(" ------------------\n");
while(1)
{
printf(" \n请输入维护功能编号:");
scanf("%d",&choose);
switch(choose)
{
case 1:
add();writefile();
break;
case 2:
modify();writefile();
break;
case 3:
del();writefile();
break;
case 4:
search();
break;
case 5:
return;
default: printf("\n请在1-5之间选择");
}
}
}
//用户界面
void menu()
{
int item;
printf("\n");
printf(" --------------------------------------------------------\n");
printf(" - ---\n");
printf(" - 英语单词小助手 --\n");
printf(" - --\n");
printf(" - 版本 : v2.0 --\n");
printf(" - --\n");
printf(" ---------------------------------------------------------\n");
printf(" - --\n");
printf(" - 1.词库维护 2.单词预览 --\n");
printf(" - --\n");
printf(" - 3.单词背诵(中英) 4.单词背诵(英中) --\n");
printf(" - --\n");
printf(" - 5.查询成绩 6.帮助 --\n");
printf(" - --\n");
printf(" - 7.错题复习 8.退出系统 --\n");
printf(" ---------------------------------------------------------\n");
printf("\n");
printf(" - 请选择您需要的操作序号(1-8)按回车确认:");
scanf("%d",&item);
printf("\n");
readfile();
switch(item)
{
case 1:
maintain();
break;
case 2:
show();
break;
case 3:
zytest();
break;
case 4:
yztest();
break;
case 5:
list();
break;
case 6:
help();
break;
case 7:
readRepeatfile();
Repeat();
break;
case 8:
select =0;
break;
default:
printf("请在1-8之间选择\n");
}
}
int main()
{
while(select)
{
menu();
}
system("pause");
return 0;
}
四.经验归纳
这次的上机实验很有趣,但是也很高级,老师一开始就给了一个基本框架了,我只需要往里面增添,修改一些些就好了。
(1)首先,我把主界面的选择序号改了一点点,因为以我个人而言,我用不惯从0开始。也在里面根据我自己的理解,加了些注释。
(2)在search()函数中,因为一个相同的中文意思可能会有多个英语单词与之对应,原来的代码进行遍历之后就break了循环,自然只能查询到一个英文单词,我做的是遍历整个数组,同时用一个下标index = -1 进行标记,同时打印该单词的中英文,下标index的值改为当前数组的下标i ,继续遍历打印,同时标记,遍历完整个数组就可以打印多个拥有相同中文解释的不同的英文单词. 而index的作用就是,如果遍历完整个数组index仍等于-1,那么就说明没有查到该单词,可以进行查询为空的判断.
(3)在add()函数中,我添加了一个for循环,是录入单词变得更简洁了。
(4)我也加入了错题功能,在测试中,回答错误的单词会被加入在repeat.txt文件中,然后用随机数,抽取出来,再次回答,在这里,我改了一下下计分,在错题库的中出来重新回答的题目,答对不加分,答错还是会扣分,所以,还是最好有了没记住的单词 就赶快记下它哦。
(5)调试中发现我在search()中把s[i].en和s[i].ch给弄反了。
以上就是本文的全部内容,希望对大家的学习有所帮助,也希望大家多多支持脚本之家。