Android 程序应用的生命周期

所属分类: 软件编程 / Android 阅读数: 202
收藏 0 赞 0 分享

程序应用步骤:

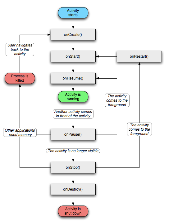
打开应用:
onCreate
onStart
onResume

BACK键:
onPause
onStop
onDestory

HOME键:
onPause
onStop
再次启动应用:
onRestart
onStart
onResume

更多精彩内容其他人还在看

Android框架学习之Volley和Glide详解

这篇文章主要给大家介绍了关于Android框架学习之Volley和Glide的相关资料,文中通过示例代码介绍的非常详细,对各位Android开发者们具有一定的参考学习价值,需要的朋友们下面随着小编来一起学习学习吧
收藏 0 赞 0 分享

Android中Fragment的基本用法示例总结

Fragment是activity的界面中的一部分或一种行为,下面这篇文章主要给大家介绍了关于Android中Fragment的基本用法的相关资料,文中通过示例代码介绍的非常详细,需要的朋友可以参考下
收藏 0 赞 0 分享

Android.mk引入第三方jar包和so库文件的方法

这篇文章主要介绍了Android.mk引入第三方jar包和so库文件的方法,小编觉得挺不错的,现在分享给大家,也给大家做个参考。一起跟随小编过来看看吧
收藏 0 赞 0 分享

Android仿微信录制小视频

这篇文章主要为大家详细介绍了Android仿微信录制小视频,文中示例代码介绍的非常详细,具有一定的参考价值,感兴趣的小伙伴们可以参考一下
收藏 0 赞 0 分享

android实现一键锁屏和一键卸载的方法实例

这篇文章主要给大家介绍了关于android如何实现一键锁屏和一键卸载的相关资料,文中通过示例代码介绍的非常详细,对大家的学习或者工作具有一定的参考学习价值,需要的朋友们下面随着小编来一起学习学习吧。
收藏 0 赞 0 分享

Android手势密码--设置和校验功能的实现代码

这篇文章主要介绍了Android手势密码--设置和校验功能的实现代码,非常不错,具有一定的参考校验价值,需要的朋友可以参考下
收藏 0 赞 0 分享

Kotlin学习笔记之const val与val

这篇文章主要给大家介绍了关于Kotlin学习笔记之const val与val的相关资料,并给大家介绍了const val和val区别以及Kotlin中var和val的区别,需要的朋友可以参考借鉴,下面随着小编来一起学习学习吧
收藏 0 赞 0 分享

Android实现调用系统分享功能示例的总结

这篇文章主要介绍了通过Android调用系统分享文本信息、单张图片、多个文件和指定分享到微信、QQ,同时分享图片和文字的功能示例,小编觉得挺不错,一起跟随小编过来看看吧
收藏 0 赞 0 分享

Android自定义view实现输入控件

这篇文章主要为大家详细介绍了Android自定义view实现输入控件,具有一定的参考价值,感兴趣的小伙伴们可以参考一下
收藏 0 赞 0 分享

Android使用Intent.ACTION_SEND分享图片和文字内容的示例代码

这篇文章主要介绍了Android使用Intent.ACTION_SEND分享图片和文字内容的示例代码的实例代码,具有很好的参考价值,希望对大家有所帮助,一起跟随小编过来看看吧
收藏 0 赞 0 分享
查看更多