3dmax怎么使用切角命令?

所属分类: 媒体动画 / 3DMAX教程 阅读数: 60
收藏 0 赞 0 分享

3dmax切角命令是很常用的命令,该怎么使用这个命令呢?下面我们就来看看详细的教程。

1、打开软件

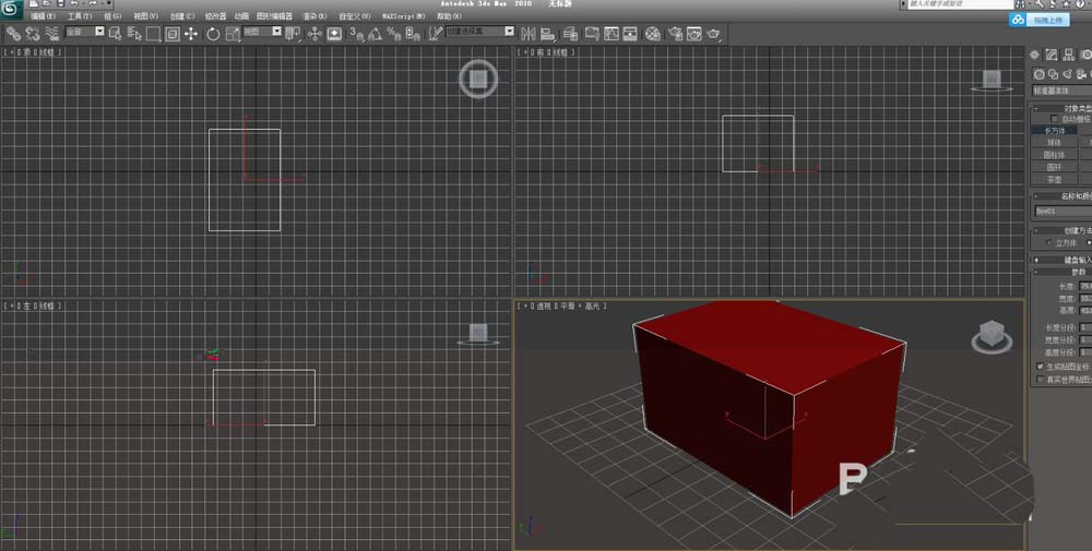
2、用长方体拉出一个长方体

3、用移动工具选中长方体,右击鼠标,将长方体转化成可编辑多边形

 

4、选择需要切角的边

5、在编辑界面往下拉,找到切角命令

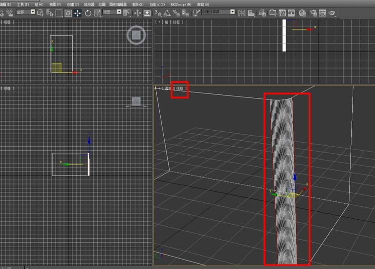
6、调节切角量可以看到切掉的部分变大了

7、增加分段,切角的地方就变圆滑了

8、进入线框显示,可以看到分段的地方有很多线条,分段的线条越多,圆角就越圆滑

以上就是3dmax切角命令的教程,希望大家喜欢,请继续关注脚本之家。

相关推荐:

3dmax切角长方体怎么建模?

3dmax怎么画一个切角圆柱体?

3dsMax创建面板有哪些功能?

更多精彩内容其他人还在看

3DSMAX室外教程:2小时高效打造别墅外景图

本教程是一篇3DSMAX室外教程,在这篇教程里,我们将学会如何2小时高效打造别墅外景图方法,包含了很多对原创户外建筑作品制作的经验和讲解,全部教程着重点在创作的流程和思路,教程很实用,希望大家通过这篇教程能熟练掌握3DSMAX室外制作方法
收藏 0 赞 0 分享

园林景观小品设计的8大要点图文介绍

本教程总结了园林景观小品设计的8大要点,教程非常使用,是学习3DMAX朋友非常值得看的教程。教程介绍的很详细,也很实用,朋友们快点来收藏吧
收藏 0 赞 0 分享

三维设计教程:3ds Max打造土耳其狭窄街道

本教程向大家介绍了利用3ds Max打造土耳其狭窄街道过程,教程难度有点大,但介绍的非常详细,教程思路也很清晰,需要朋友有一定的3ds Max基础。转发过来,喜欢的朋友可以学习借鉴
收藏 0 赞 0 分享

3ds Max打造地狱飞行生物

本教程向脚本的朋友介绍利用3ds Max打造地狱飞行生物。作者制作中制作了很多的物体用来衬托场景的真实性,这个场景是从水和草的创作开始的。然后到背景和植物的贴图,再把动物和茧加入到场景中。教程很实用,希望大家喜欢
收藏 0 赞 0 分享

3DSMAX场景教程:打造未来城市战争场景

这是一篇3DSMAX场景教程,是教大家如何使用3DSMAX打造未来城市战争场景,制作出来的场景图片又酷又漂亮,教程难度不是很大,推荐过来和脚本之家的朋友们一起分享学习,希望对大家有所帮助
收藏 0 赞 0 分享

3ds Max打造矿井机械金属材质贴图

本教程向脚本之家的朋友们介绍利用3ds Max打造矿井机械材质贴图,教程看起来复杂,其实比较简单,教程讲解矿井场景中的的金属质感和复合贴图的制作过程,非常实用,喜欢的朋友可以慢慢学习一下
收藏 0 赞 0 分享

3DSMAX制作超真实的照片级废墟场景

本教程向脚本之家的朋友介绍3DSMAX制作超真实的照片级废墟场景全过程,效果非常逼真,很难辨别是照片还是三维作品,制作过程介绍地很详细,希望本教程对大家有所帮助
收藏 0 赞 0 分享

3dsmax使用Blend混合材质制作南孚电池

这篇教程教脚本之家的朋友们使用3dsmax的Blend混合材质制作南孚电池,Blend混合材质是3dsmax诸多材质中使用频率极高的材质之一,教程介绍的很详细,希望大家通过这篇教程能了解和熟悉一下该材质的基本运用方法
收藏 0 赞 0 分享

3DSmax打造精致的室内欧式雕花柜子家具建模

本教程教脚本之家的朋友用3DSmax打造精致的室内欧式雕花柜子家具建模,教程制作出来的柜子非常精致漂亮,教程介绍的很详细,转发过来,希望对大家有所帮助
收藏 0 赞 0 分享

3DSMAX渲染精美的手镯

本教程是向脚本之家的朋友介绍利用3DSMAX渲染精美的手镯,渲染出来的手镯非常漂亮精。教程主要讲解渲染知识,对制作步骤介绍的并不是很详细,转发过来,希望对脚本之家的朋友有所帮助
收藏 0 赞 0 分享
查看更多