3dsmax中建模很方便,想要建模一个长方形的毛绒地毯,该怎么建模呢?下面我们就来看看详细的教程。
1、在创建面板-扩展基本体下选择切角长方体

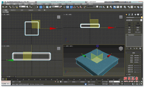
2、在视口中创建切角长方体

3、修改切角长方体的参数

4、为切角长方体添加材质,将默认的材质改为V-Ray标准材质,并命名为地毯

5、在漫反射中添加一张毛绒地毯贴图

6、点击图中箭头指向的按钮,显示明暗处理材质

7、在修改面板添加uvw贴图修改器

8、修改uvw贴图的参数,选择长方体,长宽高均为800

9、再次在修改面板,添加VR-置换模式修改器

10、在文理贴图选项添加一张灰色的毛绒地毯贴图,数量为30

11、渲染出的毛绒地毯效果如下图

以上就是3dsmax中设计毛绒地毯的教程,希望大家喜欢,请继续关注脚本之家。
相关推荐: