3dmax软件在做动画、3d场景中经常使用。制作过程主要过程是:建立模型、添加材质、添加灯光、渲染输出。模型要从基础的开始学,慢慢地制作复杂的模型,如人物模型、建筑模型等。这里从最简单的模型入手,给大家演示。3dmax标准基本体使用的方法,感兴趣的爱好者可一起来学。

1、打开3d max软件(这里用的3d max2010版的软件)。可看到四个视图窗口,在窗口的右边,鼠标左键单击面板的【几何体】按钮,选择【标准基本体】,如下图所示。

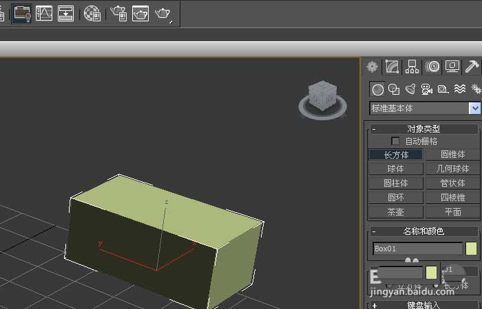
2、在【标准基本体】的面板上,鼠标左键单击(长方体),接着在透视图中,拖动绘制一个长方体出来,如下图所示。

3、在【标准基本体】的面板上,鼠标左键单击(圆锥体),接着在透视图中,拖动绘制一个圆锥体出来,如下图所示。

4、在【标准基本体】的面板上,鼠标左键单击(球体),接着在透视图中,拖动绘制一个球体出来,如下图所示。

5、在【标准基本体】的面板上,鼠标左键单击(圆柱体),接着在透视图中,拖动绘制一个圆柱体出来,如下图所示。

6、在【标准基本体】的面板上,鼠标左键单击(茶壶),接着在透视图中,拖动绘制一个茶壶出来,如下图所示。通过以上的操作,可熟悉3dmax软件的基本操作过程,就是鼠标选取对象模型,然后在视图中,拖动使其出现,完成最简单的3d模型的基本体。

相关推荐: