在设计方案中,要想做一张好的效果图,材质、灯光等固然重要,但是首先要有一个好的角度,我们以卧室为例,介绍一下摄像机怎样打。
1、对于卧室这种相对小的空间,摄像机应该要有大的视角,这样做出的图,才有空间感。下图为反例。

2、将摄像机视角调大,这样视野会更宽广。


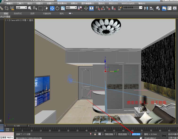
3、另外我们说一下摄像机的高度,人眼的高度大概在1500mm—1700mm,但是我个人认为最舒适的角度是1200mm,因为这个角度更有视觉冲击力。


4、另外目标点与摄像机最好在一条直线上,这样给人一种规整的感觉。下图为反例

5、还有,要让空间更具有空间感,视角已经足够大的话,这时就要用到摄像机里面的“剪切平面”命令。

6、用“剪切平面”命令时,虽然要摄像机尽量远一点,但从立面看摄像机的视角不要碰到顶和地面以及其他物体,否则会出现黑面渲染时。

7、最终效果如下图

相关推荐: