这篇教程教脚本之家的朋友们用3DSMAX打造休闲椅模型,教程难度一般。是由不同的形状构成的。它不但柔软,还有有机靠垫(带有褶皱)和坚硬的部分,拥有这些特殊的结构,使它成为一个很好的学习教程。转发过来,希望脚本之家的朋友们喜欢。
效果图:

一、收集参考资料
我们首先要做的是找到参考图片。对于这样的建模工作我通常创建一个这样的拼贴样本,所以我就不需要看着几十张图片了。(图01)

图01
二、创建上靠背
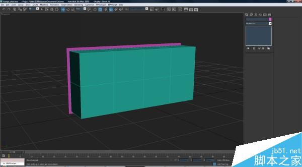
让我们从上靠背开始。创建一个box并把它添加细分。然后创建一个稍微大一点的平面,把它放在box的后面。它将是一个木制外壳的靠背。(图02)

图02
选择平面并添加细分,选择上下两条边,使用连接工具添加一条线。(图03)

图03
点击添加edge loop。我将会频繁使用这个命令,所以当我说到‘添加edge loop’你应该参考这部分的说明。(图04)

图04
向前移动末尾的顶点,将它们轻微的向下放一点。(图05)

图05
使用切角工具,把拐角的线进行分离。(图06)

图06
添加一条垂直的线。(图07)

图07
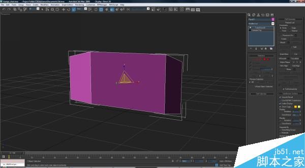
删除右半边。我们将使用对称修改器制作出另一半。(图08)

图08
在对称工具上面添加一个shell修改器,然后再在上面添加一个turboSmooth修改器。这仅仅是一个优化工作流程的方式,这也是一个好的习惯开始。如你所想,你可以删除另一半,使用对称工具来得到对等的另一半。
下面的第一张图片你能够看到结果,但是这些设置可能会改变你的进展。例如这个木质外壳可能太厚或者太薄等等。(图09、10)

图09

图10
现在我们使用之前创建的box来制作靠垫。选择box右半边将它删除,然后从木质外壳上面复制turbosmooth和symmetry修改器。你可能需要调整下对称工具或者甩掉它。从顶视图调整相应的顶点。(图11)

图11
继续添加一些边和调整顶点。(图12)

图12
选择多边形坐垫的背面,然后点击‘inset’。这是为了增加更多的定义,让它看起来像是附着在木质的靠背上。移动相应的顶点和多边形。(图13)

图13
创建一个球体,来制作靠垫上面的钮扣。我将这两个钮扣对应好相应的位置,把它们陷入到靠垫当中。(图14)

图14
选择靠垫中间的顶点对它进行切角,之后你就得到了这四个顶点了。(图15)

图15
选择多边形选择,使用插入工具向内推入一些。(图16)

图16
选择边使用切角工具创建出边。这最重要的就是保持它们都是四边面,这样在平滑的时候就不会出现问题了。(图17)

图17
在中间再添加两条线,为的是增加它的褶皱的细节。(图18)

图18
在添加的两条边,但是现在有点接近中心点了。随机的调整一下它们褶皱的方向。(图19)

图19
FEVTE编注:更多3DSMAX建模教程讨论交流和三维作品提交请进入脚本之家论坛三维作业板块,地址:http://bbs.fevte.com/http://www.fevte.com/forum-54-1.html
在完成了整体的造型后,给它一个平滑看一下效果。(图20)

图20
抬高一些边缘部分,让它看起来更有点布的效果。(图21)

图21
来创建一下其它的布褶皱,创建一个环形边并挤出它。(图22)

重复这个步骤几次,来添加更多的折痕。(图23、24)

图23

图24
下一步,我们将围绕着它增加与木质部分的缝制线。要做到这一点,先在侧面添加一条线。然后,在多边形下选择边约束。这是一个非常好的工具,我经常会使用它。(图25)

图25
选择边使用选择环。按住Ctrl键点击选择多边形子物体。这样可以选择所有相近的多边形边。这是另一种我经常使用的方法。然后使用挤出工具,向内进行挤压,但是不要关闭挤压对话框。点击应用然后再向外进行挤压。这样可以创建出很好的曲率。(图26)

图26
选择环形的边缘线,使用切角工具进行稍微的调整。(图27)

图27
对主要完成的模型垫子,进行挤出部分的调整,直到看起来舒服好看。(图28)

图28
教程结束,以上就是3DSMAX打造休闲椅模型之靠背教程,操作很简单,希望能对大家有所帮助!