本3DMAX教程通过十六个关键的步骤教你如何作汽车建模,因为只是关键步骤自然省略一些细节的讲解,因此本教程适合有一定3DMAX基础的网友参考学习,希望对你有所帮助。
你是否好奇汽车模型的制作有那些步骤呢?而其中哪些又是关键步骤呢?本教程教给你如何运用3DsMAX打造车模,精炼的16个关键步骤,希望能让你有所收获。先看看效果图吧:

效果图
1、开始了,建立PLANE,转为POLY。

图1
2、调节点,这个不用说,没有任何命令的参与,调节成如下模样:

图2
3、通过选取边和配合SHIFT键进行拉出。

图3
4、通过重复的拉深,强调一下是选中边配合SHIFT键。

图4
5、删除中间的四个面,并进行点的调节,如下:

图5
6、重复的做拉深的动作,配合SHIFT。

图6
7、还是拉伸。

图7
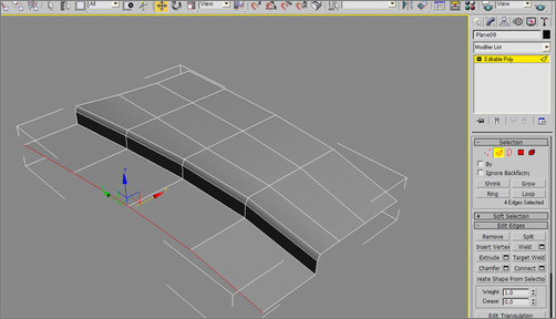
8、轮廓部分也是拉深,注意硬边需要让两条临近的线距离很小。

图8
9、车缝需要进行阔边(chamfer),然后选中阔出的窄面拉身(extrude)。

图9
10、拉深完毕后注意一下就是两边留下的小面,一定要删除!

图10
11、这个面一定要删。

图11
12、进行调节和重复选边拉出。

图12
13、合点运用了target weld。

图13
14、车门的缝与车缝做法相同,阔边,拉伸……

图14
15、拉深面,细心调节点的位置。

图15
16、调节完毕,注意很多步骤是相同的,不在做阐述了,车顶的洞,车门山运用Inset 和EXTRUDE。

图16