CATIA想要测量模型的重量,该怎么测量呢?今天我们就来看看CATIA测量模型重量的教程。
1、设计一个三维模型

2、给模型赋予材料,按照图示从左到右,赋予材料铝材料

3、点击partbody

4、点击确定,模型被赋予材料

5、选择这个像砝码的图标,可以测量一些信息

6、选择partbody

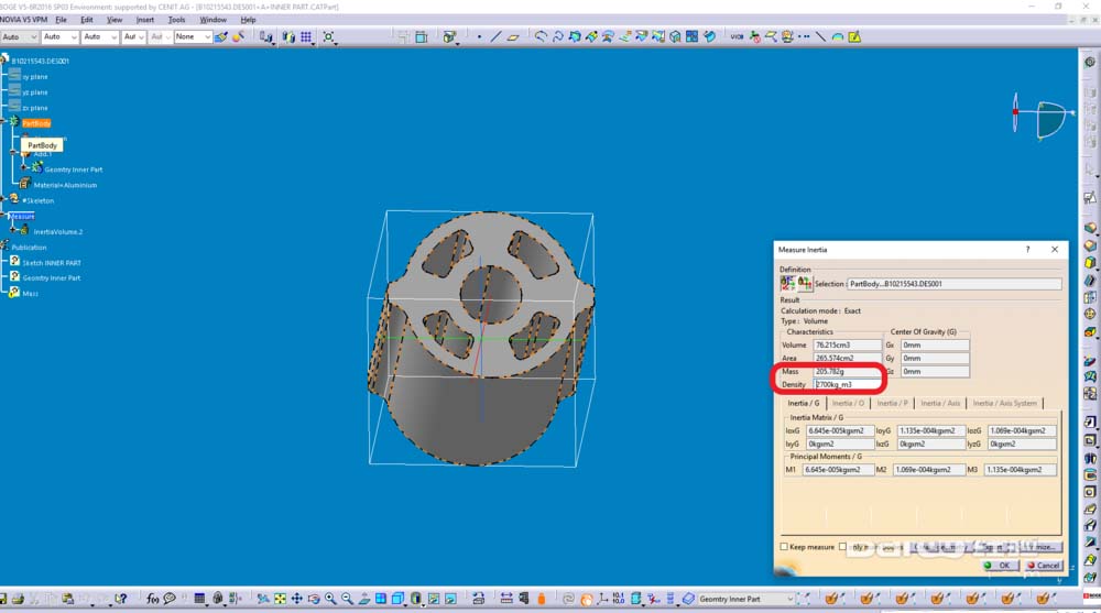
7、测量出模型的一系列信息,框框内就是模型的重量

总结:
1.设计一个三维模型
2.给模型赋予材料,按照图示从左到右,赋予材料铝材料
3.点击partbody
4.点击确定,模型被赋予材料
5.选择这个像砝码的图标,可以测量一些信息
6.选择partbody
7.测量出模型的一系列信息,框框内就是模型的重量
以上就是CATIA测量模型重量的教程,希望大家喜欢,请继续关注脚本之家。
相关推荐: