c4d想要创建一个惟妙惟肖的鸡蛋效果,该怎么创建呢?下面我们就来看看详细的教程。

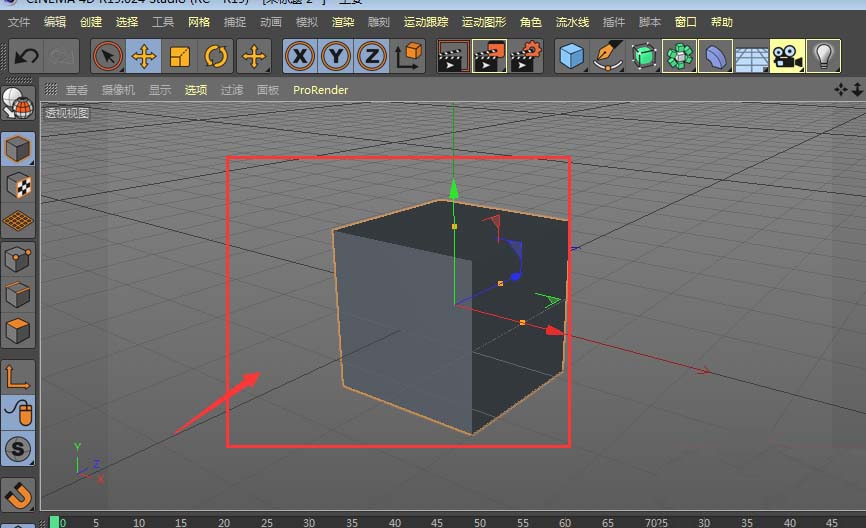
1、如图,在工作区中,先建立一个立体模型

2、然后选中图层,打开下面的属性设置,在对象选项中,找到下面的圆角设置

3、将圆角打开,然后调节半径和圆角细分,将细分调整到最大

4、然后打开坐标属性设置,调节里面的X、Y轴数值,调节数值就可以改变图形的形状,适当调整Z轴大小,可以转角度查看效果

5、演示做好后,就需要对他添加一个合适的材质渲染了,双击打开材质面板,然后添加一个材质

6、双击材质,就能打开颜色调节面板,然后在这里了解具体的设置颜色,最后确定,对图形进行渲染导出。


以上就是c4d创建鸡蛋模型的教程,希望大家喜欢,请继续关注脚本之家。
相关推荐: