SketchUp草图大师设计3d立体模型很方便,想要设计一款立体的茶几,该怎么设计呢?下面我们就来看看详细的教程。

1、首先绘制矩形,绘制大概如下:

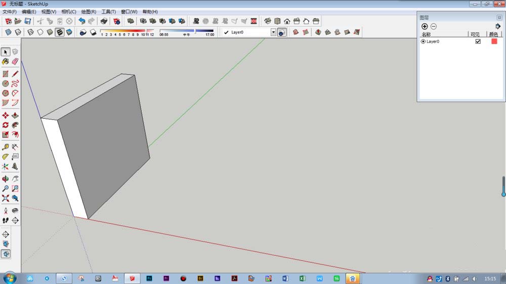
2、使用拉伸工具到一定高度,绘制成一个茶桌的脚,

3、点击右键,创建成一个群组;

4、使用移动工具,按住ctrl,复制出另外一个茶桌的脚;

5、继续使用移动工具,向上复制一个立方体,做为茶桌的桌面,

6、使用旋转工具,将立方体旋转至水平位置 ,旋转90度;

7、接下来,利用缩放工具将桌面放大到合适大小 ,

8、盖住两个桌脚;

9、再用旋转工具,按住ctrl旋转90度,复制一个立方体,

10、用缩放工具将大小调至合适,不超过两个桌脚;

11、最后用材质贴图,添加 上木色,最终效果如下:

以上就是SketchUp设计茶几模型的教程,希望大家喜欢,请继续关注脚本之家。
相关推荐: