blender中想要复制原来的模型通过修改创建出新的模型,该怎么复制呢?下面我们就来看看详细的教程。

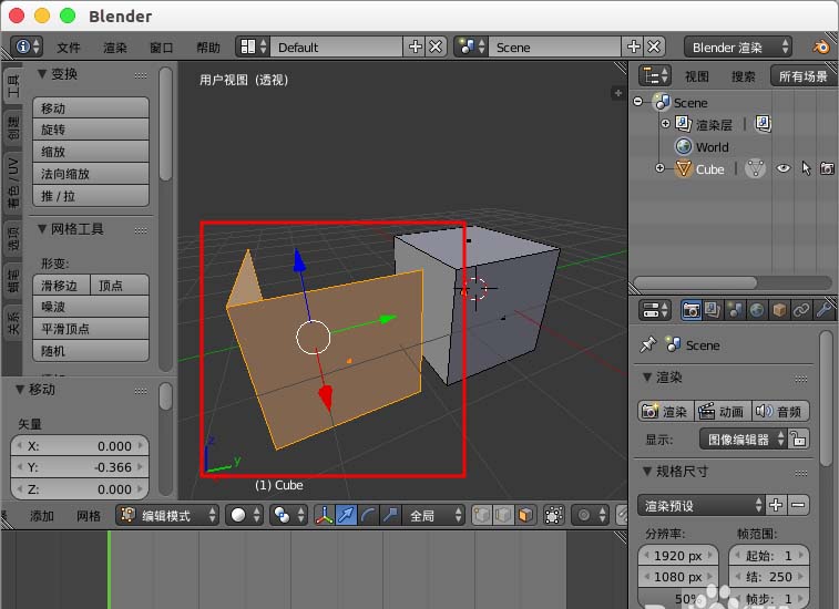
一、复制物体的一部分
1、选择立方体进行编辑模式。

2、选择要模型要复制的部分。

3、按“shift+d”移动鼠标,就可以复制并移动出要复制部分。

4、接着我们“P”键,选择“选中项”。

5、回到物体模式,我们发现物体的部分已经是个新的物体了,复制完成。

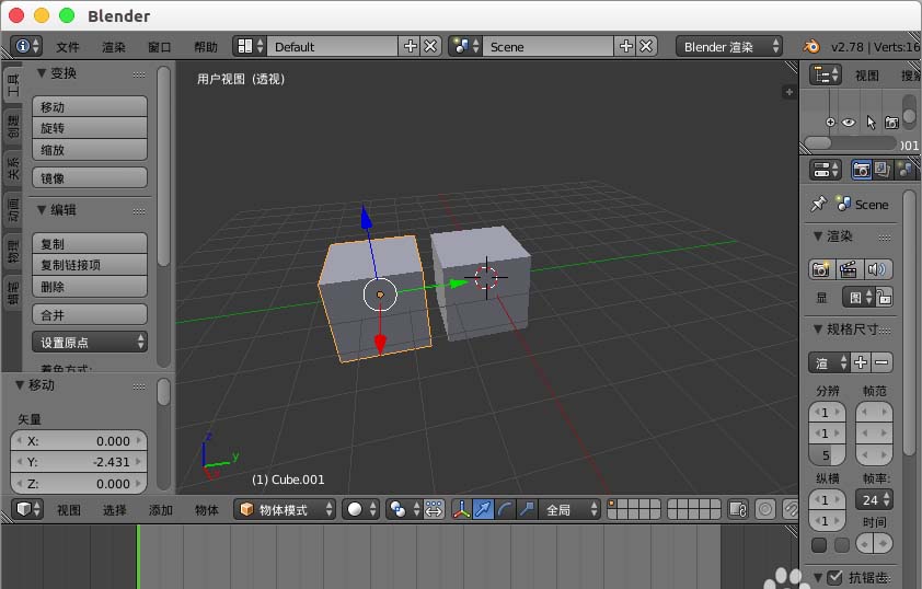
二、复制物体
1、blender创建一个立方体。

2、选择立方体“物体”--“复制物体”或者直接shift+d就可以复制一个立方体。

3、在属性列表中会多出一个cube.001的物体选择它。

4、然后我们移动坐标,这就是复制的物体。

以上就是blender复制物体模型的方法,上面介绍了复制部分和复制整个模型的教程。
相关推荐: