现在有几个模型的部件,希望能与拼接到一起成为一个模型,相交处顶点自动进行连接,这个可以通过bool修改器来完成这个效果。

方法:
1、打开blender默认一个立方体。

2、我们接着再创建一个棱角球。

3、我们把立方体与棱角球放在想要拼接的样式位置。

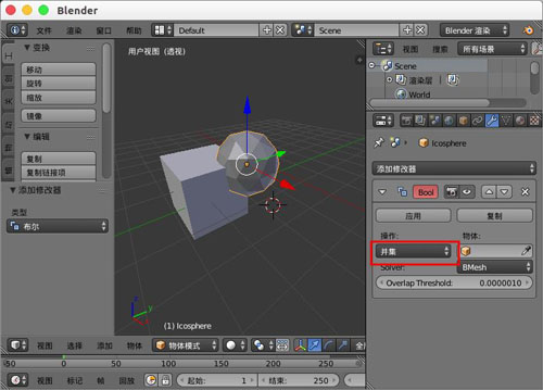
4、右键选择“棱角球”,我们在修改器中添加“布尔”修改器。

5、“操作”我们选择“并集”。

6、“物体”选择“Cube”我们的立方体。

7、“应用”后我们发现棱角球已经变成了两个模型拼接的模型,衔接处顶点都是真实连接在一起的,这个可以做类似像茶壶与手柄这类组合拼接等。

