好久没有更新C4D相关方面的经验了,最近有朋友问我制作台球(桌球)的材质怎么做出来,这次就和大家来一起分享下在C4D软件中怎么制作台球(桌球)模型和贴图。

一、建模
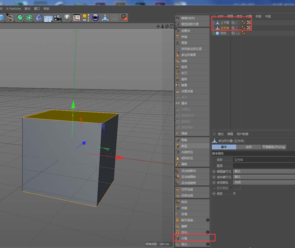
1、首先,对于台球的建模还是挺简单的,因为就只是使用基础的球体模型就可以,然后就是台球的一个摆放的位置的问题了。下面就解决吧,新建一个多边形基础模型,宽高自己定就可以了,勾选三角形,分段改成4(改成三角形,分段改成4是为了将台球克隆时以顶点分布成摆放成整齐的样子)。

2、然后,新建球体,大小自己稍作调整,将其改成20面体使其更圆滑。

3、最后,点选球体,按住Alt键,为其添加克隆使其作为球体的父级,将克隆对象调整成对象模式,然后将多边形拖入到对象里,让其以顶点的方式分布,适当的修改多边形的大小,使台球排列整齐,将多边形物体编辑可见和渲染可见关闭,至此台球的摆放的模型就建完了,将场景保存。

二、材质
对于台球来说建模很简单,材质的话有些麻烦,当然这要排除掉使用去手绘贴图的方式。这里说的是使用C4D自带的一些材质属性来调整出想要的效果。我们首先来分析下这个材质怎么做,通过图形可以观察,大致的可以分为3个部分,一个是多种颜色,一个是中间的白圈,还有一个就是数字,然后操作的时候就可以使用C4D材质里面层的方式将其叠加就可以实现想要的效果,下面来具体的看下怎么制作的吧!

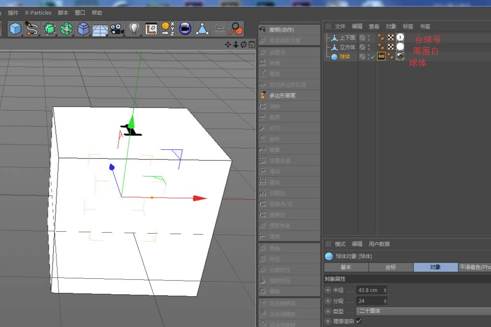
1、首先,我们是通过反射来烘焙贴图的方式来进行制作我们想要的贴图。新建一个场景,新建一个球体(用这个球体来接收其他物体对其产生反射来制作贴图,要是不明白再往下看就明白了)。

2、然后,新建一个立方体的盒子,将其转换成可编辑的对象,在面的模式下,选择上下两个面,右击将其分裂出来,然后将原来的两个面删除掉。对上下面的模型改下名称以便容易区分。


3、接下来,为球体创建材质,只打开反射层将高光调整成0,反射调成100(我使用的是R16版本,所以我添加了一个传统的反射层来做操作,要是R16以下版本的话可以直接添加反射来操作)。

4、然后就是为我们保留下来的立方体的周围的面建立材质了,这个也很简单,就直接给发光通道一个100%的黑就行了。

5、再为分裂出来的上下两层来制作黑白圈的材质,在发光通道添加一个图层,然后进到图层里为其添加渐变,调整渐变的样式为二维-圆形,调整黑白的渐变条位置使其形成截图样式的图形即可。



6、然后再回到黑白圈材质的层级别下,在着色器里找到效果-样条,我们使用这个来制作圆圈上的数字。进入样条里调整里面的参数xy移动可以控制数字的上下左右移动,线宽可以调整字体的粗细,高度可以调整字的大小,背景、轮廓填充纹理分别控制背景的颜色,字的轮廓和填充的颜色。具体参数可以参看截图,只要数字在预览图的白色的中心位置即可。


7、回到黑白圈材质的层级别,将上一步创建的样条隐藏掉,然后将整个的黑白圈材质复制一个出来,将其改名为台球号,台球号的材质将渐变隐藏掉(这样做的目的是我们可以通过叠加模式可以把黑色部分过滤掉保存白色的圈,然后再利用另一个材质过滤掉白色的部分保留黑色的数字)。


8、基本的材质建完了,接下来就是给不同的物体添加材质了。

9、接下来就是烘焙纹理了,给球体添加烘焙纹理标签,然后调整里面的参数,烘焙即可(烘焙的时候由于咱们只用反射通道的信息所以只需要在选项里点选反射即可,这个贴图只需烘焙一张,其他的球都是可以共用这个贴图的)。



10、然后,在建模的场景中新建一个材质球,将烘焙出来的纹理贴图,放到颜色层,然后将材质球赋予给克隆的球体,渲染观察效果,已经可以看到白色的圈了。

11、黑白圈的材质贴图做好了,接下来将赋予台球号的材质也要重新赋予物体(这里还要新建一个像只有发光通道的白色材质球赋予周围白的立方体)。

12、然后,重新给烘焙纹理的文件名那里换一个名字,烘焙就可以了。


13、这样基本的材质贴图都做好了,我们可以回到建模的场景中来做材质的调整了,在刚才建模的场景中新建的材质球颜色通道上添加层,然后分别将烘焙的贴图放到层里,调整贴图的叠加方式,最后一层是放台球的颜色的,这样就可以得到想要的效果了。

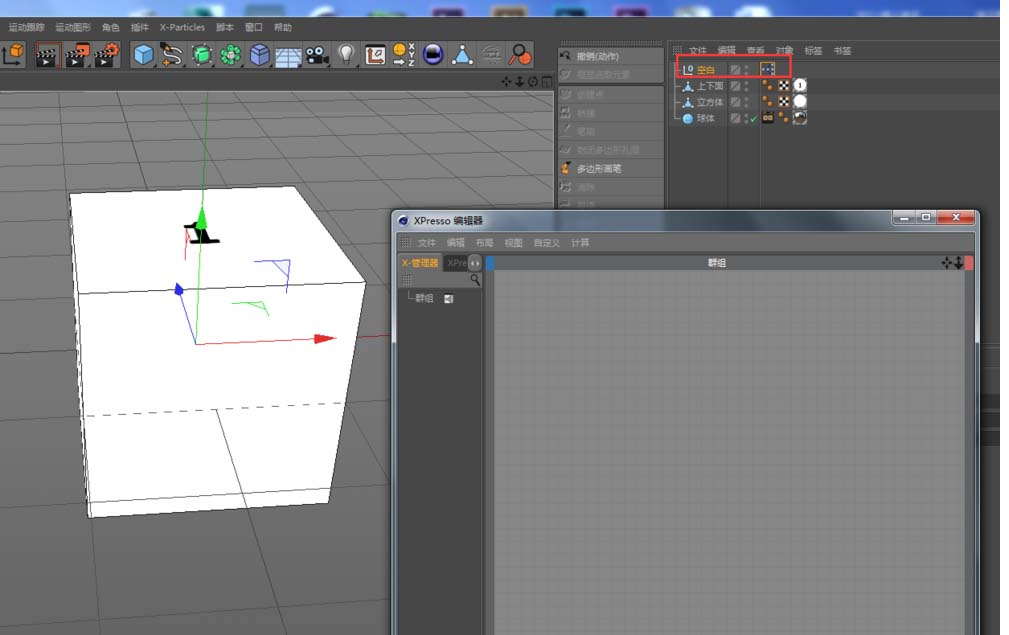
14、这只是其中的一个台球号是1的数字,其他的数字要是一个一个的改挺麻烦,这里我们可以使用xpresso来进行控制得到想要的效果,在材质贴图场景中新建一个空白对象然后为其添加xpresso标签。

15、这时会打开xpresso的编辑界面,我们可以在空白的地方右击创建一个时间节点,然后将时间的端口删除掉,在红色的输出端口点击选择帧的端口,然后找到台球号的材质球打开其中的样条,然后将着色器下面的图案拖拽到xpresso编辑面板中,然后再将样条里面的文本拖拽到样条的蓝色输入端口,将帧和文本这两个端口连接就可以了,现在你移动时间线就可以看到数字的变化。



16、然后就是将这些不同数字的贴图都烘焙出来即可,ctrl+d将帧率改成25,然后在烘焙纹理里细节里面初始时间改成1,结束时间改成15,帧频改成25,其他烘焙纹理的参数不做调整,然后将15张数字纹理贴图都烘焙出来。


17、最后,就是将克隆的球体c掉(就是转换成可编辑对象,这样就可以把每个球独立出来,分别创建不同颜色的材质球赋予给球体就可以了)。整个过程可能有些啰嗦,但是希望每一个步骤都详细的说明使读者能够明白!
(这里我尝试了使用着色效果器的方式,随机的颜色是可以实现的,也尝试了使用多重着色器,可以实现数字的随机,但是要让某一个颜色和某一个数字对应起来就不容易实现了,所以我采用比较笨的方法每一个都赋予材质,这里要是有好的建议可以给予提出,非常感谢)。

相关推荐: