ug面铣削加工切削参数需要设置一下,该怎么设置呢?下面我们就来看看详细的教程。
1、首先打开UG软件,进入加工环境。

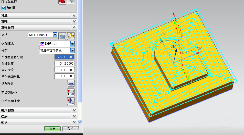
2、点击创建程序,设置完参数,如下所示,进入面铣削区域设置对话框。

3、点击切削参数,进入切削参数设置对话框。


4、在策略选项卡中,切削方向为逆铣,刀路向内,其余默认设置。

5、在余量选项卡中,内外公差设置为0.01。精加工刀路,余量默认为0.

6、在拐角选项卡中,设置光顺,如下图所示。

7、在连接选项卡中,设置优化区域排序,跟随运动类型,如图所示。

8、全部设置完成,点击确认,生成如图所示的刀路。

以上就是ug面铣削加工切削参数设置方法,希望大家喜欢,请继续关注脚本之家。
相关推荐: