使用实例引用类的属性时,会发生动态绑定。即python会在实例每次引用类属性时,将对应的类属性绑定到实例上。
动态绑定的例子:
class A:
def test1(self):
print("hello")
def test2(self):
print("world")
def bound():
a = A()
a.test1()
A.test1 = A.test2
a.test1()
if __name__ == "__main__":
bound()
输出结果:
hello2 world
从上述代码中可以看到,类方法的变化是实时影响实例对方法的调用的,这说明python是在实例调用方法的过程中动态地查找类方法。
动态绑定的代价:
class A:
def test(self):
pass
def one_loop(limited_time):
a = A()
for i in range(limited_time):
a.test()
f = a.test
for i in range(limited_time):
f()
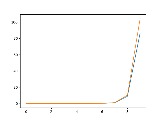
上图两个循环中,一个调用a.test(),不断进行动态绑定,另一个则先把a.test赋值给f,只有一次动态绑定,通过对两个循环计时,测试动态绑定的代价。
输出结果:

1 [0.0, 0.0, 0.0, 0.0, 0.0, 0.0009999275207519531, 0.008995771408081055, 0.19991111755371094, 1.2715933322906494, 15.831915855407715]
2 [0.0, 0.0, 0.0, 0.0, 0.0, 0.12503726671039295, 0.09472344399590288, 0.1999776288967874, 0.131608969147562, 0.1553209370384522]
折线图中横坐标为log10(循环次数),纵坐标为秒数。
输出数据中,第一行为动态绑定和一次绑定耗费时间的差值,第二行为差值占动态绑定总时间的比例。
可以看出,在次数很小的时候,两者基本没有差距,或者说差距忽略不计。
在10^7次循环,即千万次循环的时候,动态绑定与静态绑定的耗费时间才出现了明显差异,当循环次数达到十亿级的时候,耗费时间相差15秒之多,约占总时间的15%。
由上可知,动态绑定效率低于静态绑定,但由于绑定代价耗时很少,在次数很少的时候基本没有影响。
动态绑定的优点:
class A:
def test_hello(self):
print("hello")
def test_world(self):
print("world")
def main():
s = A()
# 提前绑定
f = s.test_hello
# 改变方法
A.test_hello = test_world
f()
# 动态绑定
s.test_hello()
if __name__ == "__main__":
main()
输出结果:
hello2 world
类方法的变动能够实时反应在动态绑定上,而提前绑定则无法感知到类方法的变动。
总结:
1. 一次动态绑定代价很小,当绑定次数少的时候基本不影响效率,当绑定次数达到千万级时影响才会很显著。
2. 动态绑定实时跟踪类方法的变动,更具灵活性。
以上就是本文的全部内容,希望对大家的学习有所帮助,也希望大家多多支持脚本之家。