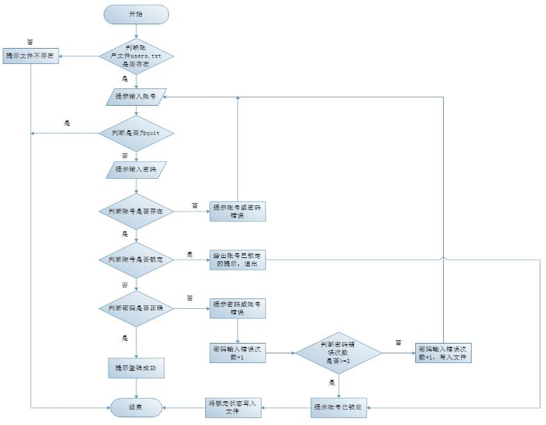
登陆流程图:

代码实现:
#-*- coding=utf-8 -*-
import os,sys,getpass
'''
user.txt 格式
账号 密码 是否锁定 错误次数
jack 123 unlock 0
tom 123 unlock 0
lily 123 unlock 0
hanmeimei 123 unlock 0
lucy 123 unlock 0
'''
# 定义写入文件的函数
def wirte_to_user_file(users,user_file_path):
user_file = file(user_file_path,'w+')
for k,v in users.items():
line = []
line.append(k)
line.extend(v)
user_file.write(' '.join(line)+'\n')
user_file.close()
# 判断用户文件是否存在,不存在直接退出
user_file_path = 'users.txt'
if os.path.exists(user_file_path):
user_file = file(user_file_path,'r')
else:
print 'user file is not exists'
sys.exit(1)
# 遍历用户文件,将用户包装成字典
users_dic = {}
for user_line in user_file:
user = user_line.strip().split()
users_dic[user[0]] = user[1:]
'''
{
'lucy': ['123', 'unlock', '0'],
'lily': ['123', 'unlock', '0'],
'jack': ['123', 'unlock', '0'],
'hanmeimei': ['123', 'unlock', '0'],
'tom': ['123', 'unlock', '0']
}
'''
while True:
# 输入账号
input_name = raw_input('please input your username,input "quit" or "q" will be exit : ').strip()
# 判断是否为退出
if input_name == 'quit' or input_name == 'q':
sys.exit(0)
# 输入密码
password = getpass.getpass('please input your password:').strip()
# 判断账号是否存在、是否锁定
if input_name not in users_dic:
print 'username or password is not right'
break
if users_dic[input_name][1] == 'lock':
print 'user has been locked'
break
# 判断密码是否正确,正确,登陆成功
if str(password) == users_dic[input_name][0]:
print 'login success,welcome to study system'
sys.exit(0)
else:
# 如果密码错误则修改密码错误次数
users_dic[input_name][2] = str(int(users_dic[input_name][2])+1)
# 密码错误次数大于3的时候则锁定,并修改状态
if int(users_dic[input_name][2]) >= 3:
print 'password input wrong has 3 times,user will be locked,please connect administrator'
users_dic[input_name][1] = 'lock'
wirte_to_user_file(users_dic,user_file_path)
break
wirte_to_user_file(users_dic,user_file_path)
以上这篇python实现简单登陆流程的方法就是小编分享给大家的全部内容了,希望能给大家一个参考,也希望大家多多支持脚本之家。