premiere2019油漆桶怎么使用?

所属分类: 软件教程 / 媒体工具 阅读数: 333
收藏 0 赞 0 分享

PR2019可以使用油漆桶效果,该怎么使用油漆桶填充呢?下面我们就来看看详细的教程。

1、新建项目,导入需要编辑的视频剪辑素材。

2、拖动视频剪辑到时间轴面板,创建序列

3、在效果面板搜索油漆桶,双击添加,或者手动拖动到序列上。

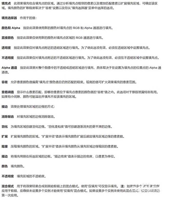
4、在效果控件面板可以编辑油漆桶效果的具体参数

5、可以创建蒙版实现部分画面油漆桶效果;或者创建关键帧

6、油漆桶的效果可以参考如图所示。

以上就是premiere2019油漆桶的使用方法,希望大家喜欢,请继续关注脚本之家。

相关推荐:

premiere2019怎么插入和导出帧?

premiere2019波形扭曲效果怎么制作?

premiereCC2019竖视频怎么转为横视频?

更多精彩内容其他人还在看

edius排除模式在哪? edius排除模式的使用方法

edius排除模式在哪?edius编辑视频的时候,想要使用排除模式,这个模式在哪?该怎么使用呢?下面我们就来看看edius排除模式的使用方法,需要的朋友可以参考下
收藏 0 赞 0 分享

edius怎么快速制作字幕激光效果的动画?

edius怎么快速制作字幕激光效果的动画?edius中想要制作一个激光文字效果,该怎么制作这个动态效果呢?下面我们就来看看详细的教程,需要的朋友可以参考下
收藏 0 赞 0 分享

premiere视频怎么添加波形变形的动画效果?

premiere视频怎么添加波形变形的动画效果?premiere中自带了很多效果,想要添加波形变形效果,该怎么添加呢?下面我们就来看看详细的教程,需要的朋友可以参考下
收藏 0 赞 0 分享

AE素材怎么使用通道混合功能?

AE素材怎么使用通道混合功能?ae导入的素材想要使用通道混合功能,该怎么使用这个功能呢?下面我们就来看看详细的教程,需要的朋友可以参考下
收藏 0 赞 0 分享

edius视频画面怎么去掉时间码?

edius视频画面怎么去掉时间码?edius中视频画面上面显示了时间码,想要去掉时间码,该怎么去掉呢?下面我们就来看看详细的教程,需要的朋友可以参考下
收藏 0 赞 0 分享

premiere怎么用杂色做出雪花颗粒感视频?

premiere怎么用杂色做出雪花颗粒感视频?pr中想要给视频ti8anjia下雪的效果,该怎么制作雪花的效果,今天我们就来看看使用pr杂色颗粒制作的方法,需要的朋友可以参考下
收藏 0 赞 0 分享

蜜蜂剪辑如何剪辑音乐?蜜蜂剪辑剪辑音乐的方法

蜜蜂剪辑一款不错的视频剪辑软件,该软件不仅可以处理视频文件,还支持音频文件的剪辑处理,本文中将会有详细的介绍,有需要的朋友可以阅读本文了解一下
收藏 0 赞 0 分享

Aiseesoft Total Video Converter怎么激活 Aiseesoft视频转换器激活教程

Aiseesoft Total Video Converter怎么激活?此款软件是一款强大的4Kvideo视频转换器,但是此款软件需要激活才能获得全部的使用权限,那么怎么才能激活此款软件呢?下面就和小编一起看看吧
收藏 0 赞 0 分享

premiere调整图层怎么使用? pr调整图层的使用方法

premiere调整图层怎么使用? premiere处理媒体素材的时候,需要用到调整图层的功能,该怎么使用呢?下面我们就来看看pr调整图层的使用方法,需要的朋友可以参考下
收藏 0 赞 0 分享

AE怎么创建新的预合成? AE预合成的使用方法

AE怎么创建新的预合成?ae中想要创建新的预合成,该怎么创建呢?这是很基础的知识,下面我们就来看看AE预合成的使用方法的,需要的朋友可以参考下
收藏 0 赞 0 分享
查看更多