C4D变形工具组汇总有很多工具,今天我们就来介绍使用溶解工具制作动画,详细请看下文介绍。

1、打开C4D软件;

2、创建一个球体;

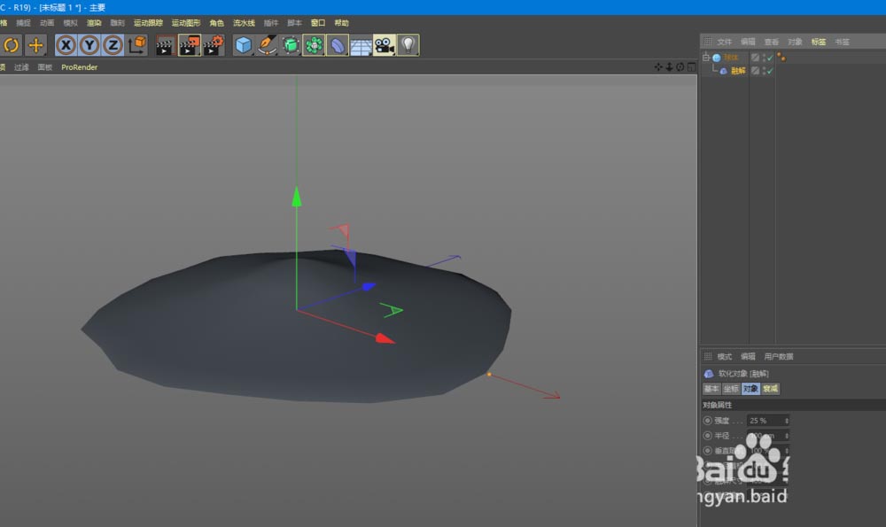
3、选中球体按住shift键添加溶解工具,得到一个球融化的效果;

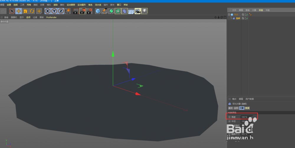
4、当把强度值调整到100的时候球完全溶解了;

5、当强度为0 的时候,我们看到的只是一个完整的半圆,那怎么样才能恢复成完整的正圆呢?只需要把球体的坐标拉至球的下方即可显示完全的球体;


6、小编给溶解的强度值和球体的位置k关键帧制作了一个小动画;

以上就是C4D使用溶解工具制作动画效果的教程,希望大家喜欢,请继续关注脚本之家。
相关推荐: