在三维软件maya中建好了模型之后,想将模型赋予自己想要的材质,就必须将模型分UV才可以,那么如何拆分UV呢?
1、打开你想要拆分UV的模型,单击选择他

2、在选择模型的情况下,点击上方的窗口,打开 "UV纹理编辑器“

3、打开窗口后,物体的UV会比较杂乱,需要我们拆分整理。在uv纹理编辑器窗口中鼠标右击拖拽,选择”边“

4、框选整体,所有的边都会变成橙黄色,然后”shift+鼠标右键“选择移动并缝合UV”

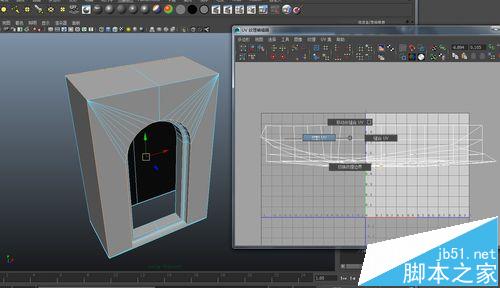
5、所有UV便都缝合在了一起。

6、选择你要切开的线“shift+鼠标右键”选择“切割UV”

7、切割好了之后,右击选择"UV",框选所有”shift+鼠标右击“选择”展开UV“


8、展开后,将模型的UV排列好,便完成了

注意事项:
1、展开后有连接在一起的地方,就在选择线重新切割一下
2、展开后有地方没有展开,缩在一起,就选择UV点,再重新选择“展开VU”命令重新展开一下即可
相关推荐: