央视发布2016放假安排 年假2月7日(除夕)-13日

所属分类: 软件教程 / 经验技巧 阅读数: 1418
收藏 0 赞 0 分享

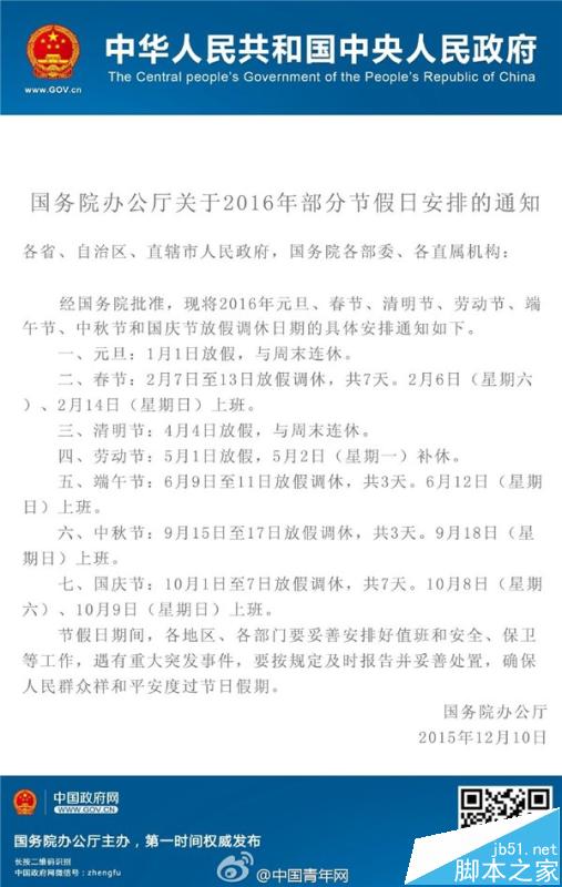
12月10日消息,据央视新闻报道,2016年的放假安排目前已经公布,春节放假时间为2月7日(除夕)至13日,共7天。

下面是具体放假安排:①元旦1月1日放假②春节:2月7日(除夕)-13日放假,2月6日、14日上班③清明:4月4日,连休3天④劳动节:5月1日,连休3天⑤端午:6月9日-11日放假,12日上班⑥中秋:9月15日-17日放假,18日上班⑦国庆节:10月1日-7日放假,10月8日、10月9日上班

春节除夕不上班,但7天是不是有点短呢?

相关推荐:

2016年春运火车票抢票最牛攻略 别忘了返程票

12306手机双向验证是什么?12306总是提示双向验证的解决办法

12306购买春运火车票出现"至今无法购买"? 部分热门车次暂不销售春运火车票

更多精彩内容其他人还在看

12306双向核验该怎么做?电脑手机端双向验证的详细教程

12306双向核验该怎么做?现在使用12306购买火车票需要双效验证,之前我们也发过12306双向验证的教程,今天这篇文章是12306双向验证手机验证和电脑验证最全版本,需要的朋友可以参考下
收藏 0 赞 0 分享

航天纪念币/纪念钞开启预约 10元硬币100元钞票(内附预约地址)

26日,将法相中国航天普通纪念币一枚(10元)、中国航天纪念钞一张(100元),现在已经开始预约,本文内容附预约地址,喜欢收集的朋友可以进来直接预约,本次预约以后,将于12月14-16号发行
收藏 0 赞 0 分享

12306再放大招 新用户注册需要手机双向验证

之前注册的朋友都知道,注册12306很方便,但是,今天起注册12306的新用户需要进行手机双向验证,为什么要这么麻烦呢?这一新举措为新用户注册增加了一道步骤,但可以有效防止用户身份信息被抢注,如果被抢注册也可以完美解决,详细内容请看下文
收藏 0 赞 0 分享

怎么通过网络银行在线预定中国航天纪念币(25日截止)?

怎么通过网络银行在线预定中国航天纪念币?昨天中国人民银行发型了中国航天纪念币,从11月10日预订到11月25日截止预订,但是很多朋友不知道该怎么预订,下面分享预订航天纪念币的图文教程,和预订连接,需要的朋友可以参考下
收藏 0 赞 0 分享

2015年新版百度地图怎么查询地方坐标? 百度地图拾取坐标的方法

2015年新版百度地图怎么查询地方坐标?百度地图最近刚刚改版了,改版以后最大的改变就是查询坐标的位置改变了,该怎么拾取坐标呢?下面分享2015年最先百度地图的使用方法
收藏 0 赞 0 分享

百度地图中怎么同时标注多个地点?

百度地图中怎么同时标注多个地点?旅游的时候使用百度地图查看了几个想去的旅游景点,想标注起来,这样就能方便的找到自己想去的位置,但是怎么同时标注多个地方呢?下面我们看看百度地图地方标注的使用方法
收藏 0 赞 0 分享

搜狗输入法怎样换行? 搜狗输入法文字换行的技巧

搜狗输入法怎样换行?现在很多人使用搜狗输入法输入文字,文字怎么换行呢?下面我们就来看看搜狗输入法文字换行的技巧
收藏 0 赞 0 分享

百度图片打不开怎么回事?百度图片打不开解决方法

百度图片打不开怎么回事?很多网友在查找图片时突然打不开百度图片,却又不知道怎么解决,其实解决方法很简单的,下面小编就为大家介绍百度图片打不开方法,来看看吧
收藏 0 赞 0 分享

iTunes连接失败显示未知错误0xE8000084的详细解决办法

iTunes发生未知错误0xE8000084怎么办?iTunes最新版本连接iPhone6,结果没有反应,连接失败,并且弹出提示窗口: “iTunes发生未知错误0xE8000084”,下面分享这个问题的解决办法,需要的朋友可以参考下
收藏 0 赞 0 分享

百度怎么使用财富值换取百度砖礼品?

百度怎么使用财富值换取百度砖礼品?百度砖就是印有百度logo标注的2块有机玻璃制作组合而成的物品,是百度的一种奖品,用百度财富值就可以换取,下面分享详细的换取教程,需要的朋友可以参考下
收藏 0 赞 0 分享
查看更多