前端控制器是整个MVC框架中最为核心的一块,它主要用来拦截符合要求的外部请求,并把请求分发到不同的控制器去处理,根据控制器处理后的结果,生成相应的响应发送到客户端。前端控制器既可以使用Filter实现(Struts2采用这种方式),也可以使用Servlet来实现(spring MVC框架)。

DispatcherServlet 作为前置控制器是web服务器的入口,是spring mvc最重要的一个类,通过它的生命周期可以加深对web服务器的理解。
servlet的生命周期
首先我们回忆一下servlet的生命周期:
Servlet生命周期分为三个阶段:【Servlet生命周期与工作原理详解】
1.初始化阶段 调用init()方法。Servlet被装载后,Servlet容器创建一个Servlet实例并且调用Servlet的init()方法进行初始化。在Servlet的整个生命周期内,init()方法只被调用一次。
2.响应客户请求阶段 调用service()方法
3.终止阶段 调用destroy()方法
Servlet初始化阶段
在下列时刻Servlet容器装载Servlet:
1.Servlet容器启动时自动装载某些Servlet,实现它只需要在web.XML文件中的<Servlet></Servlet>之间添加如下代码:
<loadon-startup>1</loadon-startup>
2.在Servlet容器启动后,客户首次向Servlet发送请求
3.Servlet类文件被更新后,重新装载Servlet
DispatcherServlet的结构
复习了上述知识后我们来看看DispatcherServlet的结构:
DispatcherServlet继承自抽象类:FrameworkServlet,间接继承了HttpServlet (FrameworkServlet继承自HttpServletBean,而HttpServletBean继承自HttpServlet )
Servlet的初始化

protected void initStrategies(ApplicationContext context) {
initMultipartResolver(context); //文件上传解析,如果请求类型是multipart将通过MultipartResolver进行文件上传解析;
initLocaleResolver(context); //本地化解析
initThemeResolver(context); //主题解析
initHandlerMappings(context); //通过HandlerMapping,将请求映射到处理器
initHandlerAdapters(context); //通过HandlerAdapter支持多种类型的处理器
initHandlerExceptionResolvers(context); //如果执行过程中遇到异常将交给HandlerExceptionResolver来解析
initRequestToViewNameTranslator(context); //直接解析请求到视图名
initViewResolvers(context); //通过ViewResolver解析逻辑视图名到具体视图实现
initFlashMapManager(context); //flash映射管理器
}
servlet如何处理请求:
servlet的service方法处理http请求。
FrameworkServlet.java 定义了servlet的service和destroy方法,如下所示:
/**
* Override the parent class implementation in order to intercept PATCH
* requests.
*/
@Override
protected void service(HttpServletRequest request, HttpServletResponse response)
throws ServletException, IOException {
String method = request.getMethod();
if (method.equalsIgnoreCase(RequestMethod.PATCH.name())) {
processRequest(request, response);
}
else {
super.service(request, response);
}
}
我们知道http请求类型有七种(外加一个option选项),定义如下:
public enum RequestMethod {
GET, HEAD, POST, PUT, PATCH, DELETE, OPTIONS, TRACE
}
FrameworkServlet的service()处理不同的请求,我们以常见的post来说明:
/**
* Process this request, publishing an event regardless of the outcome.
* <p>The actual event handling is performed by the abstract
* {@link #doService} template method.
*/
protected final void processRequest(HttpServletRequest request, HttpServletResponse response)
throws ServletException, IOException {
long startTime = System.currentTimeMillis();
Throwable failureCause = null;
LocaleContext previousLocaleContext = LocaleContextHolder.getLocaleContext();
LocaleContext localeContext = buildLocaleContext(request);
RequestAttributes previousAttributes = RequestContextHolder.getRequestAttributes();
ServletRequestAttributes requestAttributes = buildRequestAttributes(request, response, previousAttributes);
WebAsyncManager asyncManager = WebAsyncUtils.getAsyncManager(request);
asyncManager.registerCallableInterceptor(FrameworkServlet.class.getName(), new RequestBindingInterceptor());
initContextHolders(request, localeContext, requestAttributes);
try {
doService(request, response);
}
catch (ServletException ex) {
failureCause = ex;
throw ex;
}
catch (IOException ex) {
failureCause = ex;
throw ex;
}
catch (Throwable ex) {
failureCause = ex;
throw new NestedServletException("Request processing failed", ex);
}
finally {
resetContextHolders(request, previousLocaleContext, previousAttributes);
if (requestAttributes != null) {
requestAttributes.requestCompleted();
}
if (logger.isDebugEnabled()) {
if (failureCause != null) {
this.logger.debug("Could not complete request", failureCause);
}
else {
if (asyncManager.isConcurrentHandlingStarted()) {
logger.debug("Leaving response open for concurrent processing");
}
else {
this.logger.debug("Successfully completed request");
}
}
}
publishRequestHandledEvent(request, startTime, failureCause);
}
}
FrameworkServlet 抽象定义了处理流程,留待子类来实现该方法,完成具体的请求处理。
/**
* Subclasses must implement this method to do the work of request handling,
* receiving a centralized callback for GET, POST, PUT and DELETE.
* <p>The contract is essentially the same as that for the commonly overridden
* {@code doGet} or {@code doPost} methods of HttpServlet.
* <p>This class intercepts calls to ensure that exception handling and
* event publication takes place.
* @param request current HTTP request
* @param response current HTTP response
* @throws Exception in case of any kind of processing failure
* @see javax.servlet.http.HttpServlet#doGet
* @see javax.servlet.http.HttpServlet#doPost
*/
protected abstract void doService(HttpServletRequest request, HttpServletResponse response)
throws Exception;
具体实现如下:
/**
* Exposes the DispatcherServlet-specific request attributes and delegates to {@link #doDispatch}
* for the actual dispatching.
*/
@Override
protected void doService(HttpServletRequest request, HttpServletResponse response) throws Exception {
if (logger.isDebugEnabled()) {
String resumed = WebAsyncUtils.getAsyncManager(request).hasConcurrentResult() ? " resumed" : "";
logger.debug("DispatcherServlet with name '" + getServletName() + "'" + resumed +
" processing " + request.getMethod() + " request for [" + getRequestUri(request) + "]");
}
// Keep a snapshot of the request attributes in case of an include,
// to be able to restore the original attributes after the include.
Map<String, Object> attributesSnapshot = null;
if (WebUtils.isIncludeRequest(request)) {
attributesSnapshot = new HashMap<String, Object>();
Enumeration<?> attrNames = request.getAttributeNames();
while (attrNames.hasMoreElements()) {
String attrName = (String) attrNames.nextElement();
if (this.cleanupAfterInclude || attrName.startsWith("org.springframework.web.servlet")) {
attributesSnapshot.put(attrName, request.getAttribute(attrName));
}
}
}
// Make framework objects available to handlers and view objects.
request.setAttribute(WEB_APPLICATION_CONTEXT_ATTRIBUTE, getWebApplicationContext());
request.setAttribute(LOCALE_RESOLVER_ATTRIBUTE, this.localeResolver);
request.setAttribute(THEME_RESOLVER_ATTRIBUTE, this.themeResolver);
request.setAttribute(THEME_SOURCE_ATTRIBUTE, getThemeSource());
FlashMap inputFlashMap = this.flashMapManager.retrieveAndUpdate(request, response);
if (inputFlashMap != null) {
request.setAttribute(INPUT_FLASH_MAP_ATTRIBUTE, Collections.unmodifiableMap(inputFlashMap));
}
request.setAttribute(OUTPUT_FLASH_MAP_ATTRIBUTE, new FlashMap());
request.setAttribute(FLASH_MAP_MANAGER_ATTRIBUTE, this.flashMapManager);
try {
doDispatch(request, response);
}
finally {
if (WebAsyncUtils.getAsyncManager(request).isConcurrentHandlingStarted()) {
return;
}
// Restore the original attribute snapshot, in case of an include.
if (attributesSnapshot != null) {
restoreAttributesAfterInclude(request, attributesSnapshot);
}
}
}
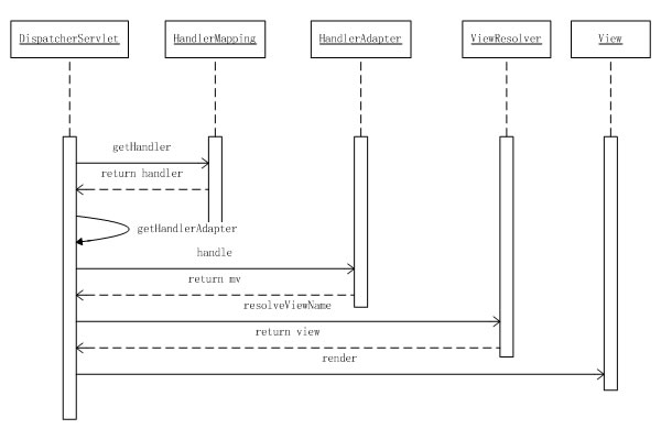
重头戏,作为请求分发器的实现:
功能:1. 把请求分发到handler(按照配置顺序获取servlet的映射关系获取handler);2. 根据servlet已安装的 HandlerAdapters 去查询第一个能处理的handler;3. handler激发处理请求
/**
* Process the actual dispatching to the handler.
* <p>The handler will be obtained by applying the servlet's HandlerMappings in order.
* The HandlerAdapter will be obtained by querying the servlet's installed HandlerAdapters
* to find the first that supports the handler class.
* <p>All HTTP methods are handled by this method. It's up to HandlerAdapters or handlers
* themselves to decide which methods are acceptable.
* @param request current HTTP request
* @param response current HTTP response
* @throws Exception in case of any kind of processing failure
*/
protected void doDispatch(HttpServletRequest request, HttpServletResponse response) throws Exception {
HttpServletRequest processedRequest = request;
HandlerExecutionChain mappedHandler = null;
boolean multipartRequestParsed = false;
WebAsyncManager asyncManager = WebAsyncUtils.getAsyncManager(request);
try {
ModelAndView mv = null;
Exception dispatchException = null;
try {
processedRequest = checkMultipart(request);
multipartRequestParsed = (processedRequest != request);
// Determine handler for the current request.
mappedHandler = getHandler(processedRequest);
if (mappedHandler == null || mappedHandler.getHandler() == null) {
noHandlerFound(processedRequest, response);
return;
}
// Determine handler adapter for the current request.
HandlerAdapter ha = getHandlerAdapter(mappedHandler.getHandler());
// Process last-modified header, if supported by the handler.
String method = request.getMethod();
boolean isGet = "GET".equals(method);
if (isGet || "HEAD".equals(method)) {
long lastModified = ha.getLastModified(request, mappedHandler.getHandler());
if (logger.isDebugEnabled()) {
logger.debug("Last-Modified value for [" + getRequestUri(request) + "] is: " + lastModified);
}
if (new ServletWebRequest(request, response).checkNotModified(lastModified) && isGet) {
return;
}
}
if (!mappedHandler.applyPreHandle(processedRequest, response)) {
return;
}
try {
// Actually invoke the handler.
mv = ha.handle(processedRequest, response, mappedHandler.getHandler());
}
finally {
if (asyncManager.isConcurrentHandlingStarted()) {
return;
}
}
applyDefaultViewName(request, mv);
mappedHandler.applyPostHandle(processedRequest, response, mv);
}
catch (Exception ex) {
dispatchException = ex;
}
processDispatchResult(processedRequest, response, mappedHandler, mv, dispatchException);
}
catch (Exception ex) {
triggerAfterCompletion(processedRequest, response, mappedHandler, ex);
}
catch (Error err) {
triggerAfterCompletionWithError(processedRequest, response, mappedHandler, err);
}
finally {
if (asyncManager.isConcurrentHandlingStarted()) {
// Instead of postHandle and afterCompletion
mappedHandler.applyAfterConcurrentHandlingStarted(processedRequest, response);
return;
}
// Clean up any resources used by a multipart request.
if (multipartRequestParsed) {
cleanupMultipart(processedRequest);
}
}
}
servlet销毁
/**
* Close the WebApplicationContext of this servlet.
* @see org.springframework.context.ConfigurableApplicationContext#close()
*/
@Override
public void destroy() {
getServletContext().log("Destroying Spring FrameworkServlet '" + getServletName() + "'");
// Only call close() on WebApplicationContext if locally managed...
if (this.webApplicationContext instanceof ConfigurableApplicationContext && !this.webApplicationContextInjected) {
((ConfigurableApplicationContext) this.webApplicationContext).close();
}
}
小结:
本文因篇章限制,仅仅介绍了请求处理的流程,没有对代码进行深入的分析,接下来的文章将从细微处着手,分析spring的代码之美。
以上就是本文的全部内容,希望对大家的学习有所帮助,也希望大家多多支持脚本之家。