本文为大家分享了C语言外卖管理系统的具体代码,供大家参考,具体内容如下
内容
说明(废话):上学期写的课程设计,主题是外卖管理系统,希望可以模拟网上订餐,店家工作,专人管理的过程。并实现注册与登录以及基本信息的输出,因为个人比较懒,一直没有整理上去,今天得空,要是得到大家的宝贵意见的话,会不胜荣幸。
重点内容
三端登录 :分别为管理员,用户以及店主;两端注册,分别为用户以及店铺,其中店铺的注册成功需要得到管理员的审核。
另外:
1. 店家注册需要的到管理员的认证,认证通过之后才可登录
2. 密码修改需要输入旧的密码,三次错误可以找回密码,输入手机号,若手机号匹配得当,则可产生三位数的随机验证码,输入验证码即可修改。
3. 对于已超过三分钟的订单不能修改,因为已经配送
4. 限制了用户的余额,当购买时余额不足时,需要进行账户的充值,而购买结束后,账户的余额也会相应的减少
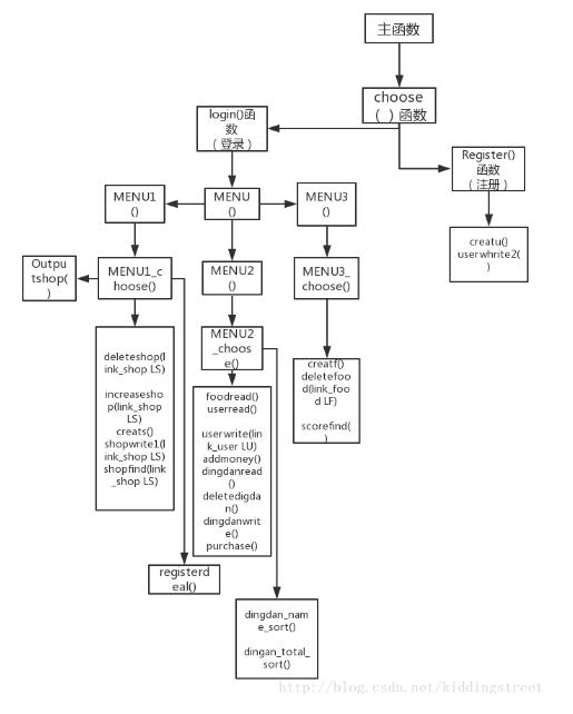
以下为功能模块图:

以下为函数调用关系图:

以下为整个代码:
#include<stdio.h>
#include<stdlib.h>
#include<string.h>
#include<windows.h>
#include<time.h>
#include<conio.h>
void choose();
//建立关于店铺的结构体
typedef struct shop
{
char name[20];
char phone[20];
char address[30];
char password[20];
struct shop *next;
}shop,*link_shop;
//建立关于订单的结构体
typedef struct food
{
char name[20];
int type;
int amount;
int price;
int total;
char shop[20];
char yonghu[20];
char leibie[20];
struct food *next;
}food,*link_food;
//建立关于用户的结构体
typedef struct user
{
char name[20];
char delivery[39];
char password[15];
char number[15];
int score;
struct user *next;
}user,*link_user;
typedef struct money
{
char person[20];
char card[25];
char mima[20];
struct money *next;
}money,*link_money;
char yh[20];//用户设置全局变量
char dp[20];//店铺设置全局变量
time_t start,end;
//函数声明
void foodwrite(link_food LF);
void shopwrite1(link_shop LS);
void dingdanwrite(link_food LF);
void user_moneywrite(link_user LM);
void welcome()
{
int i=0;
char a[52]="▲▼WELCOME TO RESTAURANT MANAGEMENT SYSTEM▲▼";
//system("color 0a");
printf("\n\n\n\n\t\t");
while(a[i])
{
printf("%c",a[i]);
Sleep(50);
i++;
}
printf("\n\n\n\n\t\t");
}
void Exit()
{
int i=0;
system("cls");
char a[20]="LOVE you,byebye^_^";
system("color 03");
printf("\n\n\n\t\t\t");
while(a[i])
{
printf("%c",a[i]);
Sleep(100);
i++;
}
}
void ME()
{
system("color 0b");
printf("\n\n\n\t\t☆★ W E L C O M E ☆★\n\n\t这里是外卖管理系统,请选择接下来的操作:");
printf("\n\n\t\t\t1.登陆");
printf("\t\t\t2.注册\t\t\t0.退出\n");
}
//主菜单(登陆或者注册)
void MENU()
{
printf("\n\n\n\n\t\t\t\t\t================================\n");
printf("\t\t\t\t\t 外 卖 管 理 系 统 \n");
printf("\t\t\t\t\t 1.管理员登陆 \n");
printf("\t\t\t\t\t 2.用户登录 \n");
printf("\t\t\t\t\t 3.店家登陆 \n");
printf("\t\t\t\t\t 0.返回上一级 \n");
printf("\t\t\t\t\t================================\n");
}
//管理员选项
void MENU1()
{
system("color 0f");
printf(" 温馨小提示:按5可以清屏哦^-^\n");
printf("\n\n\t\t\t\t\t1.查看店铺信息▲\n");
printf("\t\t\t\t\t--------------\n");
printf("\t\t\t\t\t2.店铺信息修改▼\n");
printf("\t\t\t\t\t--------------\n");
printf("\t\t\t\t\t3.处理申请店铺▲\n");
printf("\t\t\t\t\t--------------\n");
printf("\t\t\t\t\t4.修改本人信息▼\n");
printf("\t\t\t\t\t--------------\n");
printf("\t\t\t\t\t0.返回上一级 ▲\n");
}
//用户选项
void MENU2()
{
system("color 0f");
printf("\n\n\t\t\t\t 1.用户相关 ▲\t\t\t 5.购买菜品 ▼\n");
printf("\t\t\t\t---------------\t\t\t---------------\n");
printf("\t\t\t\t 2.查看订单 ▲\t\t\t 6.订单排序▼\n");
printf("\t\t\t\t---------------\t\t\t---------------\n");
printf("\t\t\t\t 3.查看菜品 ▲\t\t\t 0.返回上级 ▼\n");
printf("\t\t\t\t---------------\t\t\t---------------\n");
printf("\t\t\t\t 4.修改订单 ▲\n");
}
//店主选项
void MENU3()
{
system("color 0f");
printf("\n\n\n\t\t\t ________ Shop Version _______\n");
printf("\t\t\t| |\n");
printf("\t\t\t| 1.添加菜品 |\n");
printf("\t\t\t| 2.修改菜品 |\n");
printf("\t\t\t| 3.删除菜品 |\n");
printf("\t\t\t| 4.查看菜品 |\n");
printf("\t\t\t| 5.查看业绩 |\n");
printf("\t\t\t| 0.返回上一级 |\n");
printf("\t\t\t|_____________________________|\n");
}
//建立关于单链表
void *creatf()
{
int i=0,n;
link_food LF;
food *s,*r;
char a[10];
//srand((unsigned)time(NULL));//产生随机数的种子
LF=(food *)malloc(sizeof(food));
LF->next=NULL;
r=LF;
while(1)
{
printf("请输入菜的名称:");
scanf("%s",a);
if(strcmp(a,"0")!=0)
{
s=(food *)malloc(sizeof(food));
printf("请输入菜的单价:");
scanf("%d",&s->price);
printf("请输入菜的类别");
scanf("%s",s->leibie);
strcpy(s->name,a);
s->total=(s->amount)*(s->price);
r->next=s;
s->next=NULL;
r=s;
}
else
break;
}
foodwrite(LF);
}
shop *creats()
{
char a[30],b[20],c[15],d[20];
link_shop LS;
shop *s,*r;
LS=r=(shop *)malloc(sizeof(shop));
LS->next=NULL;
r=LS;
while(1)
{
printf("请输入店铺信息:\n");
printf("\t\t● 店铺名称:");
scanf("%s",a);
printf("\n\t\t● 店铺电话:");
scanf("%s",b);
if(strcmp(b,"0")!=0)
{
printf("\n\t\t● 店铺地址:");
scanf("%s",c);
printf("\n\t\t● 店铺密码:");
scanf("%s",d);
s=(shop *)malloc(sizeof(shop));
strcpy(s->name,a);
strcpy(s->phone,b);
strcpy(s->address,c);
strcpy(s->password,d);
r->next=s;
s->next=NULL;
r=s;
}
else
break;
}
return LS;
}
void Outputshop(link_shop Ls)
{
int n=0;
shop *p,*u;
p=Ls->next;
system("cls");
printf("入驻的商家如下:\n");
printf("\t\t\t\t-------------------------------------------\n");
printf("\t\t\t\t店铺名称\t店铺电话\t店铺地址\n");
printf("\t\t\t\t-------------------------------------------\n");
while(p)
{
printf("\t\t\t\t%8s\t%8s\t%7s\n",p->name,p->phone,p->address);
printf("\t\t\t\t-------------------------------------------\n");
p=p->next;
}
for(u =Ls->next; u != NULL;u = u->next)
n++;
printf("\t\t\t\t合计\t\t\t\t%d个\n",n);
printf("\t\t\t\t-------------------------------------------\n");
}
void Outputfood(link_food LF)
{
food *s;
s=LF->next;
int sum=0;
printf("订单如下:\n");
printf("\t----------------------------------------------------------------------------------------------------\n");
printf("\t菜名\t\t数量/份\t\t单价/元\t\t总价/元\t\t店铺\t\t订单号\t\t用户名\n");
printf("\t----------------------------------------------------------------------------------------------------\n");
for(s=LF->next;s!=NULL;s=s->next)
{
if(strcmp(s->yonghu,yh)==0)
{
printf("\t%-8s\t%-8d\t%-8d\t%-8d\t%-10s\t%-10d\t%s\n",s->name,s->amount,s->price,s->total,s->shop,s->type,s->yonghu);
printf("\t----------------------------------------------------------------------------------------------------\n");
sum=sum+s->total;
}
}
printf("\t累计输出/元\t\t\t\t\t\t\t%d\n",sum);
printf("\t----------------------------------------------------------------------------------------------------\n");
if(sum==0)
{
printf("○ 您还没有订单呢,快去购买吧 φ(>ω<*) ");
printf("\n\t\t\t\t\t->");
Sleep(1000);
printf("->");
Sleep(1000);
printf("->");
Sleep(1000);
system("cls");
MENU2();
return;
}
}
void outputfood(link_food LF)
{
food *p;
p=LF->next;
printf("\n\t\t\t 菜 谱 ");
printf("\n\t\t\t--------------------------------------------------\n");
printf("\t\t\t菜名 菜价 店铺 菜系\n");
printf("\t\t\t---------------------------------------------------\n");
while(p)
{
printf("\t\t\t%-13s%-12d%-14s%s\n",p->name,p->price,p->shop,p->leibie);
printf("\t\t\t---------------------------------------------------\n");
p=p->next;
}
}
//充值
user* addmoney(user *u)
{
int n;
char y;
char a[20];
FILE *fp;
link_money LY;
money *p,*r;
printf("您账户里的余额为:%d",u->score);
printf("是否充值?Y/else");
fflush(stdin);//清除缓存
y=getchar();
if(y=='Y')
{
fp=fopen("yue.txt","rt");
LY=r=(money *)malloc(sizeof(money));
LY->next=NULL;
while(!feof(fp))
{
p=(money *)malloc(sizeof(money));
fscanf(fp,"%s %s %s\n",p->person,p->card,p->mima);
p->next=NULL;
r->next=p;
r=p;
}
fclose(fp);
p=LY->next;
while(1)
{
if(strcmp(yh,p->person)==0)
{
break;
}
else
p=p->next;
}
printf("充值的钱数?");
scanf("%d",&n);
printf("请输入支付密码:");
scanf("%s",a);
if(strcmp(p->mima,a)==0)
{
u->score=(u->score+n);
printf("已充值");
}
else
printf("\t\t× 密码错误,充值失败");
}
else
printf("已放弃充值");
return u;
}
//按工号排序
void name_sort(link_shop LS)
{
int i,j,n;
n = 0; //记录店铺总数;
shop *u,*q,*p;
for(u =LS->next; u != NULL;u = u->next)
n++;
//采用冒泡法对各个节点按姓名升序
for(i=1;i<=n;i++)
{
u =LS;
for(j=0;j<n-i;j++)
{
p = u->next;
q = p->next;
if(strcmp(p->name,q->name) > 0 || strcmp(p->name,q->name) == 0)
{
u->next = q;
p->next = q->next;
q->next = p;
}
u = u->next;
}
}
printf("\t排序后店铺信息\n");
Outputshop(LS);
return;
}
void address_sort(link_shop LS)
{
int i,j,n;
n = 0; //记录店铺总数;
shop *u,*q,*p;
for(u =LS->next; u != NULL;u = u->next)
n++;
//采用冒泡法对各个节点按地址升序
for(i=1;i<=n;i++)
{
u =LS;
for(j=0;j<n-i;j++)
{
p = u->next;
q = p->next;
if(strcmp(p->address,q->address) > 0 || strcmp(p->address,q->address) == 0)
{
u->next = q;
p->next = q->next;
q->next = p;
}
u = u->next;
}
}
printf("\t\t\t\t地址排序后店铺信息\n");
Outputshop(LS);
return;
}
void dingdan_name_sort(link_food LF) //按订单食物名称排序
{
int i,j,n;
n = 0; //记录店铺总数;
food *u,*q,*p;
for(u =LF->next; u != NULL;u = u->next)
n++;
//采用冒泡法对各个节点按姓名升序
for(i=1;i<=n;i++)
{
u =LF;
for(j=0;j<n-i;j++)
{
p = u->next;
q = p->next;
if(strcmp(p->name,q->name) > 0 || strcmp(p->name,q->name) == 0)
{
u->next = q;
p->next = q->next;
q->next = p;
}
u = u->next;
}
}
Outputfood(LF);
return;
}
void dingdan_total_sort(link_food LF) //按订单总价从高到低排序
{
int i,j,n;
n = 0; //记录店铺总数;
food *u,*q,*p;
for(u =LF->next; u != NULL;u = u->next)
n++;
//采用冒泡法对各个节点按姓名升序
for(i=1;i<=n;i++)
{
u =LF;
for(j=0;j<n-i;j++)
{
p = u->next;
q = p->next;
if(p->total>q->total)
{
u->next = q;
p->next = q->next;
q->next = p;
}
u = u->next;
}
}
Outputfood(LF);
return;
}
void dingdandelete(link_food Lf)
{
food *p,*n;
p=Lf;
n=p->next;
int m;
char a;
printf("请输入你所想删除的订单序号:");
scanf("%d",&m);
while(n)
{
if(m==n->type)
{
if(strcmp(n->shop,dp)==0)
{
p->next=n->next;
//foodwrite(Lf);
dingdanwrite(Lf);
break;
}
else
printf("不好意思,您没有权限删除\n");
break;
}
else
{
p=p->next;
n=n->next;
}
}
}
food *dingdanread()
{
FILE *fp;
link_food LF,r,s;
fp=fopen("dingdan.txt","rt");
if(fp==NULL)
{
printf("查看订单失败");
return 0;
}
LF=r=(food *)malloc(sizeof(food));
r->next=NULL;
while(!feof(fp))
{
s=(food *)malloc(sizeof(food));
fscanf(fp,"%s %d %d %d %s %d %s\n",s->name,&s->amount,&s->price,&s->total,s->shop,&s->type,s->yonghu);
r->next=s;
s->next=NULL;
r=s;
}
return LF;
}
void scorefind(link_food LF)
{
int sum=0;
food *p;
p=LF->next;
system("cls");
printf("\n\n\n\t\t\t产生的订单如下:\n");
printf(" ----------------------------------------------------------------------------------------------------\n");
printf(" 菜品名称 \t菜品数量\t菜品单价\t菜品总价\t店铺名称\t订单号 \t\t用户名\n");
printf(" ----------------------------------------------------------------------------------------------------\n");
while(p)
{
if(strcmp(p->shop,dp)==0)
{
printf(" %7s%14d%15d%16d%16s%15d%18s\n",p->name,p->amount,p->price,p->total,p->shop,p->type,p->yonghu);
printf(" ----------------------------------------------------------------------------------------------------\n");
sum=sum+p->total;
}
p=p->next;
}
printf(" 合计/元:\t\t\t\t\t\t\t累计收入%d\n",sum);
printf(" ----------------------------------------------------------------------------------------------------\n");
if(sum==0)
printf("\t\t● 您店里的菜还没有人购买哦,应该反思啦\n");
}
food * foodread()//读取
{
link_food LF;
food *s,*r;
LF=r=(food *)malloc(sizeof(food));
LF->next=NULL;
FILE *fp;
fp=fopen("food.txt","rt");
if(fp==NULL)
{
printf("不能打开此文件");
exit(1);
}
while(!feof(fp))//判断文件指针是否处于文件结束位置,若是,返回1,非,返回0
{
s=(food *)malloc(sizeof(food));
fscanf(fp,"%s %d %s %s\n",s->name,&s->price,s->shop,s->leibie);
r->next=s;
s->next=NULL;
r=s;
}
fclose(fp);
return LF;
}
money * moneyread()//读取
{
link_money LM;
money *s,*r;
LM=r=(money *)malloc(sizeof(money));
LM->next=NULL;
FILE *fp;
fp=fopen("yue.txt","rt");
if(fp==NULL)
{
printf("不能打开此文件");
exit(1);
}
while(!feof(fp))//判断文件指针是否处于文件结束位置,若是,返回1,非,返回0
{
s=(money *)malloc(sizeof(money));
fscanf(fp,"%s %s %s\n",s->person,s->card,s->mima);
r->next=s;
s->next=NULL;
r=s;
}
fclose(fp);
return LM;
}
shop * shopread()
{
link_shop LS;
shop *s,*r;
LS=r=(shop *)malloc(sizeof(shop));
r->next=NULL;
FILE *fp;
fp=fopen("shop.txt","rt");
if(fp==NULL)
{
printf("不能打开此文件");
exit(1);
}
while(!feof(fp))//判断文件指针是否处于文件结束位置,若是,返回1,非,返回0
{
s=(shop *)malloc(sizeof(shop));
s->next=NULL;
fscanf(fp,"%s %s %s %s\n",s->name,s->phone,s->address,s->password);
r->next=s;
r=s;
}
fclose(fp);
return LS;
}
user * userread()
{
link_user LU;
user *s,*r;
LU=r=(user *)malloc(sizeof(user));
r->next=NULL;
FILE *fp;
fp=fopen("users.txt","rt");
if(fp==NULL)
{
printf("不能打开此文件");
exit(1);
}
while(!feof(fp))//判断文件指针是否处于文件结束位置,若是,返回1,非,返回0
{
s=(user *)malloc(sizeof(user));
s->next=NULL;
fscanf(fp,"%s %s %s %s %d\n",s->name,s->delivery,s->password,s->number,&s->score);
r->next=s;
r=s;
}
fclose(fp);
return LU;
}
void deleteshop(link_shop LS)
{
int i=0;
shop *p,*q;
p=LS;
q=p->next;
char m[20];
char a;
printf("请输入你所想删除的店铺名称或者电话:");
scanf("%s",m);
while(q)
{
if(strcmp(m,q->name)==0||strcmp(m,q->phone)==0)
{
i++;
p->next=q->next;
shopwrite1(LS);
return;
}
else
{
p=p->next;
q=q->next;
}
}
if(i==0)
{
printf("没有此店铺,无法删除\n");
return;
}
}
void deletedingdan(link_food Lf)
{
food *p,*n;
p=Lf;
n=p->next;
int m,i=0;
char a;
printf("请输入你所想删除的订单号:");
scanf("%d",&m);
while(n)
{
if(n->type==m)
{
if(strcmp(n->yonghu,yh)==0)
{
p->next=n->next;
i++;
foodwrite(Lf);
}
else
printf("不好意思,您没有权限删除\n");
break;
}
else
{
p=p->next;
n=n->next;
}
}
if(i==0)
{
printf("\t没有此订单,无法删除\n");
return;
}
}
void purchase()
{
link_food Lf;
money *LM,*mo;
user *lu,*us;
FILE *fp;
char a[20],b[20],mi[20];
char y;
int i=0;
printf("\t\t◇您想吃啥呢?");
scanf("%s",a);
Lf=foodread();
food *p;
p=Lf->next;
srand((unsigned)time(NULL));//订单号的种子
while(p!=NULL)
{
if(strcmp(p->name,a)==0||strcmp(p->leibie,a)==0)
{
// printf("%s\t%d\t%s\n",p->name,p->price,p->shop);
i++;
}
p=p->next;
}
if(i==0)
{
printf("\t\t\t×不好意思,还没有此菜呢\n");
system("pause");
system("cls");
MENU2();
return;
}
else
{
p=Lf->next;
printf("\n\t\t\t--------------------------------------------------\n");
printf("\t\t\t菜名 菜价 店铺 菜系\n");
printf("\t\t\t---------------------------------------------------\n");
while(p)
{
if(strcmp(p->leibie,a)==0||strcmp(p->name,a)==0)
{
printf("\t\t\t%-13s%-12d%-14s%s\n",p->name,p->price,p->shop,p->leibie);
printf("\t\t\t---------------------------------------------------\n");
}
p=p->next;
}
}
printf("\t\t◇请输入要购买的店铺:");
scanf("%s",b);
lu=userread();
us=lu->next;
while(us)
{
if(strcmp(yh,us->name)==0)
break;
else
us=us->next;
}//找出要购买的用户信息
LM=moneyread();
mo=LM->next;
i=0;
while(mo)
{
if(strcmp(yh,mo->person)==0)
{
i++;
break;
}
else
mo=mo->next;
}//找出用户的银行卡信息
if(i==0)
{
printf("\t\t× 您还没有绑定银行卡哦,不能购买的");
return;
}
p=Lf->next;
i=0;
while(p)
{
if(strcmp(p->name,a)==0||strcmp(p->leibie,a)==0)
{
if(strcmp(p->shop,b)==0)
{
printf("\t\t◇请输入要购买的数量");
scanf("%d",&p->amount);
if(p->amount!=0)
{
i++;
p->total=(p->amount)*(p->price);
p->type=rand()%900+100;
if((us->score)<p->total)
{
printf("\t\t× 您的账号余额不足,请先充值\n");
system("pause");
system("cls");
MENU2();
return;
}
printf("\t\t●确认购买?Y/else");
fflush(stdin);
y=getchar();
if(y=='Y')
{
printf("请输入支付密码:");
scanf("%s",mi);
if(strcmp(mi,mo->mima)==0)
{
fp=fopen("dingdan.txt","at");
if(fp==NULL)
printf("\t\t\t\t×购买失败\n");//因文件无法打开而失败
else
{
fprintf(fp,"%s %d %d %d %s %d %s\n",p->name,p->amount,p->price,p->total,p->shop,p->type,yh);
fclose(fp);
us->score=(us->score)-(p->total);
user_moneywrite(lu);
printf("\t\t\t\t√购买成功,请耐心等待配送\n");
start = time(NULL);//计时
system("pause");
system("cls");
MENU2();
return;
}
}
else
{
printf("\t\t× 密码错误,购买失败");
system("pause");
system("cls");
MENU2();
return;
}
}
else
{
printf("\t\t\t×已放弃购买");
system("pause");
system("cls");
MENU2();
return;
}
}
else
{
printf("\t\t\t×请输入正确的数量");
system("pause");
system("cls");
MENU2();
return;
}
}
}
p=p->next;
}
if(i==0)
{
printf("\t\t×请输入表中的店铺名称哦\n");
system("pause");
system("cls");
MENU2();
}
}
void foodwrite(link_food LF)//保存
{
FILE *fp;
food *p;
char a;
printf("确认保存?(Y/else)");
scanf("%*c%c",&a);
if(a=='Y')
{
fp=fopen("food.txt","at");
if(fp==NULL)
printf("错误!无法打开");
for(p=LF->next;p!=NULL;p=p->next)
fprintf(fp,"%s %d %s %s\n",p->name,p->price,dp,p->leibie);
printf("修改成功\n");
fclose(fp);
return;
}
else
printf("已放弃修改");
}
void foodwrite1(link_food LF)
{
FILE *fp;
food *p;
char a;
printf("确认保存?(Y/else)");
scanf("%*c%c",&a);
if(a=='Y')
{
fp=fopen("food.txt","wt");
if(fp==NULL)
printf("错误!无法打开");
for(p=LF->next;p!=NULL;p=p->next)
fprintf(fp,"%s %d %s %s\n",p->name,p->price,p->shop,p->leibie);
printf("修改成功\n");
fclose(fp);
return;
}
else
printf("已放弃修改");
}
// void foodwrite2(link_food LF)
// {
// FILE *fp;
// food *p;
// char a;
// printf("确认保存?(Y/else)");
// scanf("%*c%c",&a);
// if(a=='Y')
// {
// fp=fopen("food.txt","wt");
// if(fp==NULL)
// printf("错误!无法打开");
// for(p=LF->next;p!=NULL;p=p->next)
// fprintf(fp,"%s %d %s %s\n",p->name,p->price,p->shop,p->leibie);
// printf("修改成功\n");
// fclose(fp);
// return;
// }
// else
// printf("已放弃修改");
// }
void dingdanwrite(link_food LF)
{
FILE *fp;
food *p;
char a;
printf("确认保存?(Y/else)");
scanf("%*c%c",&a);
if(a=='Y')
{
fp=fopen("dingdan.txt","wt");
if(fp==NULL)
printf("错误!无法打开");
for(p=LF->next;p!=NULL;p=p->next)
fprintf(fp,"%s %d %d %d %s %d %s\n",p->name,p->amount,p->price,p->total,p->shop,p->type,p->yonghu);
printf("修改成功\n");
fclose(fp);
return;
}
else
printf("已放弃修改");
}
void shopwrite1(link_shop LS)
{
FILE *fp;
shop *p;
char a;
printf("确认保存?(Y/else)");
scanf("%*c%c",&a);
if(a=='Y')
{
fp=fopen("shop.txt","wt");
if(fp==NULL)
printf("错误!无法打开");
for(p=LS->next;p!=NULL;p=p->next)
fprintf(fp,"%s %s %s %s\n",p->name,p->phone,p->address,p->password);
printf("保存成功\n");
fclose(fp);
return;
}
else
printf("已放弃");
}
void shopwrite2(link_shop LS)
{
FILE *fp;
shop *p;
char a;
printf("是否将信息保存至文件里?(Y/else)");
scanf("%*c%c",&a);
if(a=='Y')
{
fp=fopen("shop.txt","at");
if(fp==NULL)
printf("错误!无法打开");
for(p=LS->next;p!=NULL;p=p->next)
fprintf(fp,"%s %s %s\n",p->name,p->phone,p->address);
printf("修改成功\n");
fclose(fp);
return;
}
else
printf("已放弃修改");
}
void userwrite(link_user LU)
{
FILE *fp;
user *p;
char a;
// printf("请确认?(Y/else)");
// scanf("%*c%c",&a);
// if(a=='Y')
// {
fp=fopen("users.txt","wt");
if(fp==NULL)
printf("错误!无法打开");
for(p=LU->next;p!=NULL;p=p->next)
fprintf(fp,"%s %s %s %s %d\n",p->name,p->delivery,p->password,p->number,p->score);
printf("操作成功\n");
fclose(fp);
return;
// }
//else
//printf("已放弃注册");
}
void user_moneywrite(link_user LM)
{
FILE *fp;
user *p;
char a;
// printf("是否将信息保存至文件里?(Y/else)");
// scanf("%*c%c",&a);
// if(a=='Y')
// {
fp=fopen("users.txt","wt");
if(fp==NULL)
printf("错误!无法打开");
for(p=LM->next;p!=NULL;p=p->next)
fprintf(fp,"%s %s %s %s %d\n",p->name,p->delivery,p->password,p->number,p->score);
//printf("注册成功\n");
fclose(fp);
//return;
// }
//else
//printf("已放弃注册");
}
void userwrite2(link_user LU)
{
FILE *fp;
user *p;
char a;
printf("是否将信息保存至文件里?(Y/else)");
scanf("%*c%c",&a);
if(a=='Y')
{
fp=fopen("users.txt","at");
if(fp==NULL)
printf("错误!无法打开");
for(p=LU->next;p!=NULL;p=p->next)
fprintf(fp,"%s %s %s %s %d\n",p->name,p->delivery,p->password,p->number,p->score);
printf("注册成功\n");
fclose(fp);
return;
}
else
printf("已放弃注册");
}
void increaseshop(link_shop LS)
{
char a[30],b[20],c[15],d[20];
shop *s;
printf("请输入你所想加入的店铺信息:\n");
printf("\t\t● 店铺名称:");
scanf("%s",a);
printf("\n\t\t● 店铺电话:");
scanf("%s",b);
printf("\n\t\t● 店铺地址:");
scanf("%s",c);
printf("\n\t\t● 店铺密码:");
scanf("%s",d);
if(strcmp(a,"0")!=0)
{
s=(shop *)malloc(sizeof(shop));
strcpy(s->name,a);
strcpy(s->phone,b);
strcpy(s->address,c);
strcpy(s->password,d);
}
s->next=LS->next;
LS->next=s;
shopwrite1(LS);
}
void shopfind(link_shop LS)
{
shop *p;
char E[20];
p=LS->next;
printf("请输入店铺的名称:");
scanf("%s",E);
while(strcmp(p->name,E)!=0&&(p->next)!=NULL)
{
p=p->next;
}
if((p->next)==NULL)
{
printf("没有此店铺");
return;
}
printf("您所查询的店铺信息为:\n名称\t电话\t地址\n");
printf("%s %s %s",p->name,p->phone,p->address);
}
void registerdeal()
{
int q;
FILE *fp;
char y;
link_shop head;
shop *r,*p;
head=r=(shop *)malloc(sizeof(shop));
r->next=NULL;
fp=fopen("shenqing.txt","rt");
if(fp==NULL)
{
printf("发生错误,无法打开文件");
return;
}
if((y=fgetc(fp))==EOF)
{
printf("目前没有需要处理的信息\n");
system("pause");
system("cls");
MENU1();
return;
}
else
{
while(!feof(fp))
{
p=(shop *)malloc(sizeof(shop));
fscanf(fp," %s %s %s %s \n",p->name,p->phone,p->address,p->password);
r->next=p;
p->next=NULL;
r=p;
}
for(p=head->next;p!=NULL;p=p->next)
printf("%s %s %s\n",p->name,p->phone,p->address);
printf("是否同意注册?Y/else");
scanf("%*c%c",&y);
if(y=='Y')
{
fp=fopen("shop.txt","at");
if(fp==NULL)
printf("文件不存在,打开错误\n");
for(p=head->next;p!=NULL;p=p->next)
fprintf(fp,"% s %s %s %s \n",p->name,p->phone,p->address,p->password);
fclose(fp);
}
}
printf("处理成功");
fp=fopen("shenqing.txt","wt");
fclose(fp);
}
void MENU1_choose()
{
int n,m,q;
char a[20],b[20],c[20],d[20];
char y;
FILE *fp,*fa;
shop *p;
shop sq;
link_shop LS;
link_user LU;
LS=shopread();
while(1)
{
printf("请选择你想所想进行的选项:\n");
scanf("%d",&n);
if(n==1)
{
Outputshop(LS);
printf("是否进行排序?Y/else");
fflush(stdin);
y=getchar();
if(y=='Y')
{
system("cls");
printf("\n\n\n\t\t\t●1.按店铺名称排序\n");
printf("\t\t\t●2.按店铺地址排序\n");
scanf("%d",&m);
if(m==1)
name_sort(LS);
if(m==2)
address_sort(LS);
printf("1.退出\t2.返回");
scanf("%d",&m);
if(m==1)
exit(0);
else
{
system("cls");
MENU1();
continue;
}
}
else
{
printf("已放弃排序\n");
system("cls");
MENU1();
}
}
if(n==2)
{
system("cls");
printf("\n\n\n\t\t\t☆【1】删除店铺\n");
printf("\t\t\t☆【2】增加店铺\n");
printf("\t\t\t☆【3】输入店铺\n");
printf("\t\t\t☆【0】返回上一级\n");
printf("\n\t\t请选择将要进行的操作:\n"); //二级
while(1)
{
scanf("%d",&m);
if(m==1)
deleteshop(LS);
if(m==2)
increaseshop(LS);
if(m==3)
{
LS=creats();
shopwrite1(LS);
}
if(m==4)
shopfind(LS);
if(m==0)
{
system("cls");
MENU1();
break;
}
}
}
if(n==3)
registerdeal();//注册处理以及投诉处理函数
if(n==4)
{
//LU=userread();
system("cls");
printf("\n\t请选择所想进行的选项:\n\n");
printf("\t● ○ ● ○ ● ○ ●\n");
printf("\t 1.查看个人信息 \n");
printf("\t○ 2.修改个人信息 ○\n");
printf("\t 0.返回上一级 \n");//二级
printf("\t● ○ ● ○ ● ○ ●\n");
while(1)
{
scanf("%d",&m);
if(m==1)
{
char d[20];
fa=fopen("admin.txt","rt");
fscanf(fa,"%s %s %s %s",a,b,c,d);
fclose(fa);
printf("\n\t\t地区\t姓名\t电话号码\n");
printf("\t\t%s\t%s\t%s\n",a,b,d);
}
if(m==2)
{
system("cls");
printf("\n 温馨提示,按0返回哦(〃'▽'〃)\n");
printf("\n\t\t● ○ ● ○ ● ○ ●\n");
printf("\t\t 1.修改姓名 \n");
printf("\t\t○ 2.修改地址 ○\n");
printf("\t\t 3.修改密码 \n");//三级
printf("\t\t● ○ ● ○ ● ○ ●\n");
scanf("%d",&q);
if(q==1)
{
printf("请输入新的姓名:\n");
scanf("%s",b);
}
if(q==2)
{
printf("请输新的地址:\n");
scanf("%s",a);
}
if(q==3)//修改密码,含找回密码
{
int j=0,h;
char f[20],e[20];
fa=fopen("admin.txt","rt");
fscanf(fa,"%s %s %s %s",a,b,c,d);
printf("您需要输入旧的密码:\n");
scanf("%s",f);
while(strcmp(f,c)!=0)
{
j++;
printf("\t\t×您的密码有误,请重新输入:");
scanf("%s",f);
if(j==2)
{
printf("\t\t×您已经连续输错三次,按1找回密码,其他数字键返回:");
scanf("%d",&j);
if(j==1)
{
printf("请输入您的电话号码:");
scanf("%s",e);
if(strcmp(e,d)==0)
{
srand((unsigned)time(NULL));
j=rand()%900+100;
fp=fopen("yanzheng.txt","wt");
//fscanf(fp,"%d\n",&j);
fprintf(fp,"%d\n",j);
fclose(fp);
printf("我们已经发送验证码到您的手机,请输入:");
scanf("%d",&h);
if(h==j)
{
printf("\t\t√请重新设置您的密码:");
scanf("%s",c);
break;
}
else
{
printf("\t\t×验证码错误\n");
break;
}
}
else
{
printf("\t\t×找回密码失败\n");
break;
}
}
else
{
system("cls");
MENU();
return;
}
}
}
if(strcmp(c,f)==0)
{
printf("请输入新的密码:\n");
scanf("%s",c);
}
}
if(q==1||q==2||q==3)
{
printf("是否保存?Y/else");
fflush(stdin);
y=getchar();
if(y=='Y')
{
fa=fopen("admin.txt","wt");
fprintf(fa,"%s %s %s %s",a,b,c,d);
fclose(fa);
printf("\t\t√保存成功");
}
else
printf("\t\t×已放弃修改");
system("pause");
system("cls");
printf("\n\t请选择所想进行的选项:\n\n");
printf("\t● ○ ● ○ ● ○ ●\n");
printf("\t 1.查看个人信息 \n");
printf("\t○ 2.修改个人信息 ○\n");
printf("\t 0.返回上一级 \n");//二级
printf("\t● ○ ● ○ ● ○ ●\n");
continue;
}
if(q==0)
{
system("cls");
printf("\n\t请选择所想进行的选项:\n\n");
printf("\t● ○ ● ○ ● ○ ●\n");
printf("\t 1.查看个人信息 \n");
printf("\t○ 2.修改个人信息 ○\n");
printf("\t 0.返回上一级 \n");//二级
printf("\t● ○ ● ○ ● ○ ●\n");
continue;
}
}
if(m==0)
{
system("cls");
MENU1();
break;
}
}
}
if(n==5)
{
system("cls");
MENU1();
}
if(n==0)
{
system("cls");
MENU();
break;
}
if(n!=1&&n!=2&&n!=3&&n!=4&&n!=5&&n!=0)
{
printf("\t\t∷");
Sleep(400);
printf("∷");
Sleep(400);
printf("∷");
Sleep(400);
printf("您需要输入菜单上的数字哦\n");
}
}
}
void MENU2_choose()
{
int n,m,q,i=0;
char a[20],b[20];
char y;
FILE *fp;
user *u;
food *p,*s,*r;
link_food LF,Lf;
LF=foodread();
link_user LU;
// user user;
while(1)
{
scanf("%d",&n);
switch(n)
{
case 1:
system("cls");
printf("\n\n\t\t\t请选择需要进行的选项:\n\n");
printf("\t\t\t--------------------\n");
printf("\t\t\t 用 户 相 关\n");
printf("\t\t\t--------------------\n");
printf("\t\t\t● 1.修改用户名\n");
printf("\t\t\t● 2.修改密码\n");
printf("\t\t\t● 3.修改收货地址\n");
printf("\t\t\t● 4.修改电话号\n");
printf("\t\t\t● 5.查看个人信息\n");
printf("\t\t\t● 6.充值钱包\n");
printf("\t\t\t● 0.返回上一级\n");
LU=userread();
u=LU->next;
while(1)
{
if(strcmp(yh,u->name)==0)
break;
else
u=u->next;
}
while(1)
{
scanf("%d",&m);
if(m==1)
{
printf("请输入新的用户名:\n");
scanf("%s",u->name);
}
if(m==2)
{
printf("您需要输入旧的密码:\n");
scanf("%s",b);
while(strcmp(u->password,b)!=0)
{
printf("密码错误,请重新输入\n");
scanf("%s",b);
i++;
if(i==2)
{
printf("您已经输错三次,请5分钟后再试");
continue;
}
}
printf("请输入新的密码:");
scanf("%s",u->password);
}
if(m==3)
{
printf("请输入新的收货地址:");
scanf("%s",u->delivery);
}
if(m==4)
{
printf("请输入新的收货地址");
scanf("%s",u->number);
}
if(m==1||m==2||m==3||m==4)
userwrite(LU);
if(m==5)
{
printf("您的信息为:\n");
printf("姓名\t收获地址\t联系方式\n");
printf("%s\t%s\t%s\n",u->name,u->delivery,u->number);
}
if(m==6)
{
u=addmoney(u);
userwrite(LU);
}
if(m==0)
{
system("cls");
MENU2();
break;
}
}
break;
case 2:
LF=dingdanread();
Outputfood(LF);
break;
case 3:
LF=foodread();
system("cls");
outputfood(LF);
p=LF->next;
printf("\t● 按1购买,其他数字返回\t");
scanf("%d",&q);
if(q==1)
{
purchase();
}
else
{
system("cls");
MENU2();
continue;
}
break;
case 4:
LF=dingdanread();
p=LF->next;
i=0;
printf("请输入所想修改的订单号:");
scanf("%d",&n);
while(p)
{
if(n==p->type)
{
if(strcmp(p->yonghu,yh)==0)
{
i=1;
system("cls");
printf("\n订单信息如下:\n");
printf("\t菜名\t单价\t数量\t总价\t店铺\t用户名\t\n");
printf("\t%s\t%d\t%d\t%d\t%s\t%s\n\n",p->name,p->price,p->amount,p->total,p->shop,p->yonghu);
printf("\t\t○ 1.修改数量\n");
printf("\t\t○ 2.删除订单\n");
printf("\t\t○ 其他数字键返回\n");
scanf("%d",&n);
if(n==1)
{
end = time(NULL);
if((difftime(end,start))<180)
{
printf("还没有超过三分钟,请尽快修改哦\n");
printf("您只能修改菜的数量:");
scanf("%d",&m);
p->amount=m;
p->total=(p->amount)*(p->price);
dingdanwrite(LF);
printf("\t\t√已成功修改");
}
else
{
printf("时间超过三分钟,已配送\n");
system("pause");
system("cls");
MENU2();
break;
}
}
if(n==2)
{
deletedingdan(LF);
dingdanwrite(LF);
}
else
{
system("pause");
system("cls");
MENU2();
break;
}
}
if(strcmp(p->yonghu,yh)!=0)
{
printf("\t\t× 不好意思,该订单您没有权限修改\n");
i=2;
system("pause");
system("cls");
MENU2();
break;
}
}
else
p=p->next;
}
if(i==0)
{
printf("\t\t×没有改订单\n");
system("pause");
system("cls");
MENU2();
continue;
}
break;
case 5:
purchase();
break;
case 6:
system("cls");
printf("\n\n\n\t\t\t---------------\n");
printf("\t\t\t 订 单 排 序\n");
printf("\t\t\t---------------\n");
printf("\t\t\t△ 1.按菜名排序:\n");
printf("\t\t\t△ 2.按总价排序:\n");
printf("\t\t\t△ 0.返回\n");
scanf("%d",&m);
{
LF=dingdanread();
if(m==1)
dingdan_name_sort(LF);
if(m==2)
dingdan_total_sort(LF);
if(m==0)
{
system("cls");
MENU2();
continue;
}
system("pause");
system("cls");
MENU2();
continue;
}
break;
//dindan_name_sort(LF);
case 0:
system("cls");
MENU();
return;
break;
}
}
}
void deletefood(link_food Lf)
{
int i=0;
food *p,*n;
p=Lf;
n=p->next;
char m[20];
char a;
printf("请输入你所想删除的菜名:");
scanf("%s",m);
while(n)
{
if(strcmp(m,n->name)==0)
{
if(strcmp(n->shop,dp)==0)
{
i++;
p->next=n->next;
foodwrite1(Lf);
}
else
printf("不好意思,您没有权限删除\n");
break;
}
else
{
p=p->next;
n=n->next;
}
}
if(i==0)
{
printf("没有此菜,无法删除\n");
return;
}
}
void MENU3_choose()
{
int x,y;
char a[20];
link_food LF,Lf;
LF=foodread();
food *p;
while(1)
{
printf("请选择:");
scanf("%d",&x);
if(x==1)
{
creatf();
//foodwrite(LF);
}
if(x==2)
{
int i=0;
printf("请输入要修改的菜的名称:");
scanf("%s",a);
//LF=foodread();
p=LF->next;
while(p!=NULL)
{
if(strcmp(a,p->name)==0)
{
i++;
if(strcmp(dp,p->shop)==0)
{
printf("请重新输入菜的信息:\n");
printf("\t\t\t△新菜名:");
scanf("%s",p->name);
printf("\t\t\t△新菜价:");
scanf("%d",&p->price);
foodwrite1(LF);
}
else
printf("不好意思,您没有权限修改\n");
break;
}
p=p->next;
}
if(i==0)
printf("\t\t× 没有此菜的信息\n");
}
if(x==3)
{
deletefood(LF);
}
if(x==4)
{
int sum=0;
Lf=foodread();
p=Lf->next;
system("cls");
printf("\n\n\t\t您家的食物如下:");
printf("\n\t\t----------------------------------------\n");
printf("\t\t菜名\t 菜价\t店铺\t 菜系\n");
printf("\t\t----------------------------------------\n");
while(p)
{
if(strcmp(p->shop,dp)==0)
{
printf("\t\t%-14s%-10d%-12s%s\n",p->name,p->price,p->shop,p->leibie);
printf("\t\t----------------------------------------\n");
sum=sum+1;
}
p=p->next;
}
printf("\t\t合计/个:\t\t\t%d个菜\n",sum);
printf("\t\t----------------------------------------\n");
if(sum==0)
printf("\t\t\t● 怪不得没订单,您还没添加菜品呢\n");
system("pause");
system("cls");
MENU3();
}
if(x==5)
{
LF=dingdanread();
scorefind(LF);//查看业绩函数
system("pause");
system("cls");
MENU3();
}
if(x==0)
{
system("cls");
MENU();
break;
}
}
}
//登陆
void login()
{
int n,i=0,j=0;
char a[10],c[10];
char b[15],d[15],f[10],e[20];
FILE *fp;
char ch;
system("cls");
MENU();
printf("请选择:");
while(1)
{
scanf("%d",&n);
//管理员登陆
if(n==1)
{
printf("请输入用户名:");
scanf("%s",a);
printf("请输入密码:");
while((ch=getch())!=13){
if(ch==8){
printf("\b \b");
i--;
continue;
}
b[i++]=ch;
putchar('*');
}
b[i]='\0';
fp=fopen("admin.txt","rt");
if(fp==NULL)
printf("没有此文件,无法打开");
fscanf(fp,"%s %s %s %s",f,c,d,e);
fclose(fp);
while(strcmp(a,c)!=0||strcmp(b,d)!=0)
{
printf("\n账号或密码错误,请重新输入:\n");
printf("请输入用户名:");
scanf("%s",a);
printf("请输入密码:");
i=0;
while((ch=getch())!=13){
if(ch==8){
printf("\b \b");
i--;
continue;
}
b[i++]=ch;
putchar('*');
}
b[i]='\0';
j++;
if(j==2)
{
printf("\n密码错误已达三次,将自动退回主菜单\n");
system("pause");
system("cls");
MENU();
return;
}
}
system("cls");
//system("color 03");
welcome();
printf("\n");
system("pause");
system("cls");
MENU1();
MENU1_choose();
}
//用户登录
if(n==2)
{
link_user LU;
user *p;
LU=userread();
p=LU->next;
printf("请输入账号或名称");
scanf("%s",yh);
printf("请输入密码:");
i=0;
while((ch=getch())!=13){
if(ch==8){
printf("\b \b");
i--;
continue;
}
b[i++]=ch;
putchar('*');
}
b[i]='\0';
int i=0;
while(p!=NULL)
{
if(strcmp(yh,p->name)==0&&strcmp(b,p->password)==0)
{
system("cls");
//system("color 0a");
//welcome();
printf("\n");
system("pause");
system("cls");
i++;
MENU2();
MENU2_choose();
break;
}
p=p->next;
}
if(i==0)
{
printf("密码或者账号错误\n");
system("pause");
system("cls");
ME();
return;
}
}
if(n==3)
{
link_shop LS;
shop *p;
j=0;
LS=shopread();
p=LS->next;
printf("请输入店铺名称或者账号:");
scanf("%s",dp);
printf("请输入密码");
i=0;
while((ch=getch())!=13)
{
if(ch==8)
{
printf("\b \b");
i--;
continue;
}
putchar('*');
b[i++]=ch;
}
b[i]='\0';
while(p!=NULL)
{
if(strcmp(dp,p->name)==0&&strcmp(b,p->password)==0)
{
system("cls");
//system("color 0a");
//welcome();
j++;
printf("\n");
system("pause");
system("cls");
MENU3();
MENU3_choose();
break;
}
else
p=p->next;
}
if(j==0)
{
printf("\t\t\n× 密码或者账号错误\n");
system("pause");
system("cls");
ME();
return;
}
}
if(n==0)
{
system("cls");
ME();
break;
}
}
}
user * creatu()
{
char a[30],b[20],c[15],d[20];
char ca[20],mi1[20],mi2[20];
link_user LU,lu;
FILE *fp;
user *s,*r,*p;
int x,y,i,h;
LU=r=(user *)malloc(sizeof(user));
LU->next=NULL;
printf("请输入姓名:");
scanf("%s",a);
lu=userread();
while(1)
{
i=0;
p=lu->next;
while(p)
{
if(strcmp(a,p->name)==0)
{
i++;
printf("\t\t×此用户已经有人注册过,请重新输入:");
scanf("%s",a);
break;
}
else
p=p->next;
}
if(i==0)
break;
}
printf("请输入收货地址:");
scanf("%s",b);
printf("请输入密码:");
scanf("%s",c);
printf("请输入电话号码:");
scanf("%s",d);
x=strlen(c);
while(x<8)
{
printf("\t\t● 您的密码小于8位,安全指数为低\n");
printf("按1修改,其他键放弃修改:");
scanf("%d",&y);
if(y==1)
{
scanf("%s",c);
x=strlen(c);
}
else
break;
}
if(strcmp(b,"0")!=0)
{
s=(user *)malloc(sizeof(user));
s->score=0;
strcpy(s->name,a);
strcpy(s->delivery,b);
strcpy(s->password,c);
strcpy(s->number,d);
r->next=s;
s->next=NULL;
r=s;
printf("为了方便充值钱包,请绑定您的银行卡:");
scanf("%s",ca);
h=strlen(ca);
while(h<15)
{
printf("\t\t● 您的银行卡不足15位,请重新输入:");
scanf("%s",ca);
h=strlen(ca);
}
i=0;
printf("请设置您的支付密码");
scanf("%s",mi1);
printf("请确认密码");
scanf("%s",mi2);
if(strcmp(mi1,mi2)!=0)
{
printf("\t\t×注册失败,两次密码不同");
return 0;
}
fp=fopen("yue.txt","at");
fprintf(fp,"%s %s %s\n",a,ca,mi1);
fclose(fp);
}
else
{
printf("\t\t×注册失败,请输入正确的收货信息:");
return 0;
}
return LU;
}
void Register()
{
int y;
char a;
FILE *fp;
shop sq;//申请
system("cls");
printf("\n\n\n\t\t\t\t1.注册用户\t\t\t2.申请店铺\n");
printf("\t\t\t\t0.返回上一级");
while(1)
{
printf("\t\t▲ 请选择要进行的选项:");
scanf("%d",&y);
if(y==1)//用户注册
{
link_user LU;
LU=creatu();
userwrite2(LU);
}
if(y==2)
{
printf("请输入店铺名称:");
scanf("%s",sq.name);
printf("请输入店铺电话:");
scanf("%s",sq.phone);
printf("请输入店铺地址:");
scanf("%s",sq.address);
printf("请输入店铺密码:");
scanf("%s",sq.password);
fp=fopen("shenqing.txt","at");
if(fp==NULL)
{
printf("发生错误,无法打开文件");
return;
}
printf("是否保存?Y/else");
scanf("%*c%c",&a);
if(a=='Y')
{
fprintf(fp," %s %s %s %s \n",sq.name,sq.phone,sq.address,sq.password);
fclose(fp);
printf("\t\t√ 申请成功,等待上级审核");
}
else
{
printf("\t\t× 已放弃申请");
fclose(fp);
}
}
if(y==0)
{
system("cls");
printf("\t\tWELCOME\n这里是外卖管理系统,请选择接下来的操作:");
printf("\n\n\t\t\t\t1.登陆");
printf("\t\t\t\t2.注册\n");
break;
}
}
}
void choose()
{
int x;
ME();
while(1)
{
scanf("%d",&x);
if(x==1)
login();
if(x==0)
{
Exit();
return;
}
if(x==2)
Register();
}
}
int main()
{
choose();
}
代码有些多,因为要用到文件以及文件交互,因此这里有整个的文件外卖管理系统。
以上就是本文的全部内容,希望对大家的学习有所帮助,也希望大家多多支持脚本之家。