本文介绍利用有限状态机原理开发计算器小程序的过程。
实现的功能
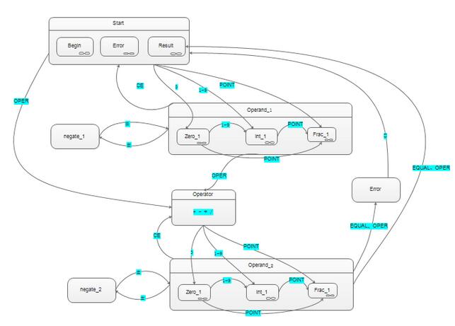
HSM状态图
计算器可以分为七种状态:Start、Operand_1、Negate_1、Operator、Operand_2、Negate_2、Error。其中Start、Operand_1、Operand_1状态又分了几种子状态。 下面简要的介绍下状态状态转换的过程:
在实际开发的过程中,我们只需要关心现在程序处在什么状态,可以进行什么样的操作。然后就是状态转换的条件要处理下。

代码片段
下面是CalculatorDlg.cpp中的一段代码,我们首先要获得当前的状态,然后进行相应的操作,操作完成之后设置好对应的状态。
void CalculatorDlg::enterOperation(Calculator::CalcOp oper)
{
if (m_calculator.getCurrentState() == Calculator::CalcState::Error)
{
return;
}
if (m_calculator.getCurrentState() == Calculator::CalcState::Start ||
m_calculator.getCurrentState() == Calculator::CalcState::Negate_1 ||
m_calculator.getCurrentState() == Calculator::CalcState::Operand_1)
{
m_calculator.setOperand_1(_wtof(m_output));
}
else if (m_calculator.getCurrentState() == Calculator::CalcState::Operand_2 ||
m_calculator.getCurrentState() == Calculator::CalcState::Negate_2)
{
m_calculator.setOperand_2(_wtof(m_output));
UpdateData(TRUE);
std::stringstream ss;
ss << m_calculator.getResult();
m_output = ss.str().c_str();
UpdateData(FALSE);
m_calculator.setCurrentState(Calculator::CalcState::Start);
m_calculator.setOperand_1(m_calculator.getResult());
}
m_calculator.setCurrentState(Calculator::CalcState::Operator);
m_calculator.setOperator(oper);
}
运行效果展示

源码查看
以上就是本文的全部内容,希望对大家的学习有所帮助,也希望大家多多支持脚本之家。