我们首先来看下代码:
//检查权限
public void checkPermission() {
if (ContextCompat.checkSelfPermission(this, Manifest.permission.WRITE_EXTERNAL_STORAGE) != PackageManager.PERMISSION_GRANTED) {
ActivityCompat.requestPermissions(this, new String[]{Manifest.permission.WRITE_EXTERNAL_STORAGE}, 1);
//发现没有权限,调用requestPermissions方法向用户申请权限,requestPermissions接收三个参数,第一个是context,第二个是一个String数组,我们把要申请的权限
//名放在数组中即可,第三个是请求码,只要是唯一值就行
} else {
openAlbum();//有权限就打开相册
}
}
public void openAlbum() {
//通过intent打开相册,使用startactivityForResult方法启动actvity,会返回到onActivityResult方法,所以我们还得复写onActivityResult方法
Intent intent = new Intent("android.intent.action.GET_CONTENT");
intent.setType("image/*");
startActivityForResult(intent, CHOOSE_PHOTO);
}
//弹出窗口向用户申请权限
@Override
public void onRequestPermissionsResult(int requestCode, @NonNull String[] permissions, @NonNull int[] grantResults) {
super.onRequestPermissionsResult(requestCode, permissions, grantResults);//弹出授权的窗口,这条语句也可以删除,没有影响
//获得了用户的授权结果,保存在grantResults中,判断grantResult中的结果来决定接下来的操作
switch (requestCode) {
case 1:
if (grantResults.length > 0 && grantResults[0] == PackageManager.PERMISSION_GRANTED) {
openAlbum();
} else {
Toast.makeText(this, "授权失败,无法操作", Toast.LENGTH_SHORT).show();
}
break;
default:
break;
}
}
@Override
protected void onActivityResult(int requestCode, int resultCode, Intent data) {
super.onActivityResult(requestCode, resultCode, data);
switch (requestCode) {
case CHOOSE_PHOTO:
if (resultCode == RESULT_OK) {
if (Build.VERSION.SDK_INT >= 19) {
handleImageOnkitKat(data);//高于4.4版本使用此方法处理图片
} else {
handleImageBeforeKitKat(data);//低于4.4版本使用此方法处理图片
}
}
break;
default:
break;
}
}
@TargetApi(19)
private void handleImageOnkitKat(Intent data) {
String imagePath = null;
Uri uri = data.getData();
if (DocumentsContract.isDocumentUri(this, uri)) {
//如果是document类型的uri,则通过document id处理
String docId = DocumentsContract.getDocumentId(uri);
if ("com.android.providers.media.documents".equals(uri.getAuthority())) {
String id = docId.split(":")[1];//解析出数字格式的id
String selection = MediaStore.Images.Media._ID + "=" + id;
imagePath = getImagePath(MediaStore.Images.Media.EXTERNAL_CONTENT_URI, selection);
} else if ("com.android,providers.downloads.documents".equals(uri.getAuthority())) {
Uri contentUri = ContentUris.withAppendedId(Uri.parse("content://downloads/public_downloads"), Long.valueOf(docId));
imagePath = getImagePath(contentUri, null);
}
} else if ("content".equalsIgnoreCase(uri.getScheme())) {
imagePath = getImagePath(uri, null);
}
displayImage(imagePath);
}
private void handleImageBeforeKitKat(Intent data) {
Uri uri = data.getData();
String imagePath = getImagePath(uri, null);
displayImage(imagePath);
}
//获得图片路径
public String getImagePath(Uri uri, String selection) {
String path = null;
Cursor cursor = getContentResolver().query(uri, null, selection, null, null); //内容提供器
if (cursor != null) {
if (cursor.moveToFirst()) {
path = cursor.getString(cursor.getColumnIndex(MediaStore.Images.Media.DATA)); //获取路径
}
}
cursor.close();
return path;
}
//展示图片
private void displayImage(String imagePath) {
if (imagePath != null) {
Bitmap bitImage = BitmapFactory.decodeFile(imagePath);//格式化图片
mImage.setImageBitmap(bitImage);//为imageView设置图片
} else {
Toast.makeText(MainActivity.this, "获取图片失败", Toast.LENGTH_SHORT).show();
}
}
使用说明:
一、在AndroidManiFest文件中添加存储卡权限
<uses-permission android:name="android.permission.WRITE_EXTERNAL_STORAGE"/>
二、通过findviewbyid找到Button或者是imageButton,并绑定监听事件
三、复制上述的样本代码放在onClick事件下面,同时,添加一个全局静态变量

四、在button或者是imageButton的点击事件调用checkPermission方法

五、通过findviewbyid找到ImageView,修改display方法中的调用设置图片的对象名为实际项目中的imageView的对象名,详情可以看代码加红的部分,将mImage修改即可
简单的逻辑介绍:
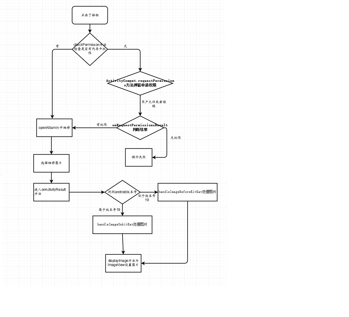
画了一张流程图,逻辑还是比较清晰的,这里就不做过多说明
