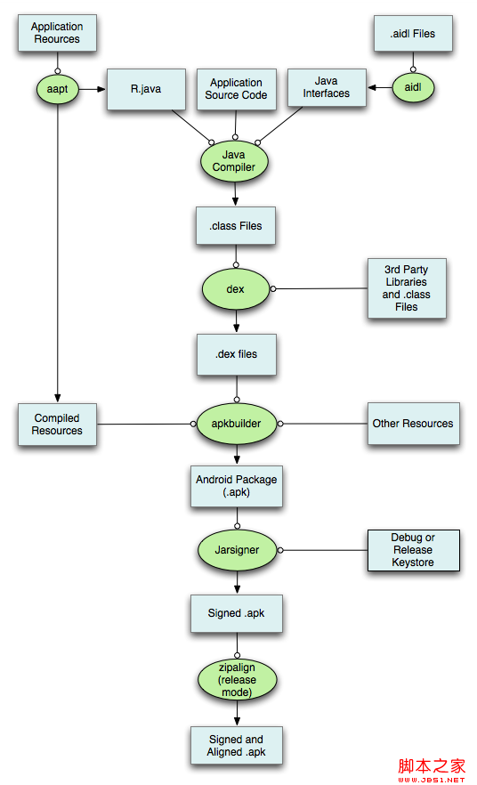
首先来看一下使用Java语言编写的Android应用程序从源码到安装包的整个过程,示意图如下,其中包含编译、链接和签名等:

(1)使用aapt工具生成R.java文件
可以先通过搭建好的Eclipse开发环境创建一个未编译的Android工程,记的一定要将Eclipse中Project菜单下的Build Automatically选项前面的对勾去掉后再去创建工程。创建好未编译的工程后,在命令行中输入如下命令:
d:\android-sdk-windows\platform-tools>aapt package -f -m -M "C:\Documents and Settings\******\workspace\HelloAndroid3\AndroidManifest.xml" -J "C:\Documents and Settings\******\workspace\HelloAndroid3\gen" -S "C:\Documents and Settings\******\workspace\HelloAndroid3\res" -I "D:\android-sdk-windows\platforms\android-10\android.jar"
其中-M及紧跟其后的参数是用于指定AndroidManifest.xml(配置文件)的路径,-J及紧跟其后的参数是指定R.java生成路径,-S及后面参数是指定资源文件所在目录,-I及后面参数是指定要包含的Android平台类库;运行后会在工程目录中的gen目录下生成R.java文件。aapt的具体用法可在命令行输入aapt后会看到。
R.java文件的作用是提供给程序访问资源的入口,更详细的内容请参见后面关于Android工程的文件结构和详解的博文。
(2)使用aidl工具将.aidl文件编译成.java文件
AIDL是Android系统提供的一种进程间调用的方式,类似于IPC调用,通过aidl工具将使用Android Interface Definition Language描述的.aidl文件编译成包含java接口类的.java文件,然后进程间遵循这些接口进行相互调用。.aidl文件一般与程序源码文件存放在一起。对于该例子中自动创建的工程来说,没有用到AIDL,所以不进行这一步。aidl工具的用法如下:
usage: aidl OPTIONS INPUT [OUTPUT]
aidl --preprocess OUTPUT INPUT...
OPTIONS:
-I<DIR> search path for import statements.
-d<FILE> generate dependency file.
-p<FILE> file created by --preprocess to import.
-o<FOLDER> base output folder for generated files.
-b fail when trying to compile a parcelable.
INPUT:
An aidl interface file.
OUTPUT:
The generated interface files.
If omitted and the -o option is not used, the input filename is used, with the .aidl extension changed to a .java extension.
If the -o option is used, the generated files will be placed in the base output folder, under their package folder
(3)使用javac工具将.java文件编译成.class文件
d:\Java\jdk1.6.0_25\bin>javac -encoding GB18030 -target 1.6 -bootclasspath "D:\android-sdk-windows\platforms\android-10\android.jar" -d "C:\Documents and Settings\******\workspace\HelloAndroid3\bin" "C:\Documents and Settings\******\workspace\HelloAndroid3\src\com\******\HelloAndroid3\HelloAndroid3.java" "C:\Documents and Settings\******\workspace\HelloAndroid3\gen\com\******\HelloAndroid3\R.java"
期间,我本来想使用*.java来描述需要编译的源码文件,但提示找不到,后来将源码文件指定为具体的HelloAndroid3.java文件后才编译通过,奇怪。
随后会在工程目录下的bin目录下生成.class文件。
(4)使用dx.bat批处理将众多.class文件转换成一个.dex文件
D:\android-sdk-windows\platform-tools>dx --dex --output=c:\docume~1\******\workspace\HelloAndroid3\bin\classes.dexc:\docume~1\******\workspace\HelloAndroid3\bin\
--output及后面的路径指明.dex文件的生成路径;红色标注的路径为.class所在的路径,需要注意的是,这里不能加上包路径,否则会报不匹配的错误,可能在批处理中已将添加包路径。另外,如遇windows系统路径含有空格的话一律使用缩写形式,具体有哪些系统路径及其缩写是什么,还是问度娘吧。成功后便在指定路径下生成了.dex文件。.dex文件是在Android的Dalvik虚拟机上运行的,具体内容后面的运行原理会提到。
(5)使用aapt工具打包资源文件
D:\android-sdk-windows\platform-tools>aapt package -f -M C:\Docume~1\******\workspace\HelloAndroid3\AndroidManifest.xml -S C:\Docume~1\******\workspace\HelloAndroid3\res -A C:\Docume~1\******\workspace\HelloAndroid3\assets -I D:\android-sdk-windows\platforms\android-10\android.jar -F C:\Docume~1\******\workspace\HelloAndroid3\bin\resources.ap_
对照R.java文件的生成,可以看到参数发生了变化,少了-m 和 -J,如果看aapt用法中的描述就知道,-m和-J是结对出现的,用以指明R.java文件的生成路径。-M、-S、-I之前都有提到,这里不再介绍。-F的作用是指明打包后的资源文件的路径,在最后一定要加上文件名,最好加上扩展名。这里参考Eclipse中自动编译时制定的.ap_后缀名。
(6)使用apkbuilder生成未签名的apk安装文件
D:\android-sdk-windows\tools>apkbuilder C:\Docume~1\******\workspace\HelloAndroid3\bin\HelloAndroid3.apk -v -u -z C:\Docume~1\******\workspace\HelloAndroid3\bin\resources.ap_ -f C:\Docume~1\******\workspace\HelloAndroid3\bin\classes.dex -rf C:\Docume~1\******\workspace\HelloAndroid3\src
其中,apkbuilder后面紧跟的路径是生成的apk安装文件的路径,-v参数的作用是指明执行中输出必要信息,具体输出内容如下:
Packaging HelloAndroid3.apk
C:\Docume~1\******\workspace\HelloAndroid3\bin\resources.ap_:
=> res/layout/main.xml
=> AndroidManifest.xml
=> resources.arsc
=> res/drawable-hdpi/icon.png
=> res/drawable-ldpi/icon.png
=> res/drawable-mdpi/icon.png
C:\Docume~1\******\workspace\HelloAndroid3\bin\classes.dex => classes.dex
-u参数表示生成的是未签名的安装包,-z及后面的路径表明打包了的资源文件的路径,-f及后面的路径指明了.dex文件的路径,-rf指明了源文件的目录。
(7)使用jdk中的jarsigner对apk安装文件进行签名
签名的目的是保证应用程序的开发者的唯一性,签名需要的东西除了jarsigner工具外还有密钥文件,即.keystore文件,我们这里不产生自己的keystore文件,而是采用Android SDK提供的Debug.keystore文件,其位置是在“我的文档”下的.android目录下。签名的原理及密钥文件的产生等内容在后续的博文中补充。
D:\Java\jdk1.6.0_25\bin>jarsigner -keystore C:\Docume~1\******\.android\debug.keystore -storepass android -keypass android -signedjar C:\Docume~1\******\workspace\HelloAndroid3\bin\Hello3.apk C:\Docume~1\******\workspace\HelloAndroid3\bin\HelloAndroid3.apk androiddebugkey
-keystore及后面的路径指明密钥文件的位置,-storepass是用于密钥库完整性的口令,-keypass是专用密钥的口令,-signedjar及后面的路径指明签完名的apk文件的路径,紧接着的是需要签名的apk的路径,最后面是密钥的别名。debug.keystore的name和passwords信息是在SDK文档中找到的,具体内容如下:
The SDK tools create the debug keystore/key with predetermined names/passwords:
Keystore name: "debug.keystore" Keystore password: "android" Key alias: "androiddebugkey" Key password: "android" CN: "CN=Android Debug,O=Android,C=US"