3ds Max管状体的创建,其实很简单,主要理解它的创建原理,我们操作起来就得心应手了。该怎么创建呢?下面我们就来看看详细的教程。

1、首先!点击命令面板的选择对象创建命令,然后点击创建面板下几何体图形(在下拉菜单栏中选择基本体,然后单击选择管状体模块。

2、然后!在顶视图中移动鼠标,确定外部的大小,然后左移动鼠标确定内部大小高度,再然后上移鼠标确定高度!这样我们就简单完成模型大致创建。



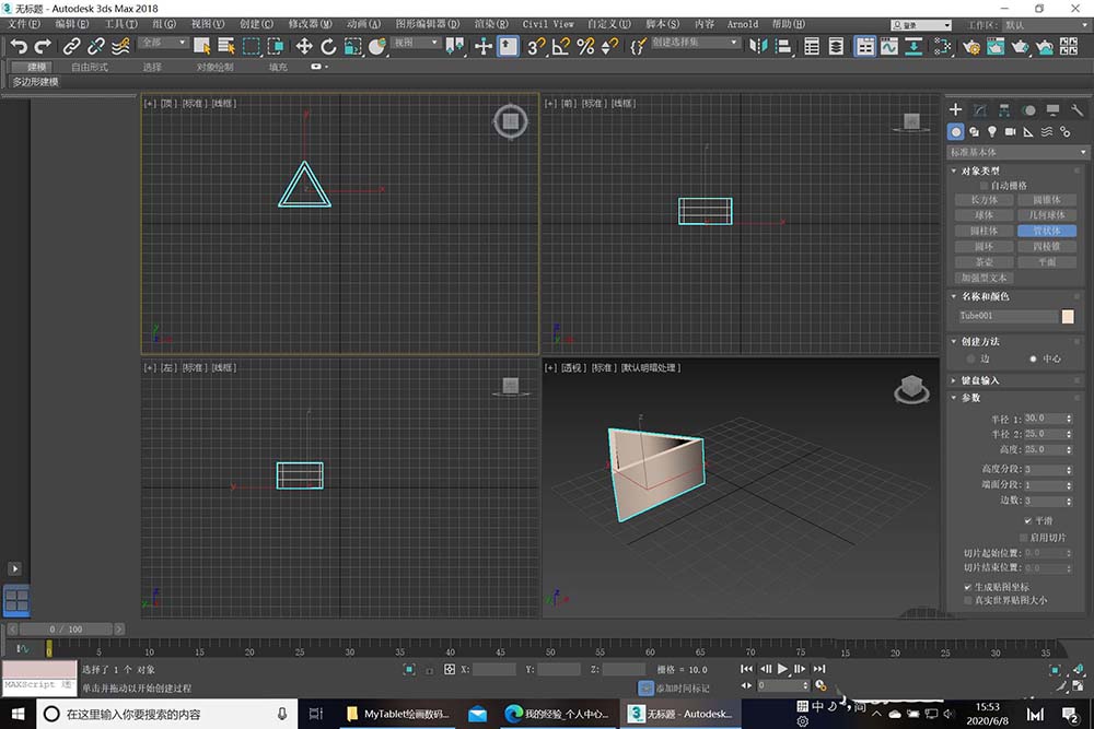
3、最后!如果需要精确的数值,则点击命令面板下的修改命令,然后参数栏里分别设置半径和高的数值,然后可以在透视图观察变化,(平滑勾选上可以改变管状体表明光滑程度,边数可以确定图形外形,如下图所示)这样我们就完成了有个想要的精准管状体模型了。



注意事项:
根据文字叙述和图片鼠标位置理解操作
实时操作才能让自己操作更娴熟
以上就是3ds Max五边管状体的创建方法,希望大家喜欢,请继续关注脚本之家。
相关推荐: