今天在上课时发现有些同学在3Dmax中建模水杯,我很是诧异,这是3D自带的功能为什么不去利用能,下面就交大家怎么在3D中把水壶变成茶杯。
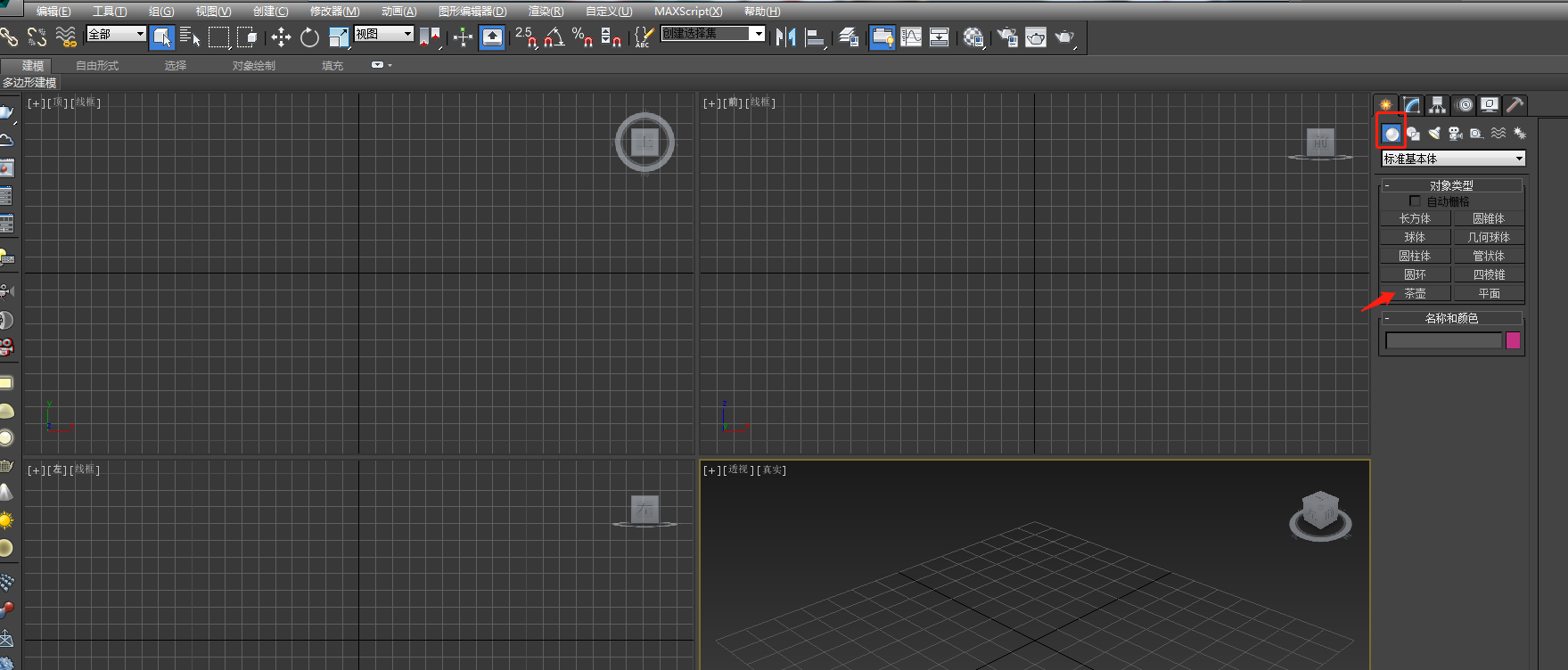
1、打开3D软件 找到右边工具栏中找到几何体选项找到茶壶选项 单击选项

2、软件中心画出茶壶,这是请看右边编辑栏。找到壶体、壶把、壶嘴、壶盖。是不是有种明白了的感觉。没错不要犹豫请单击你面前的√。


3、把壶嘴 、壶盖、壶把去掉 接下来呈现出的就是一个茶杯。可以编辑多边形来把被子放大缩小 贴上材质应运起来吧。

注意事项:
如果想让杯子更圆滑,调节参数时多加分段即可,分段虽好,点到为止,莫贪多,分段太多软件会蹦掉
以上就是3Dmax建模的茶壶模型变成茶杯的技巧,希望大家喜欢,请继续关注脚本之家。
相关推荐: