3dmax进行建模时,可能会出现模型面丢失或误删的情况,此时就需要我们使用工具命令,进行封面。

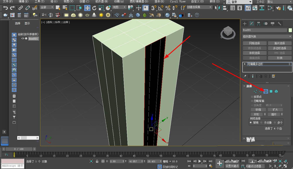
一、封面、补洞
1、右侧工具栏,点击【边界】,点击选中需要封面的边界。

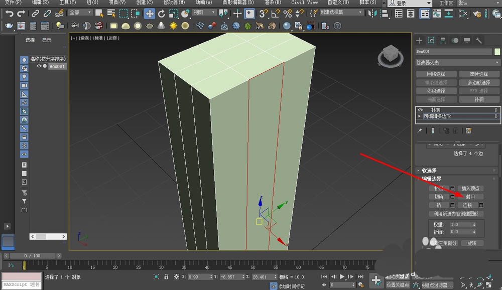
2、工具栏点击【封口】,完成封面。

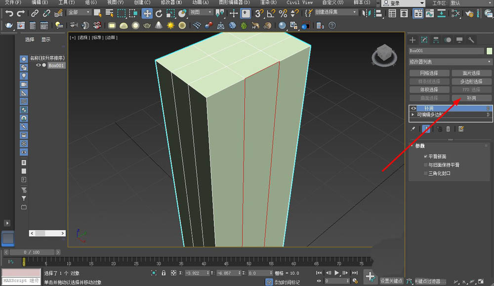
3、工具栏点击【补洞】,也可以完成封面。

二、桥
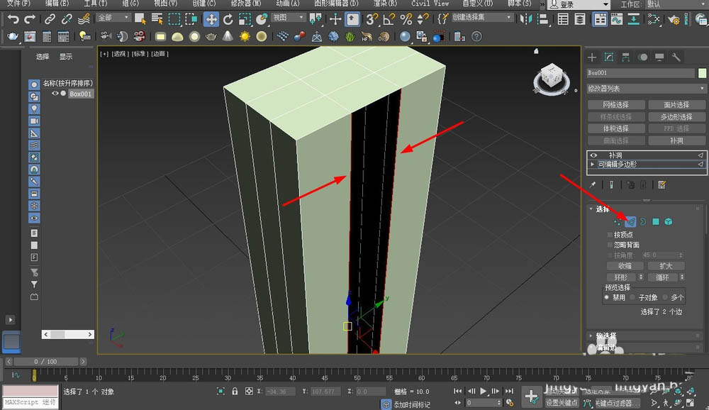
1、右侧工具栏,点击【边】,选中需要封面的两条对边。

2、工具栏点击【桥】,完成封面。

3、【桥】命令会在两个边中间,生成一个面。

总结:
1、工具栏点击【边界】,选中封面边界。
2、点击【封口】或【补洞】,完成封面。
3、工具栏点击【边】,选中封面的两条对边。
4、点击【桥】,完成封面。
以上就是3dmax模型封面的方法,希望大家喜欢,请继续关注脚本之家。
相关推荐: