3Dmax中想要创建一个空调,该怎么创建空调模型呢?下面我们就来看看3Dmax建模空调的教程。

1、打开3Dmax2012软件,点击【创建】-【几何体】-【长方体】,在作图区域绘制一个长方体模型并按图示设置好模型的各个参数;



2、点击【材质编辑器】,弹出材质编辑器设置栏,按图示设置一个白色材质球并附加给模型。选中模型,点击【对象颜色】将模型的对象颜色设置为:黑色。点击鼠标右键-【转换为】-【转换为可编辑多边形】;



3、点击右边工作区中的【面】图标,选中图示模型上的面后,点击【倒角】右边的小方框并设置好倒角的各个参数。完成后,选中模型上的面,将其删除(如图所示);



4、点击【创建】-【图形】-【矩形】,在作图区域绘制一个矩形图案并进行拉动复制出三个图案副本。选中图案,点击【修改】-【挤出】,按图示设置好挤出的各个参数。选中模型,将模型转换为可编辑多边形(如图所示);



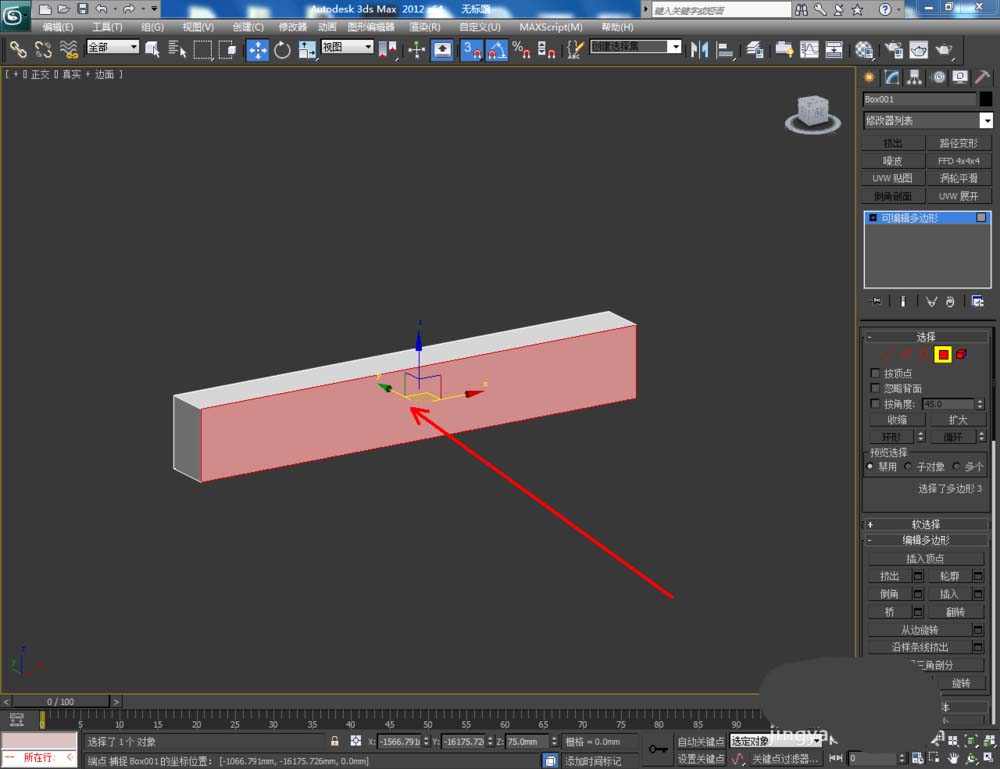
5、选中制作好的模型,给模型附加白色材质后,选中一个模型,点击【附加】将制作好的横条模型全部附加为一体。点击【边】,选中横条模型所有边后,点击【切角】右边的小方框并按图图示设置好切角的各个参数;



6、按照同样的步骤,完成空调模型其余横条和竖条模型的制作。最后,点击【渲染】将制作好的空调模型渲染出图即可。



以上就是3Dmax建模空调的教程,希望大家喜欢,请继续关注脚本之家。
相关推荐: