生活中我们会见到各种各样的广告招牌,对于广告牌,我们可以说是非常熟悉的了,想要使用3Dmax建模一个现代广告招牌模型,该怎么操作呢?下面我们就来看看详细的教程。

1、打开3Dmax2012软件,点击【创建】-【几何体】-【标准基本体】-【平面】,在作图区域绘制一个平面模型,并按图示设置好模型的各个参数;



2、点击【材质编辑器】,弹出材质编辑器设置栏,按图示设置一个白色材质球并附加给模型。选中模型,点击【对象颜色】将模型的对象颜色设置为:黑色。点击鼠标右键-【转换为】-【转换为可编辑多边形】;



3、点击右边工作区中的【面】图标,选中平面上的所有面后,点击【插入】右边的小方框并按图示设置好插入的各个参数。完成插入后,按图示将选面删除。选中其余各面,点击【挤出】右边的小方框,对选面进行挤出处理。完成后,对模型侧边上的面同样进行挤出处理(如图所示);



4、点击【创建】-【几何体】-【标准基本体】-【长方体】,按图示参数在作图区域绘制出三个长方体并调整好相应的位置,完成广告牌的支撑架的制作。点击【创建】-【几何体】-【平面】,对部分广告牌架进行封平(如图所示);



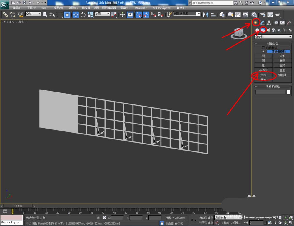
5、点击【创建】-【图形】-【文本】,输入文本内容:“MHSJS001”,制作出一个文本图案。选中图案,点击【修改】-【挤出】,将文字图案进行挤出处理并调整好广告字的位置。点击【材质编辑器】,按图示设置一个金属架材质和一个自发光材质,并附加给相应的模型。最后,点击【渲染】将制作好的广告牌模型渲染出图即可。



以上就是3Dmax建模一款现代广告招牌模型的教程,希望大家喜欢,请继续关注脚本之家。
相关推荐: