3Dmax中的模型想要添加材质,该怎么制作木质材质呢,下面我们就来看看3Dmax中制作木质材质的教程。

1、打开3Dmax2012软件,点击【创建】-【几何体】-【长方体】,在作图区域绘制一个长方体模型,并按图示设置好模型的大小参数。点击【材质编辑器】,设置一个白色材质球并附加给模型(如图所示);



2、选中模型,点击鼠标右键【转换为】-【转换为可编辑多边形】。点击右边工作区中的【线】图标,框选模型中的所有线后,点击鼠标右键【切角】。按图示设置好切角的各个参数(如图所示);



3、点击【渲染】-【渲染设置】,弹出渲染设置框。点击【指定渲染器】-产品级【…】-【Vary-Adv2.10.01】调出vary渲染器(如图所示);



4、点击【材质编辑器】,弹出材质编辑器设置框,点击【standard】-【VAryMlt】设置一个Vary材质球,按图示参数设置一个木材材质。点击漫反射右边的小方框,添加一张木纹材质贴图。完成后将材质球附加给模型(如图所示);



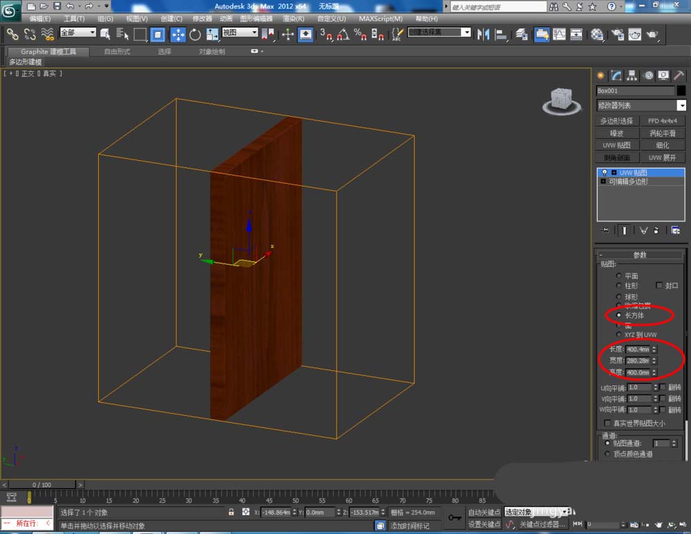
5、完成材质附加后,点击【UVW贴图】,勾选长方体,按图示设置好长宽高参数。点击右边工作区中的【Gizmo】对UVW贴图进行调整,完成后点击【渲染】渲染出图即可。



以上就是3Dmax制作木质材质的教程,希望大家喜欢,请继续关注脚本之家。
相关推荐: