3Dsmax建模很简单,该怎么创建弯曲的管道呢?下面我们就来看看详细的教程。
1、打开3dmax软件,点击默认模板。

2、选择标准基本体-管状体。在透视图随意画一个管状,高度分段为80。

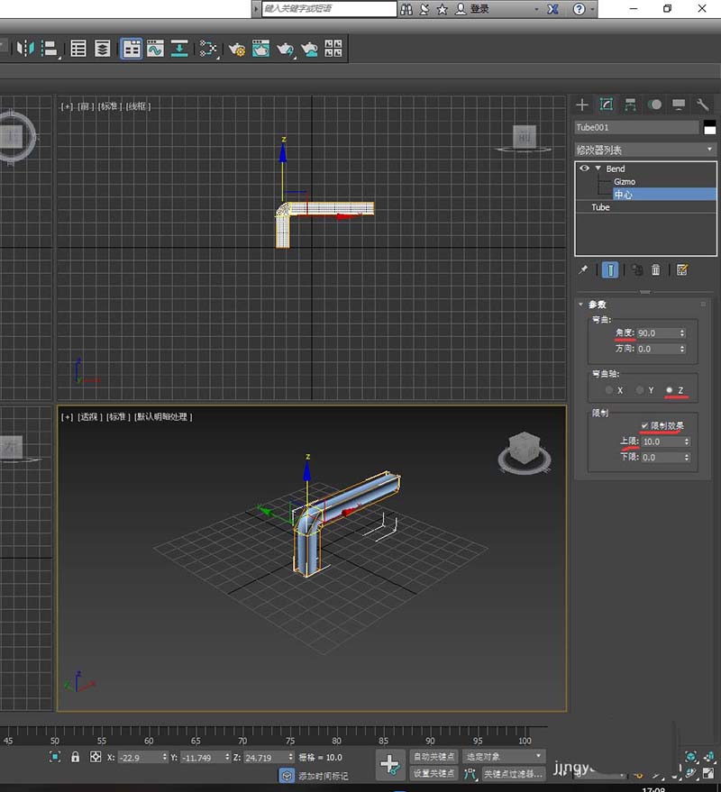
3、点击修改,选择修改器列表中的弯曲Bend。点击中心,在透视图里移动中心位置,选择要弯曲的地方。

4、弯曲角度为90度,弯曲轴为z轴,勾选限制效果,上限为10(角度和上限可根据需求随意变化)

5、方向可根据需要选择。180度与上图0度方向相反。

6、随后可用上述同样方法继续弯曲。不同之处在于所选弯曲中心及方向的变化也要相应的变化弯曲轴。

以上就是3Dsmax中建模弯曲管道的教程,希望大家喜欢,请继续关注脚本之家。
相关推荐: