3dmax中修改器很多,今天我们就来看看倒角剖面修改器的使用方法,主要是创建复杂的几何体,请看下文详细介绍。
方法一:
1、首先打开3dmax,画一个矩形作为路径,折线作为截面。如图所示。

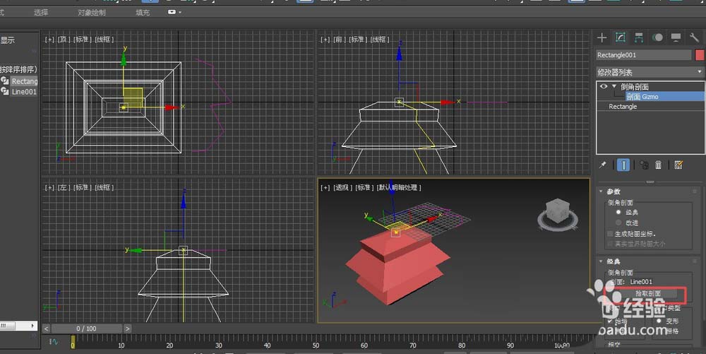
2、选取矩形路径后,在修改面板下的修改器列表中找到倒角剖面,并选择倒角剖面。

3、在倒角剖面下将“改进”改为勾选经典。出现“经典”修改面板。

4、在经典下的剖面修改中点击拾取剖面,在选取所画的折线。之后一个复杂的几何体便出现。

5、若是不满意所画的造型,可通过修改截面来更改几何体形状。
6、当画完几何体后,不可直接删除折线,否则几何体也将消失,那么应该如何操作呢,可以采用选取截面右键隐藏的方式将截面隐藏。

方法二:
可以将该几何体转换为可编辑多边形后,再直接删除截面。

以上就是3dmax倒角剖面修改器的使用方法,希望大家喜欢,请继续关注脚本之家。
相关推荐: