3dsmax灯光遥控器模型怎么建模?

所属分类: 媒体动画 / 3DMAX教程 阅读数: 120
收藏 0 赞 0 分享

3dsmax中想要建模遥控器模型,该怎么建模灯光遥控器呢?下面我们就来看看详细的教程。

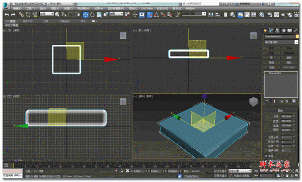
1、先画出一个长方体,其参数如下图所示

2、然后选择长方体的边切角,连接两条线段

3、画出灯光遥控器的按钮

4、画出调色按钮,并添加平滑

5、最后给灯光遥控器添加材质,完成灯光遥控器建模

以上就是3dsmax建模灯光遥控器的教程,希望大家喜欢,请继续关注脚本之家。

相关推荐:

3dmax怎么建模弹簧模型? 3dmax建模弹簧的教程

3dmax怎么建模地板砖? 3dmax地砖模型的设计方法

3dmax怎么建模柜子? 3dmax绘制立体柜子模型的教程

更多精彩内容其他人还在看

3dmax命令怎么调整到修改器集? 3dmax配置修改器集的教程

3dmax命令怎么调整到修改器集?3dmax中常用的命令想要调整到修改器集中,该怎么操作呢?下面我们就来看看3dmax配置修改器集的教程,需要的朋友可以参考下
收藏 0 赞 0 分享

3DSMax怎么设计一款立体的会徽模型?

3DSMax怎么设计一款立体的会徽模型?3DSMax中想要设计一款立体的图标,该怎么设计呢?下面我们就来看看3DSMax色剂立体图形的教程,需要的朋友可以参考下
收藏 0 赞 0 分享

3dmax怎么建模冰淇淋模型? 3dmax甜筒冰淇淋的设计方法

3dmax怎么建模冰淇淋模型?3dmax中想要建模一个冰淇淋,该怎么建模呢?下面我们就来看看3dmax甜筒冰淇淋的设计方法,需要的朋友可以参考下
收藏 0 赞 0 分享

3DSMAX枢轴命令怎么使用? 3DSMAX枢轴使用的注意事项

3DSMAX枢轴命令怎么使用?3DSMAX中想要进行多边形建模,今天我们就来看看使用枢轴命令建模多边形模型的教程,很简单,需要的朋友可以参考下
收藏 0 赞 0 分享

3dmax怎么改变轴的位置? 3dmax随意调整轴位置的教程

3dmax怎么改变轴的位置?3dmax中物体轴默认在中心的,想要换个位置,该怎么更换位置呢?下面我们就来看看3dmax随意调整轴位置的教程,需要的朋友可以参考下
收藏 0 赞 0 分享

3dsMax怎么设计中式四连花装饰模型?

3dsMax怎么设计中式四连花装饰模型?想要设计立体的中式花纹,该怎么设计四连花纹理模型呢?下面我们就来看看详细的教程,需要的朋友可以参考下
收藏 0 赞 0 分享

3dmax怎么建模电线? 3dmax电线模型的设计方法

3dmax怎么建模电线?电线是生活中很常见到的东西,想要画一个三股电线,该怎么绘制呢?下面我们就来看看使用3dmax建模电线模型的教程, 需要的朋友可以参考下
收藏 0 赞 0 分享

3DMAX怎么建模核壳结构? 3dmax画核壳结构的教程

3DMAX怎么建模核壳结构?3DMAX需要绘制三维模型,但是是和核壳结构,该怎么建模呢?下面我们就来看看3dmax画核壳结构的教程,需要的朋友可以参考下
收藏 0 赞 0 分享

3dmax怎么建模多阶台阶? 3dmax台阶模型的绘制方法

3dmax怎么建模多阶台阶?3dmax中想要制作一个多阶的台阶,该怎么建模呢?下面我们就来看看3dmax台阶模型的绘制方法,需要的朋友可以参考下
收藏 0 赞 0 分享

3dmax怎么设计车站座椅? 3dmax设计座椅沙发的教程

3dmax怎么设计车站座椅?3dmax中想要设计一款座椅,该怎么设计呢?下面我们就来看看使用3dmax设计座椅沙发的教程,需要的朋友可以参考下
收藏 0 赞 0 分享
查看更多