3dmax中的FFD修改器经常使用,这是基础教程,下面我们就来看看详细的教程。
1、打开安装好的3dmax软件,我用的是2014版本的

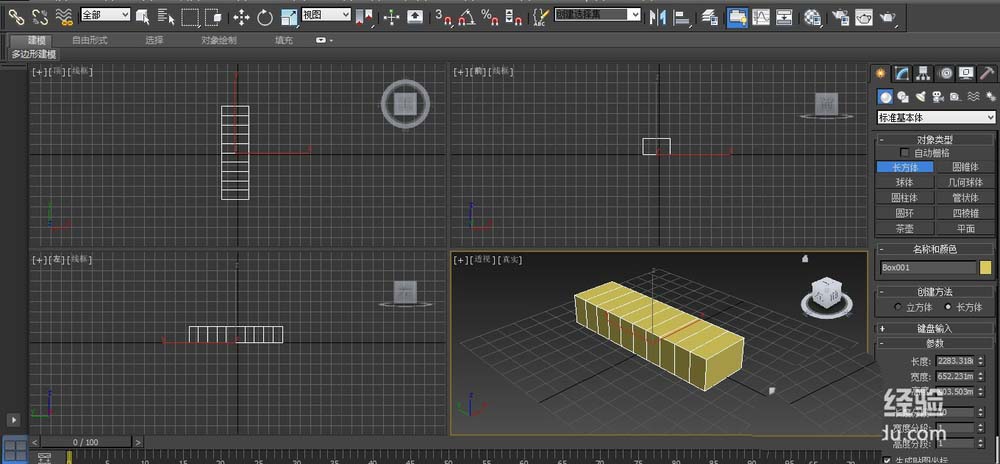
2、用几何体画出一个长方体,大小随意

3、设置一下分段数,方便下面的操作

4、找到修改器命令下面的FFD4X4X4

5、找到控制点,选择中间的四个控制点

6、用移动工具移动一下,可以看到,长方体就被压弯了

7、然后回到几何体,可以看到,长方体就被压弯了,这个跟分段数有很大的关系,如果分段数很少,就会显得比较生硬

以上就是3dmax修改器的使用方法,希望大家喜欢,请继续关注脚本之家。
相关推荐: