3dmax中经常使用相机功能,VRay物理相机与标准相机相比,有着更华丽的效果,物理相机打出来的图片,它控制亮暗,控制曝光很自如,会给后续的ps减少很多压力,下下面我们就来看看详细的教程。

1、打开创建面板→相机→选择VRay相机→选择物理相机,如下图所示。接下来就和标准相机创建方法一样,创建一个视角,拖动。创建结束后可以按c键切换到摄像机视角,按住鼠标中间上下移动看效果

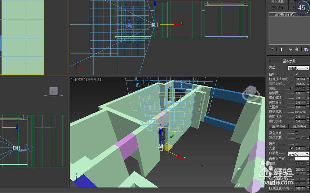
2、修改面板里面注意事项:①可以看到下面有很多可以修改的选项,其中“焦距”和“胶片规格”之间的配合可以调整你的视角长远,可以修改这两个数值来达到自己适合的视角,焦距不应该小于24,胶片规格不应该大于50,否则你的屋子效果就变形很严重。

3、修改面板里面注意事项:②下面的“曝光”关掉的话,整体就和标准相机一样的效果,如果不关的话,请参照第四步调整快门胶片速度,否则画面将是一片漆黑 ③“光晕”改小,0.3-0,5为宜,(如果是1的话画面四周有些黑,很少能用到1),有光晕增加房间的纵向深度④自定义平衡后边的颜色改为纯白(白平衡偏暖,画面偏冷,白平衡偏冷,画面偏暖)

4、“快门速度”控制整个画面当中的“亮部”,对“暗部”影响小。数值越低,“亮部”越亮,对于“快门速度”数值,新手可以先调整为12,再进行微调“胶片速度”控制整体,数值越大,画面越亮,新手可以先调整为200,再进行微调

5、快门速度与胶片速度之间使用的精髓之处:一个管亮部,一个管整体,可以结合起来,就能调整出明暗效果

6、“光圈”的使用方法,光圈能控制画面整体的亮暗,光圈越小,画面越亮,光圈越大,画面越暗。新手不建议使用“光圈”

以上就是3dmax中物理相机的使用方法,希望大家喜欢,请继续关注脚本之家。
相关推荐: