3dmax中想要给一个面开洞,去掉一个多边形,该怎么操作呢?下面我们就来看看详细的教程。
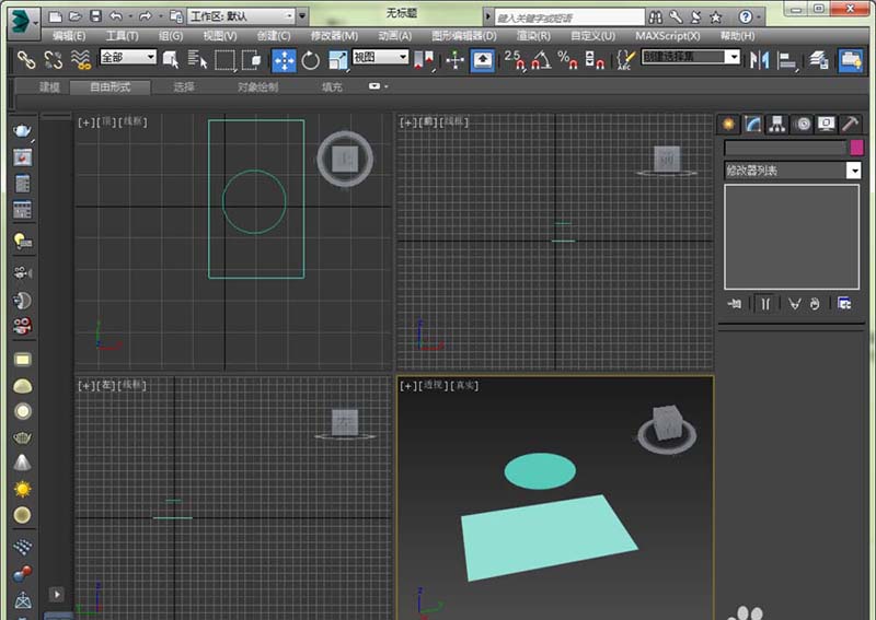
1、如图,我们先在视口区画上两个面,我这里都已经转换成可编辑多边形了。一个大的长方形,一个小点的圆形。现在需要在长方形中间扣个圆形出来。

2、第一反应的话,应该是用布尔运算,但是布尔运算会导致很多乱七八糟的线。所以我们这里选择用复合对象中的图形合并。

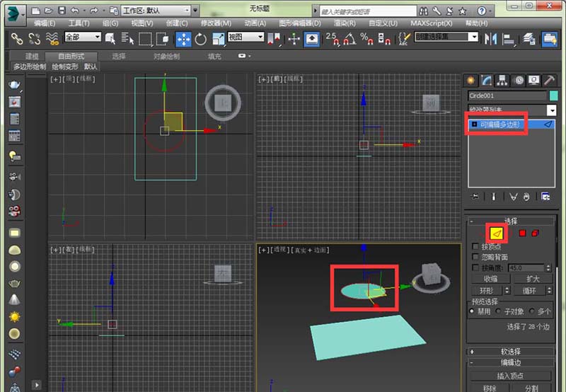
3、先选择圆形,转换成可编辑多边形,将边提取出来(因为在作图的时候边界线可以没有这么简单)。

4、然后下拉修改面板,选择“用所选图形创建图形”,这样就可以将边提取出来,然后命名。创建成功之后可以将原来的圆形隐藏起来,这里有一个新创建的圆形边。


5、这时候回到复合对象,先选择底部的长方形,然后选择图形合并,拾取图形,拾取刚刚创建的圆形

6、然后在右击这个长方形将其转换成可编辑多边形,把其他不需要用的图形隐藏起来。

7、然后选择多边形,将中间的圆形选择,然后将其删除。这样就可以将长方形中间扣个洞出来了。

以上就是3dmax中给模型开洞的教程,希望大家喜欢,请继续关注脚本之家。
相关推荐: