3dmax中想要设计一款逼真的魔方,该怎么设计呢?下面我们就来看看详细的教程。

1、使用扩展基本体因为魔方边缘比较圆润)

2、使用扩展基本体下的切角长方体

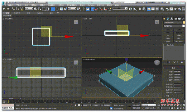
3、切角长方体的长宽高分别为20MM,圆角为1MM

4、再使用切角长方体建一个魔方的凸起面,长宽为18MM,高和圆角为2MM

5、使用对齐工具,将魔方的凸起的长方体放在魔方表面的正中间

6、选择移动工具,按住shift键,移动魔方的一面到另一面,松开shift键进行复制

7、选择名称与颜色,改变魔方凸起面的颜色(将6个面用这种方法分别填上不同的颜色)

8、在将其中一个面进行旋转复制,在贴到正方体的另外一个面上(用这样的方法,将正方体6个面都填上)

9、选中所有的长方体,点击组下面的成组,将长方体和六个面组合成一起

10、选择组后,选择移动工具,按住shift键,对该组进行复制

11、用上述方面再复制(注意调整组之间的间距)

12、选择多组后再移动复制

13、直到复制到3*3的魔方即可

14、渲染输出

以上就是3dmax设计魔方的教程,希望大家喜欢,请继续关注脚本之家。
相关推荐: