3DSMAX床头柜怎么建模?今天我们就来卡看制作一个简单小巧带有抽屉的床头柜的教程。
1、首先,打开3DS MAX,选择 菜单栏-自定义-单位设置,显示单位比例选择公制-毫米,再点击系统设置,单位比例调整为毫米。

2、命令面板选择标准基本体,选择长方体,然后在顶视图区拉出一个长方体(顶视图区容易操作,当然其他区也可以)

3、选中长方体,在修改面板将长方体的长,宽,高分别设置为500.0mm,按下回车键确定。

4、点击右下角视图控制区的最大化显示

5、选择 扩展基本体,点击切角长方体,在顶视图围绕正方体轮廓拉出一个稍微大的长方体,并且把圆角分段改为5段。

6、选择移动工具,在前视图把底下的长方体移动到正方体顶部。

7、使用平移视图拖手将顶视图往上移动一部分,便于腾出空间。

8、点击扩展基本体-切角长方体,在顶视图区沿着正方体拖出一个抽屉板

9、使用移动工具在左视图将门板移动到正方体上部并贴紧,作为床头柜抽屉板。如果大小不合调整一下即可。

10、选中那块抽屉板,在顶视图按住Shift键拖动复制一块,并在修改面板将高度调整为合适高度。

11、鼠标拉动全选模型,点击颜色选项,将整个模型颜色设置为接近木头的颜色,确定。

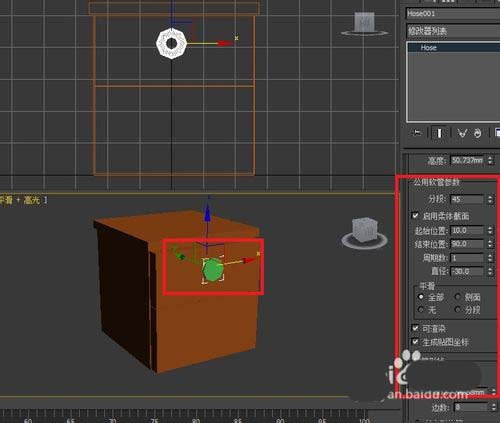
12、在扩展基本体选中软管,并在前视图拉出一个软管,使用移动工具移动到床头柜合适位置。

13、选中这个软管,按Z键局部放大。点击修改面板,将周期数改为一,直径数和高度数改为合适的数值。

14、选中这个软管,按住Shift键将他复制移动到下一块抽屉板拉手位置。鼠标调整一下拉手的位置对好就可以了。这是效果图:

上面就是3DSMAX画床头柜的教程,之前我们也介绍了很多关于床头柜建模的教程,喜欢的请关注脚本之家。
相关推荐: