3dsmax9渲染的时候怎么设置两盏灯?

所属分类: 媒体动画 / 3DMAX教程 阅读数: 134
收藏 0 赞 0 分享

3dsmax软件怎么设置两盏灯,由于3d软件默认是开一盏灯而,在渲染的时候是和两面墙面是看不到呢?怎么设置两盏灯,如下图有解说。

1、如下图可以看到了,右边是黑色的,这里就是显示一盏灯而以。

2、在透视右击,或者在其它透视最左边,右击出会出现如下图,可以在“前”字右击,在单击“配置”。

 

3、这里选择“2盏灯 ",单击  “确定”。

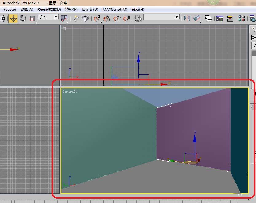
4、如下图就可以看到了右边是可以看到的墙体。

5、这里可以用长文体进行来,在单击"2.5"这个就可以画出底部了,在单击“渲染”就可以出现如下图。

相关推荐:

3DMAX怎么添加射灯灯光效果?

3DsMax怎么绘制线状灯具3d模型建模?

3dmax怎么将材质贴图/灯光打包到一个文件夹?

更多精彩内容其他人还在看

3dmax命令怎么调整到修改器集? 3dmax配置修改器集的教程

3dmax命令怎么调整到修改器集?3dmax中常用的命令想要调整到修改器集中,该怎么操作呢?下面我们就来看看3dmax配置修改器集的教程,需要的朋友可以参考下
收藏 0 赞 0 分享

3DSMax怎么设计一款立体的会徽模型?

3DSMax怎么设计一款立体的会徽模型?3DSMax中想要设计一款立体的图标,该怎么设计呢?下面我们就来看看3DSMax色剂立体图形的教程,需要的朋友可以参考下
收藏 0 赞 0 分享

3dmax怎么建模冰淇淋模型? 3dmax甜筒冰淇淋的设计方法

3dmax怎么建模冰淇淋模型?3dmax中想要建模一个冰淇淋,该怎么建模呢?下面我们就来看看3dmax甜筒冰淇淋的设计方法,需要的朋友可以参考下
收藏 0 赞 0 分享

3DSMAX枢轴命令怎么使用? 3DSMAX枢轴使用的注意事项

3DSMAX枢轴命令怎么使用?3DSMAX中想要进行多边形建模,今天我们就来看看使用枢轴命令建模多边形模型的教程,很简单,需要的朋友可以参考下
收藏 0 赞 0 分享

3dmax怎么改变轴的位置? 3dmax随意调整轴位置的教程

3dmax怎么改变轴的位置?3dmax中物体轴默认在中心的,想要换个位置,该怎么更换位置呢?下面我们就来看看3dmax随意调整轴位置的教程,需要的朋友可以参考下
收藏 0 赞 0 分享

3dsMax怎么设计中式四连花装饰模型?

3dsMax怎么设计中式四连花装饰模型?想要设计立体的中式花纹,该怎么设计四连花纹理模型呢?下面我们就来看看详细的教程,需要的朋友可以参考下
收藏 0 赞 0 分享

3dmax怎么建模电线? 3dmax电线模型的设计方法

3dmax怎么建模电线?电线是生活中很常见到的东西,想要画一个三股电线,该怎么绘制呢?下面我们就来看看使用3dmax建模电线模型的教程, 需要的朋友可以参考下
收藏 0 赞 0 分享

3DMAX怎么建模核壳结构? 3dmax画核壳结构的教程

3DMAX怎么建模核壳结构?3DMAX需要绘制三维模型,但是是和核壳结构,该怎么建模呢?下面我们就来看看3dmax画核壳结构的教程,需要的朋友可以参考下
收藏 0 赞 0 分享

3dmax怎么建模多阶台阶? 3dmax台阶模型的绘制方法

3dmax怎么建模多阶台阶?3dmax中想要制作一个多阶的台阶,该怎么建模呢?下面我们就来看看3dmax台阶模型的绘制方法,需要的朋友可以参考下
收藏 0 赞 0 分享

3dmax怎么设计车站座椅? 3dmax设计座椅沙发的教程

3dmax怎么设计车站座椅?3dmax中想要设计一款座椅,该怎么设计呢?下面我们就来看看使用3dmax设计座椅沙发的教程,需要的朋友可以参考下
收藏 0 赞 0 分享
查看更多