本实例通过设置房间的直型灯槽效果,来学习【VRaylight】(VR灯光)的使用以及参数的修改,最后使用VRay进行渲染,得到真实的效果,实例的目的是让读者对【VRaylight】(VR灯光)有进一步的了解。VR灯光表现的直型效果如下图所示。

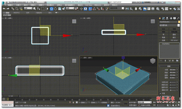
1、单击(灯光)/【VRayLight】(灯光)按钮,在前视图灯槽窗的位置创建VR灯光,【Multiplier】(倍增器)设置为2.5左右,【Color】(颜色)设置为淡黄色,如下图所示。

2、在顶视图中沿y轴镜像出一个VR灯光,放在对面,再用旋转复制的方式复制出两个用工具栏中缩放工具沿y轴进行放大,大小与灯槽匹配就可以了,效果如下图所示。

3、下面我们来设置VRay的渲染参数,进行渲染。按下F10键,打开【Render Setup】(渲染设置)窗口,然后将VRay指定为当前渲染器。设置VRay的渲染参数,如下图所示。


4、按Shift+Q组合键,快速渲染视图,效果如下图所示。

相关推荐: