明明有两个材质,怎么只出来一个?3dsMax里设置多维子材质方法小编总结如下,感兴趣的朋友进来参考一下。
1 给模型的各个面分别指定各自的id号。


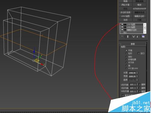
2、给模型添加uvw贴图。当前模型有俩个多边形id号要给贴图,添加了两个uvw贴图修改器,并设置每个修改器的贴图通道值。

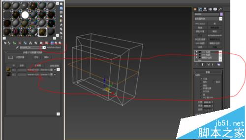
3、给模型赋多维子材质,设置2个子材质。并在子材质里给相应材质贴图。uvw贴图修改器对应了各个子材质里的贴图通道。

4、材质2里的贴图通道和uvw贴图通道值必须一致,这样,材质2 贴图文件和uvw贴图通道值为2的修改器就关联了。

相关推荐: