在3Dmax里,展UV的用处是非常大的,人物模型,怪兽模型,复杂的机械模型,建筑模型等,可以这样说,除简单规律的模型外,其它任何模型全都需要展uv来做贴图,它能展现模型的细节,不会出现贴图的拉伸,模糊等问题。下面小编就教大家,如何展UV和展UV的原理。
1、我们就用一个正方体来做例子。

2、如图所示,我们给它添加一个"Unwrap UVW”修改器

3、在修改器菜单里,我们点击"open uv.."按钮,如图所示。

4、在打开的操作窗口中,我们看到的是正方体的"顶视图",如图蓝色圆圈,圈出的是"点,线,面"选项,我们选择(面),对应的就是(面)的操作。

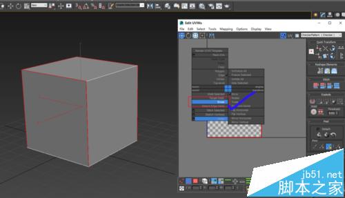
5、如图,我们选择(边),对应的就是(边)的操作

6、让我们来思考一下,想展开这个正方体,有两种方法可以选择,一种是每个(边)都(剪开),让每个(面)都成为独立的(面);另外一种方法是,让一个(面)为底,把其它(面)剪开,但有一条(边)是连着的,整体还是连在一起的。那我就用第二种方式,把相应的(边)选好后,点击鼠标右键,在菜单中点击“Break”(注:剪开的意思,这里只能用在(边)选项)

7、我们选择的正方体的(边)呈现绿色,说明已经被剪开了,接下来我们点击鼠标右键,在菜单中选择“Relax”前面的小方格,是小方格哦不要选错(注:Relax是放松的意思,在这里只能在(面)的级别下选择)

8、在打开的菜单中,我们点击“stop r...”(如图所示),我们看到,被剪开的正方体已经被“放松”成我们想要的样子了

9、如图所示,我们点击右边菜单红色箭头所指按钮,它的作用是把模型 "圈”到黑白方格的范围内。在这里说一下,黑白方格的范围指的是“贴图所能呈现的像素格”,也就是说展开的模型要在这个方框内,不然无法呈现UV。所以这个按钮十分方便,不用我们手动把模型弄到方框内。

10、如图左上角的几个按钮分别是 "移动,旋转,缩放”等等功能按钮,我现在利用它们把UV放正了

11、如图,红色箭头所指的选项,功能是让模型“呈现出方格像素块”,每一个面像素快越多,它展现贴图就会越精细,反之越少就会越模糊。假如出现像素格拉伸成长方形的情况,我们要手动(缩放)uv使之维持正方形,不然贴出的贴图也会出现拉伸。(注:如何缩放,参考第10条)

12、现在我们对比下,看看像素格没问题,接着进行下一步。

13、如图点击 "Tools", 在下拉菜单中找到 "Render UVW..."(最后一个)的选项,点击它

14、在这个菜单里,如图所示红色框选的两个数值原始数据是“1024”,指的是图像精细程度,我们尽量改大一点,在这里我改成“4000”;然后点击蓝色框选的按钮,输出UV

15、(边)好像不连贯的样子,没关系我们不必理会。

16、把这张uv另存为图片,格式用JPG就行

17、接下来,打开PS,导入那张图,"Ctrl+i" 反转颜色,就变成如图所示的样子了

18、我们在每一个(面)上加一个图形试试

19、把这张图存出去,jpg就行,然后返回3Dmax,把那张图作为材质贴图,赋予给模型,效果如图所示,这样我们就可以很方便的编辑每个面的材质图案了。

20、让我们再试试别的

21、编辑好后,保存出去,在这里说明一下,我们在PS修好的图,直接“Ctrl+s”存出去,再返回3Dmax,模型的贴图就会自动改变了,不需要我们再重新赋予贴图了。

22、返回3Dmax,贴图自动改变了哦

23、这是简单的人类模型和做好UV贴图,它的用处非常广哦,亲们你们学会了吗~~

相关推荐: