这里说的是使用massFx工具实现的,而massFx工具在3Dmax2012之后的版本才有出现的,我这里使用的是3Dmax2014。先看一下效果图。

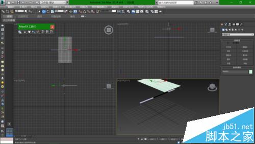
1、整体思路是这样的,要求最终效果是一条毛巾挂在一根毛巾杆上面,所以首先使用创建工具创建一个长方体或者圆柱体都可以。如图。

2、再来就是创建一个平面,置于横杆之上,平面的分段的话,分得越细,效果越好,但是如果电脑配置不行的话,越细越慢至于卡。

3、如图位置右键,在弹出的右键菜单中选择massfx工具栏,然后就可以在屏幕中看到massfx工具栏及其工具了。


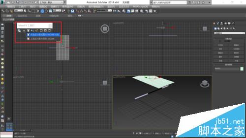
4、选择平面,然后在massfx工具栏中选择其中的衣服按键,单击一下或者长按出现“将选定对象设置为mCloth对象”。

5、选择长杆,然后再massfx工具栏中选择类似球体的按键,长按出现“将选定项设定为静态刚体”。

6、最后点击一下类似播放按键的按键(massfx工具栏中倒数第二个),然后就可以看到平面下落的动画,并挂在长杆上了。如果觉得状态合适了,再点击一下类似播放按键的按键,停止动作。如果觉得位置不太对,还可以进行调整。


注意事项:massfx工具栏只在3dmax2012版本之后的版本中有出现。
相关推荐: