今天小编为大家介绍3dmax高层墙体建模省面技巧,相信很多朋友都很想知道吧,方法不难,下面我们来看看吧!
对于建筑动画来说Max中经常涉及到大场景,场景一大,布景需要的东西就多,物体多点面就多,计算机的计算内存就大,max软件经常会出现卡或者崩溃的现象。那么如何解决这现象呢?除了电脑配置高要求外,我们建模时能省面就省面,看不见的面可以删掉。

方法/步骤
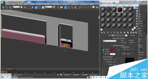
一:这里我就以建建筑墙体部件来讲解。对于墙体来说,我们只需要正面与门窗框的部位,那么后面看不见的面我们就可以删除掉,首先将挤出的墙体右击转换为可编辑多边形。

二:切换到可编辑多边形的面层级,选中墙体后面的面,除了窗框位置外上下左右的面均点击delete键删除,真实显示直到显示如下图第二张所示。


三:由于背面删除的部分看不到墙体,这时候我们需要给墙体上材质勾双面材质,背面就可以看见了。


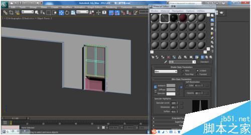
四:对于窗下面的不同材质的凸出格栅也是同样方法删除掉后面的材质,勾上双面材质。


五:对于玻璃来说,玻璃不厚,而且是透明材质,所以为了省面,往往会给一个plane片,同样给双面材质,但是这个片不给段数,都调为1,这样更加节省点面。


六:转折处的墙体,如果是实墙,没有门窗,那么我们可以去墙体的边层级选择转折处的那一条边,按住shift键拖动鼠标复制出来,这样就是一个整理,节省不必要的转折面。


七:为了节省渲染面计算的数量,我们可以将做好的窗与格栅打一个组,转换为edit mesh可编辑网格,去子层级元素层级进行相同元素复制。



八:去到点层级调整整个元素的点,再回到元素层级将相同窗柱复制出来,合理地复制两根来对大窗框作调整。


九:对于整体的墙体我们可以同样的方法打一个大组,同样转换为edit mesh,在元素层级复制整体的墙直到如图片所示的楼层,这样整体为一个元素,节省渲染数量计算。



注意事项
转换为edit mesh要在元素层级复制,不能在父层级复制,不然达不到 省面省计算个数的效果。
记得勾上双面材质。
以上就是3dmax高层墙体建模省面技巧介绍,操作很简单的,大家学会了吗?希望能对大家有所帮助!