3dsmax特效插件FumeFX使用方法和技巧介绍

所属分类: 媒体动画 / 3DMAX教程 阅读数: 71
收藏 0 赞 0 分享
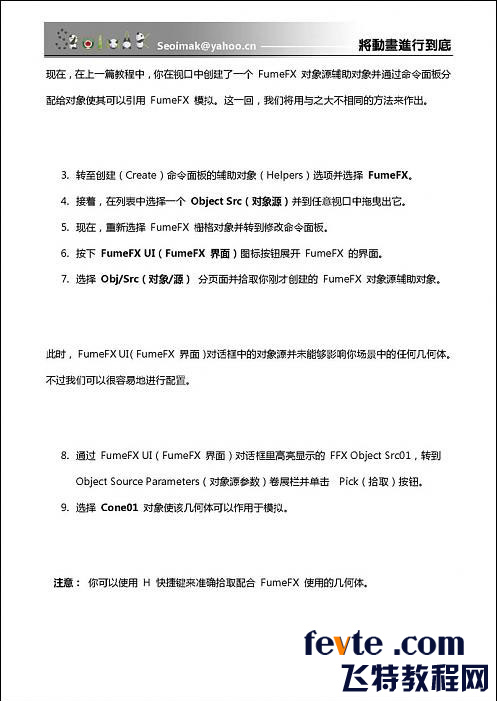
这篇教程像脚本之家的朋友们介绍3DSMAX特效插件FumeFX的使用方法和技巧,教程比较实用,介绍的也比较详细,希望脚本之家的朋友们通过这篇教程学会FUMEFX。

3DSMAX特效插件FumeFX教程 脚本之家 3DSMAX教程

3DSMAX特效插件FumeFX教程 脚本之家 3DSMAX教程

3DSMAX特效插件FumeFX教程 脚本之家 3DSMAX教程

3DSMAX特效插件FumeFX教程 脚本之家 3DSMAX教程

3DSMAX特效插件FumeFX教程 脚本之家 3DSMAX教程

3DSMAX特效插件FumeFX教程 脚本之家 3DSMAX教程

3DSMAX特效插件FumeFX教程 脚本之家 3DSMAX教程

3DSMAX特效插件FumeFX教程 脚本之家 3DSMAX教程

3DSMAX特效插件FumeFX教程 脚本之家 3DSMAX教程

3DSMAX特效插件FumeFX教程 脚本之家 3DSMAX教程

3DSMAX特效插件FumeFX教程 脚本之家 3DSMAX教程

3DSMAX特效插件FumeFX教程 脚本之家 3DSMAX教程

3DSMAX特效插件FumeFX教程 脚本之家 3DSMAX教程

3DSMAX特效插件FumeFX教程 脚本之家 3DSMAX教程

3DSMAX特效插件FumeFX教程 脚本之家 3DSMAX教程

3DSMAX特效插件FumeFX教程 脚本之家 3DSMAX教程

3DSMAX特效插件FumeFX教程 脚本之家 3DSMAX教程

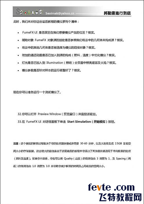
3DSMAX特效插件FumeFX教程 脚本之家 3DSMAX教程

3DSMAX特效插件FumeFX教程 脚本之家 3DSMAX教程

3DSMAX特效插件FumeFX教程 脚本之家 3DSMAX教程

3DSMAX特效插件FumeFX教程 脚本之家 3DSMAX教程

3DSMAX特效插件FumeFX教程 脚本之家 3DSMAX教程

3DSMAX特效插件FumeFX教程 脚本之家 3DSMAX教程

3DSMAX特效插件FumeFX教程 脚本之家 3DSMAX教程

3DSMAX特效插件FumeFX教程 脚本之家 3DSMAX教程

3DSMAX特效插件FumeFX教程 脚本之家 3DSMAX教程

3DSMAX特效插件FumeFX教程 脚本之家 3DSMAX教程

3DSMAX特效插件FumeFX教程 脚本之家 3DSMAX教程

3DSMAX特效插件FumeFX教程 脚本之家 3DSMAX教程

3DSMAX特效插件FumeFX教程 脚本之家 3DSMAX教程

3DSMAX特效插件FumeFX教程 脚本之家 3DSMAX教程

3DSMAX特效插件FumeFX教程 脚本之家 3DSMAX教程

3DSMAX特效插件FumeFX教程 脚本之家 3DSMAX教程

教程结束,以上就是3dsmax特效插件FumeFX使用方法和技巧介绍,希望大家喜欢!

更多精彩内容其他人还在看

3DSMAX室外教程:2小时高效打造别墅外景图

本教程是一篇3DSMAX室外教程,在这篇教程里,我们将学会如何2小时高效打造别墅外景图方法,包含了很多对原创户外建筑作品制作的经验和讲解,全部教程着重点在创作的流程和思路,教程很实用,希望大家通过这篇教程能熟练掌握3DSMAX室外制作方法
收藏 0 赞 0 分享

园林景观小品设计的8大要点图文介绍

本教程总结了园林景观小品设计的8大要点,教程非常使用,是学习3DMAX朋友非常值得看的教程。教程介绍的很详细,也很实用,朋友们快点来收藏吧
收藏 0 赞 0 分享

三维设计教程:3ds Max打造土耳其狭窄街道

本教程向大家介绍了利用3ds Max打造土耳其狭窄街道过程,教程难度有点大,但介绍的非常详细,教程思路也很清晰,需要朋友有一定的3ds Max基础。转发过来,喜欢的朋友可以学习借鉴
收藏 0 赞 0 分享

3ds Max打造地狱飞行生物

本教程向脚本的朋友介绍利用3ds Max打造地狱飞行生物。作者制作中制作了很多的物体用来衬托场景的真实性,这个场景是从水和草的创作开始的。然后到背景和植物的贴图,再把动物和茧加入到场景中。教程很实用,希望大家喜欢
收藏 0 赞 0 分享

3DSMAX场景教程:打造未来城市战争场景

这是一篇3DSMAX场景教程,是教大家如何使用3DSMAX打造未来城市战争场景,制作出来的场景图片又酷又漂亮,教程难度不是很大,推荐过来和脚本之家的朋友们一起分享学习,希望对大家有所帮助
收藏 0 赞 0 分享

3ds Max打造矿井机械金属材质贴图

本教程向脚本之家的朋友们介绍利用3ds Max打造矿井机械材质贴图,教程看起来复杂,其实比较简单,教程讲解矿井场景中的的金属质感和复合贴图的制作过程,非常实用,喜欢的朋友可以慢慢学习一下
收藏 0 赞 0 分享

3DSMAX制作超真实的照片级废墟场景

本教程向脚本之家的朋友介绍3DSMAX制作超真实的照片级废墟场景全过程,效果非常逼真,很难辨别是照片还是三维作品,制作过程介绍地很详细,希望本教程对大家有所帮助
收藏 0 赞 0 分享

3dsmax使用Blend混合材质制作南孚电池

这篇教程教脚本之家的朋友们使用3dsmax的Blend混合材质制作南孚电池,Blend混合材质是3dsmax诸多材质中使用频率极高的材质之一,教程介绍的很详细,希望大家通过这篇教程能了解和熟悉一下该材质的基本运用方法
收藏 0 赞 0 分享

3DSmax打造精致的室内欧式雕花柜子家具建模

本教程教脚本之家的朋友用3DSmax打造精致的室内欧式雕花柜子家具建模,教程制作出来的柜子非常精致漂亮,教程介绍的很详细,转发过来,希望对大家有所帮助
收藏 0 赞 0 分享

3DSMAX渲染精美的手镯

本教程是向脚本之家的朋友介绍利用3DSMAX渲染精美的手镯,渲染出来的手镯非常漂亮精。教程主要讲解渲染知识,对制作步骤介绍的并不是很详细,转发过来,希望对脚本之家的朋友有所帮助
收藏 0 赞 0 分享
查看更多