3Ds MAX(以后简称max)有成百上千的命令,不同领域会设计不同的命令,本人之前从事游戏美术行业,总结了一些在建模中经常遇到的问题快速解决的方案,希望对大家有一定的帮助。
一 、轴心
建模中,许多命令都是基于物体轴心运作的,比如对齐工具,镜像工具,车削工具等。但是max中,要设置轴心位置,需要进入Hierachy(层次) Affect Pivot Only(仅影响轴心)再挪动轴心,再关闭此功能,编辑模型,不光需要进行大量鼠标操作,甚至还要离开次物体级别。是否觉得很麻烦?
其实这个功能是可以设置快捷键的,进入菜单栏的Customize(自定义),选择第一项自定义用户界面(Customize User Interface) 如果是2010以上版本,可以直接在下面茫茫多的命令栏里直接键入 “Aff” 就会定位到Affect Diffuse Toggle,然后往下看一行,会发现 Affect Pivot Only Mod...(仅影响轴模式) Hotkey中按上自己喜欢的快捷键 Assign 就完成了。本人习惯设置为快捷键"D",今后按“D”就可以直接进入轴心编辑模式,而不需要进行大量离开模型的额外操作。
以上键入导航不适用中文版用户,不过可以自行耐心寻找
不要急,是否要想让轴心归到物体中心也能一键完成呢?继续在命令栏中输入“Cen” 就能定位到Center Point Cycle(题外话,这个功能也很常用。作用是次物体级别的抽新定位)。
往下看两行,CenterPivot(中心轴),设置好快捷键,就会发现,今后无论何时只要按下这个快捷键,轴心就会自动归到物体中心。
快捷键设置中,还有不少整合功能,大家不妨翻阅一下,看到自己常用的功能,不妨设置成快捷键。
二 、巧用右键四元菜单
四元菜单定义界面
如同“一” 在自定义用户界面(Customize User Interface)中 可以找到一个 Quads(四元菜单?不知中文版如何翻译) 标签
左边分别有Action(动作)和Menus(菜单),以及Separator(分割线) 三个子列表。
右边中部可以看到4个可以选则的方块,3灰1黄,选中即为黄色,只能选择一项。 细心的人可以发现,内容和在视口里按右键时显示的内容一致。
我拿比较常用的编组工具举例子,在Menus栏中键入“Group” 则可以找到菜单栏一致的"Group"选项,拖拽到你想要在四元菜单中出现的位置,我选择加入到克隆(Clone)命令上方,把Separator中的分割线加入, 这样就能分割这两个命令。
于是乎,鼠标又无需离开视窗,就可以直接执行编组命令中的所有选项,比如打开编组,取消编组之类的命令。
当然大家可以根据自行喜好,进行修改四元菜单。简化操作。
三 圆柱段数修改(规则的修改)
用多边形建模的时候,不知大家是否有时会遇到,建立了一根圆柱,并且进行了大量修改,结果发现段数太多 或者太少的情况。
如图
简单例子。。这样在整个圆周都进行同样操作的模型适用。
这里使用了8边的圆柱,想要增加到12边 或者减少到6边,由于不是整数倍修改,十分难以控制,即便是整数倍修改,截面也会一定程度上不圆。 重新制作又浪费时间,如何快速解决这个问题呢?
首先,把物体轴心归到物体中心(在“一”中可以找到快捷方法),之后选择任意边(推荐选择和某条轴有整数角度的边),loop(循环选择)此边。
进入编辑菜单,在Edit Edges(编辑边)卷展栏中,找到Creat Shape From Selection(由选择创建形状)
点击后,出现此菜单
选择Linear(线性),起名后,隐藏原模型会发现如图
接下来大家应该都知道怎么操作了吧? 没错,由于之前轴心归到物体中心了,所以直接进行车削,选择想要的边数,以及车削轴,就可以自由的修改之前的失误了。
四 倾斜物体的修改
Reset X-form也是max中一个十分常用的功能,但是Reset X-form后,物体所有的旋转缩放信息都会被清除,所以如果物体进行旋转后,就无法很精确的进行修改。 有什么方法可以快速,又精确的把清除旋转信息但又是倾斜的物体转正呢?
如下图
这个物体如需快速转正,进行修改,只需要创建两个互相垂直的面片(大部分情况,指需要建立一个面片即可),对原物体进行实例复制
如下图
准备齐全,接下来要做的 也是一个max的基本对齐功能,法线对齐默认快捷键为Alt+N。
这个操作需要选择你需要对齐物体的一个面(底面) 然后再选择需要对齐的面 (绿色的面片) 就会发现,模型摆正了。 如果立正之后,模型的左右角度有偏差,可以继续对侧面进行对齐,或者直接使用local坐标进行修改模型。由于z轴正确,这样怎么修改都不会有问题了。
由于两者为实例关系,对摆正的临时物体进行修改,原模型也会相应修改。。
补充四 法线对齐在工具栏中的位置
五 次物体移动旋转缩放
看到这个小标题,一定会觉得很诧异,难道我们还不会移动吗?即便是新手,也完全熟练啊。 ![]()
图
上图中,倾斜放置的四个铆钉与物体完全贴合,相信大家都得心应手吧。 如果不会,可以跟帖询问。。
试想下,如果大家做完以后发现,其实自己想要的是如下图这种效果,应该怎么办?
先分析一下上面的问题, 这修改到底有什么难度?
首先,铆钉镶嵌在斜面上,这又是一个整体,所以无法通过本地坐标系来针对铆钉相对斜面位置的平移,以及缩放半径和旋转角度之类操作
其次,如果重新制作铆钉再进行法线对齐吸附斜面,一是会浪费大量时间,二是无法保证能够重制后就一定能达到预期效果。
其实解决这个问题,我认为最简单的,而且最便于今后多次修改的方法,就是想办法以斜面的的法线朝向做为Z轴 成为当前选择次物体的轴心 对物体进行操作. 如何实现?
以下提供3个方法,3个方法各有优劣,从相对复杂的方法开始。
方法1:建立辅助面片
方法2:改变物体自身轴向
方法3:设立工作轴
接下来提供每个方法的详细操作步骤
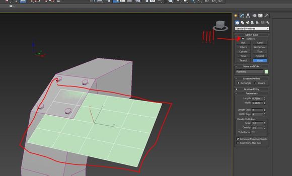
操作步骤:把需要提取轴向的斜面的光滑组断开。
方法1: 建立辅助面片
在基本几何体面板勾选AutoGrid,勾选这个的作用,就是会使建立物体时,被建立的物体会以起始点的法线方向,作为网格方向,这就是为什么要断开斜面光滑组的原因,因为光滑组会改变法线方向,这里涉及一定图形学知识,这里具体不解释了,不过想知道原因,可以留言,之后再回答。
面片的大小 段数之类完全没有关系,这里只是辅助用,你甚至不一定建立面片,什么都可以。
之后在参照坐标系统选单中,选择Pick(拾取),拾取目标为新建立的面片(或者其他),由于这个面片的轴向之前使用的是斜面方向,所以会发现,原物体的轴心方向变成与面片一致。
进入元素级别 选中需要修改的铆钉,会发现轴向又变回原来,不用担心,再进入参照坐标系统选单,会发现Pick下多了一项,名称与刚刚选择的面片一样。 选中这项。 (面片不能删除。可以隐藏或者移动到其他地方,等完全确认后再进行删除)
之后,移动时,坐标轴方向就可以完全贴合斜面,如何移动,都不会改变原来高度。
旋转,缩放时都选择一下参照坐标系统,就可以实现斜面旋转和缩放操作了。
掌握方法之后,更精确的放置物体是否更有趣了??
下面还有两个不需任何辅助物体的方法。 不过都是与轴心有关。
可见 ”轴“ 在提高建模效率中,起到不小的作用。
方法2:跳过,貌似和预想的不太一样。实现起来更复杂- -而且也是最不推荐的方法。
这几天学校开学,带新生注册,自己还要选课。。。。 现在继续更新
方法3:设立工作轴
这个方法,顾名思义,就是引入”工作轴“,来实现非正角度移动。那工作轴是什么呢?
工作轴“Working Pivot” 可以理解为一个世界轴,使用工作轴之后,所有的操作都会基于这个轴来操作。这个功能的好处,是可以在不改变物体自身轴心的前提下,进行一些独立操作。首先进入编辑菜单的Hierachy(层次) 标签 ,对工作轴进行编辑(Edit Working Pivot)
打开之后,会发现在世界坐标零点出现了一个可编辑的轴心。这时,利用法线对齐点击这个轴心,再点击斜面,就会发现,这个轴心与斜面垂直了。这时候 关闭编辑模式.
又出现两种方式来使用工作轴。图上所示,可以通过打开 Use Working Pivot 来使用工作轴。 还有一种方法,则是在 参考坐标系统中 选择“working”(工作)来激活工作轴。
现在 就可以像方法一样 让斜面上的物体随意贴合斜面移动了。
次方法不仅适用于分离物体,更适用于点线面的移动。
以上就是向大家介绍了一些简单的3dmax建模技巧,希望大家看完这篇文章在以后的建模中有一些启发;